电脑桌面
添加小米粒文库到电脑桌面
安装后可以在桌面快捷访问

煤炭购销合同 (2) VIP专享VIP免费

煤炭购销合同 (2) _第1页
1/5
煤炭购销合同 (2) _第2页
2/5
煤炭购销合同 (2) _第3页
3/5
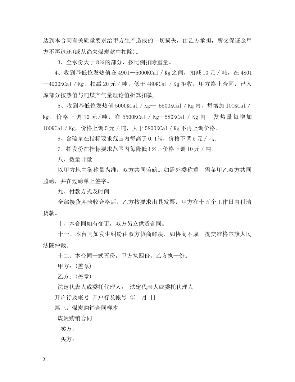
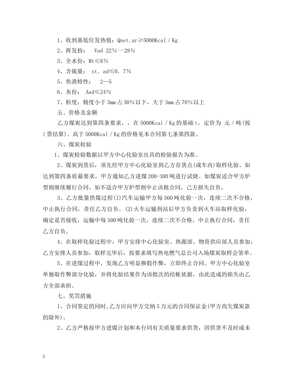
此资料由网络收集而来,如有侵权请告知上传者立即删除。资料共分享,我们负责传递知识。煤炭购销合同篇一:煤炭购销合同煤炭购销合同购货单位(需方):供货单位(供方):根据《中华人民共和国经济合同法》和有关政策规定,经双方协商签订本合同一、产品名称、单位数量、价格。二、验收方法,交(提)货地点:双方现场取样,以需方化验为准,如双方有异议双方进行复检,以需方计量为准。三、运输方式及费用承担:以双方协商为准。四、结算方式及期限:现金或银行汇票。五、违约责任:违约方负责后果。六、其他:双方协商解决。附则:1、本合同依法签订,即具有法律效力,双方必须全面履行,任何一方都不得擅自变更或解除。因故需要变更或解除,应经双方协商、依法另立协议。2、本合同二份,副本一份,送货一份需方:供方:税号:税号:开户银行:开户银行:账号:账号:行号:行号:签订日期:篇二:煤炭购销合同范本煤炭购销合同合同编号:甲方(需方):乙方(供方):一、交货时间及数量交货时间式量原煤产地自签定合同之日起15天供货完毕二、交货地点:甲方货场三、煤炭运输时间:按甲方要求时间运输。四、质量要求(以甲方中心化验室化验数据为准)1此资料由网络收集而来,如有侵权请告知上传者立即删除。资料共分享,我们负责传递知识。1、收到基低位发热值:Qnet.ar≥5000Kcal/Kg2、挥发扮:Vad22%一28%3、全水份:Mt≤8%4、含硫量:st.ad≤0.7%5、焦渣特性:2—56、灰份:Aad≤24%7、粒度:精度小于3mm占30%以下,大于3mm占70%以上五、价格及金额乙方煤炭达到第四条要求,,在5000Kcal/Kg的基础t,定价为元/吨(按l票结算)。高于5000Kcal/Kg的价格见本合同第七条第四款。六、煤炭检验1、煤炭检验数据以甲方中心化验室出具的检验报告为准。2、煤炭到货后,须先经甲方中心化验室到乙方存货点(或车内)取样化验。如达到第四条质最要求,甲方通知乙方进煤200-300吨进行试烧。如煤炭适合甲方炉型则继续履行合同。如不适合甲方炉型则中止该批合同,己方损失自负。3、乙方批量供煤过程(1)汽车运输甲方每500吨化验一次,连续二次不合格,中止执行合同,责任乙方自负。(2)火车运输到站后甲方负责到火车站取样化验,确定是否接收,运输中每500吨化验一次,连续二次不合格,中止执行合同,责任乙方自负。4、在取样化验过程中,甲方安排中心化验室、热源部、物资供应部人员参加,乙方安排人员参加,取样完毕后,按要求填写热电燃气总公司入场煤炭取样会签单。5、在进煤过程中,发现乙方明显掺假作弊,立即终止合同。甲方中心化验室单独取作弊部分化验,并将化验结果作为该批次的结帐依据,由此造成的损失由乙方全部承担。七、奖罚措施1、合同签定的同时,乙方应向甲方交纳5万元的合同保证金(甲方尚欠煤炭款的除外)。2、乙方严格按甲方进煤计划和本台同有关质量要求供货,因供货不及时或未2此资料由网络收集而来,如有侵权请告知上传者立即删除。资料共分享,我们负责传递知识。达到本合同有关质量要求给甲方生产造成的一切损失,由乙方承担,所交保证金甲方不再退还(或从尚欠煤炭款中扣除)。3、全水份大于8%的部分,按比例扣除重量。4、收到基低位发热值在4901—5000KCal/Kg之间,扣减10元/吨,在4801—4900KCal/Kg,扣减20元/吨,低于480KCal/Kg拒收,甲方终止合同,已入库部分按热值与吨煤产气量理论值折算扣款。5、收到基低位发热值5000KCal/Kg--5500KCal/Kg内,每增加lOOKCal/Kg,价格上调10元/吨,在5500KCal/Kg--580KCal/Kg内,发热量每增加lOOKCal/Kg,价格上调5元/吨,大于5800KCal/Kg不再上调价格。6、含硫量在指标要求范围内每高于0.1%,价格下调5元/吨.7、挥发份在指标要求范围内每降低1%,价格下调l0元/吨。八、数量计量以甲方地中衡称量为准,双方共同监磅。如需外委称重,需备甲乙双方共同监磅,并在过磅单上签字。九、付款方式及时间全部接货并验收合格后,乙方按要求出具发票,甲方在十五个工作日内付清货款。十、本合同如有变更,双方另立供货合同。十一、本台同如发生纠纷由双方协商解决,如协商不成,提交准格尔旗人民法院仲裁。十二、本...

1、当您付费下载文档后,您只拥有了使用权限,并不意味着购买了版权,文档只能用于自身使用,不得用于其他商业用途(如 [转卖]进行直接盈利或[编辑后售卖]进行间接盈利)。
2、本站所有内容均由合作方或网友上传,本站不对文档的完整性、权威性及其观点立场正确性做任何保证或承诺!文档内容仅供研究参考,付费前请自行鉴别。
3、如文档内容存在违规,或者侵犯商业秘密、侵犯著作权等,请点击“违规举报”。

碎片内容

煤炭购销合同 (2)

确认删除?
VIP
微信客服
  • 扫码咨询
会员Q群
  • 会员专属群点击这里加入QQ群
客服邮箱
回到顶部