电脑桌面
添加小米粒文库到电脑桌面
安装后可以在桌面快捷访问

招商市场大楼抹灰施工技术交底VIP免费

招商市场大楼抹灰施工技术交底_第1页
1/3
招商市场大楼抹灰施工技术交底_第2页
2/3
招商市场大楼抹灰施工技术交底_第3页
3/3
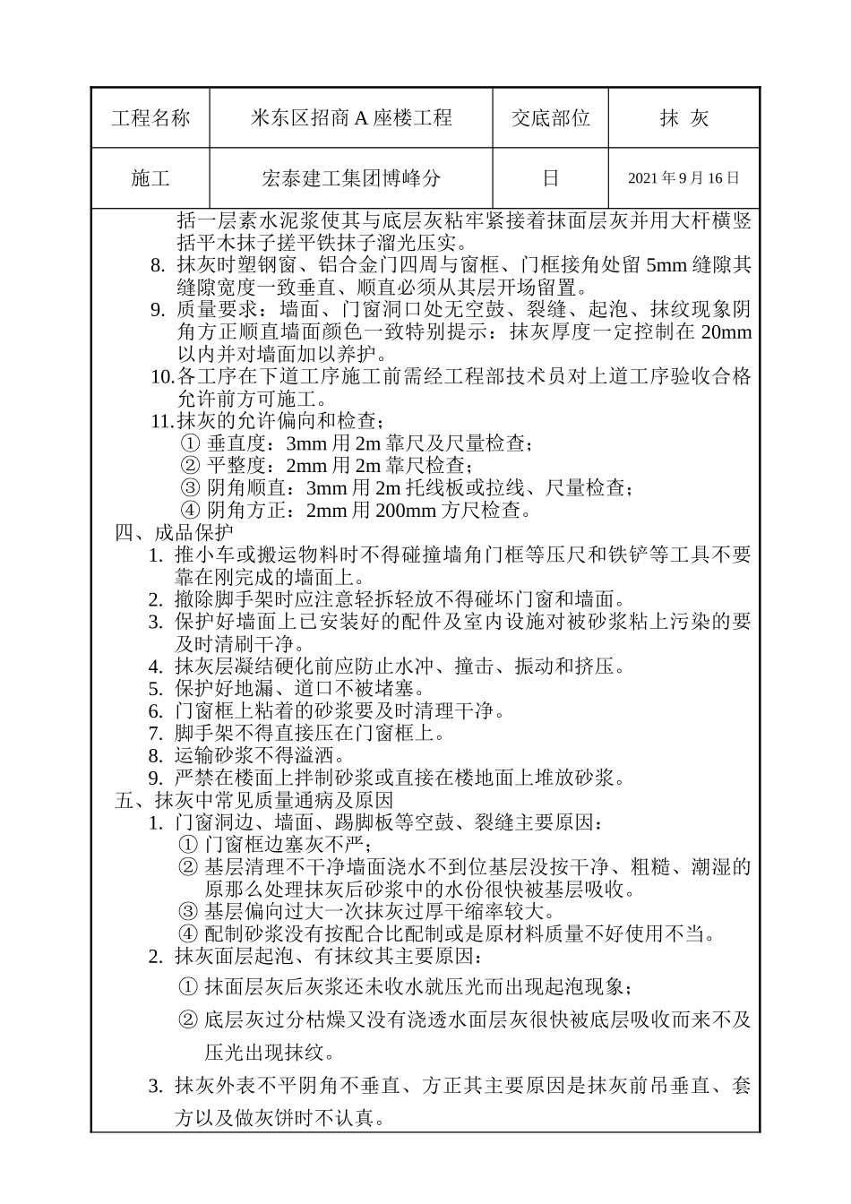
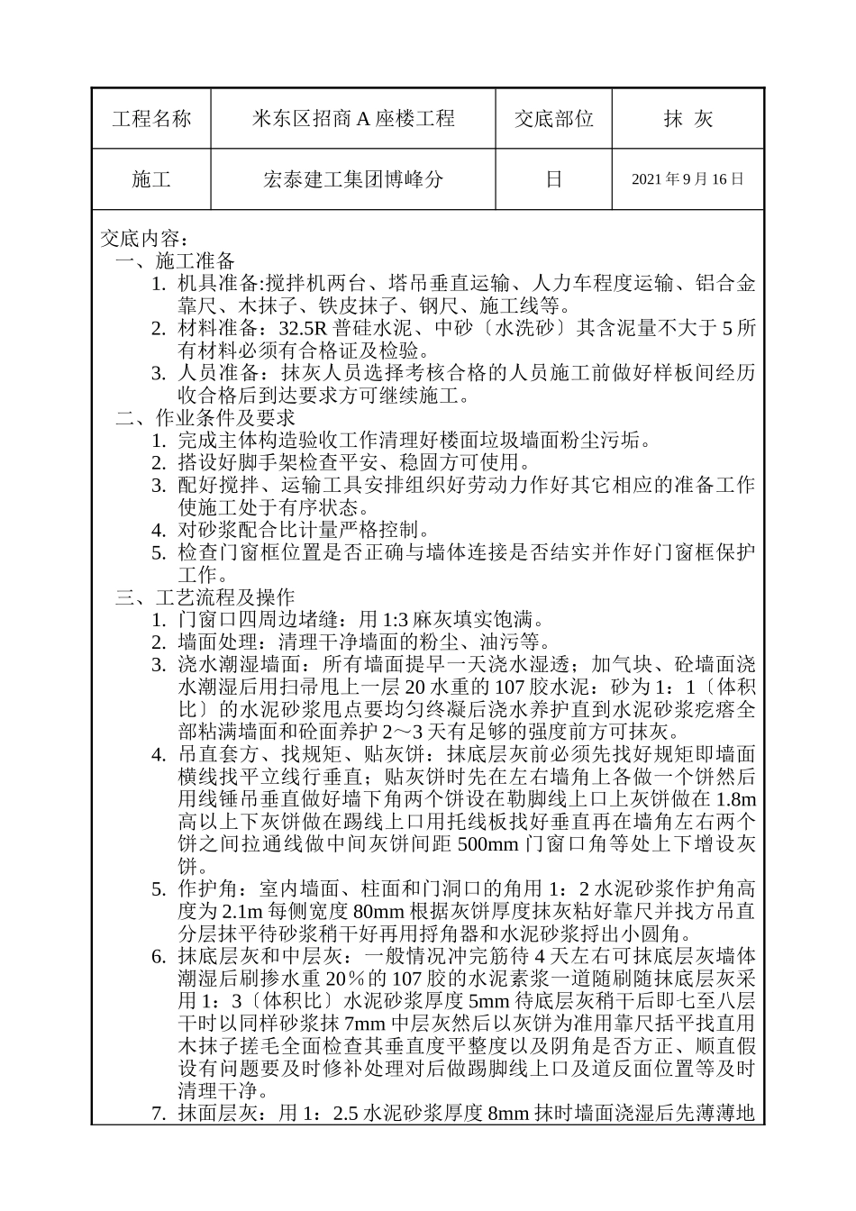
工程名称米东区招商A座楼工程交底部位抹灰施工宏泰建工集团博峰分日2021年9月16日交底内容:一、施工准备1.机具准备:搅拌机两台、塔吊垂直运输、人力车程度运输、铝合金靠尺、木抹子、铁皮抹子、钢尺、施工线等。2.材料准备:32.5R普硅水泥、中砂〔水洗砂〕其含泥量不大于5所有材料必须有合格证及检验。3.人员准备:抹灰人员选择考核合格的人员施工前做好样板间经历收合格后到达要求方可继续施工。二、作业条件及要求1.完成主体构造验收工作清理好楼面垃圾墙面粉尘污垢。2.搭设好脚手架检查平安、稳固方可使用。3.配好搅拌、运输工具安排组织好劳动力作好其它相应的准备工作使施工处于有序状态。4.对砂浆配合比计量严格控制。5.检查门窗框位置是否正确与墙体连接是否结实并作好门窗框保护工作。三、工艺流程及操作1.门窗口四周边堵缝:用1:3麻灰填实饱满。2.墙面处理:清理干净墙面的粉尘、油污等。3.浇水潮湿墙面:所有墙面提早一天浇水湿透;加气块、砼墙面浇水潮湿后用扫帚甩上一层20水重的107胶水泥:砂为1:1〔体积比〕的水泥砂浆甩点要均匀终凝后浇水养护直到水泥砂浆疙瘩全部粘满墙面和砼面养护2~3天有足够的强度前方可抹灰。4.吊直套方、找规矩、贴灰饼:抹底层灰前必须先找好规矩即墙面横线找平立线行垂直;贴灰饼时先在左右墙角上各做一个饼然后用线锤吊垂直做好墙下角两个饼设在勒脚线上口上灰饼做在1.8m高以上下灰饼做在踢线上口用托线板找好垂直再在墙角左右两个饼之间拉通线做中间灰饼间距500mm门窗口角等处上下增设灰饼。5.作护角:室内墙面、柱面和门洞口的角用1:2水泥砂浆作护角高度为2.1m每侧宽度80mm根据灰饼厚度抹灰粘好靠尺并找方吊直分层抹平待砂浆稍干好再用捋角器和水泥砂浆捋出小圆角。6.抹底层灰和中层灰:一般情况冲完筋待4天左右可抹底层灰墙体潮湿后刷掺水重20%的107胶的水泥素浆一道随刷随抹底层灰采用1:3〔体积比〕水泥砂浆厚度5mm待底层灰稍干后即七至八层干时以同样砂浆抹7mm中层灰然后以灰饼为准用靠尺括平找直用木抹子搓毛全面检查其垂直度平整度以及阴角是否方正、顺直假设有问题要及时修补处理对后做踢脚线上口及道反面位置等及时清理干净。7.抹面层灰:用1:2.5水泥砂浆厚度8mm抹时墙面浇湿后先薄薄地工程名称米东区招商A座楼工程交底部位抹灰施工宏泰建工集团博峰分日2021年9月16日括一层素水泥浆使其与底层灰粘牢紧接着抹面层灰并用大杆横竖括平木抹子搓平铁抹子溜光压实。8.抹灰时塑钢窗、铝合金门四周与窗框、门框接角处留5mm缝隙其缝隙宽度一致垂直、顺直必须从其层开场留置。9.质量要求:墙面、门窗洞口处无空鼓、裂缝、起泡、抹纹现象阴角方正顺直墙面颜色一致特别提示:抹灰厚度一定控制在20mm以内并对墙面加以养护。10.各工序在下道工序施工前需经工程部技术员对上道工序验收合格允许前方可施工。11.抹灰的允许偏向和检查;①垂直度:3mm用2m靠尺及尺量检查;②平整度:2mm用2m靠尺检查;③阴角顺直:3mm用2m托线板或拉线、尺量检查;④阴角方正:2mm用200mm方尺检查。四、成品保护1.推小车或搬运物料时不得碰撞墙角门框等压尺和铁铲等工具不要靠在刚完成的墙面上。2.撤除脚手架时应注意轻拆轻放不得碰坏门窗和墙面。3.保护好墙面上已安装好的配件及室内设施对被砂浆粘上污染的要及时清刷干净。4.抹灰层凝结硬化前应防止水冲、撞击、振动和挤压。5.保护好地漏、道口不被堵塞。6.门窗框上粘着的砂浆要及时清理干净。7.脚手架不得直接压在门窗框上。8.运输砂浆不得溢洒。9.严禁在楼面上拌制砂浆或直接在楼地面上堆放砂浆。五、抹灰中常见质量通病及原因1.门窗洞边、墙面、踢脚板等空鼓、裂缝主要原因:①门窗框边塞灰不严;②基层清理不干净墙面浇水不到位基层没按干净、粗糙、潮湿的原那么处理抹灰后砂浆中的水份很快被基层吸收。③基层偏向过大一次抹灰过厚干缩率较大。④配制砂浆没有按配合比配制或是原材料质量不好使用不当。2.抹灰面层起泡、有抹纹其主要原因:①抹面层灰后灰浆还未收水就压光而出现起泡现象;②底层灰过分枯燥又没有浇透水面层灰很快被底层吸收而来不及压光出现抹纹。3.抹灰外表不平阴角不垂直、方正其主...

1、当您付费下载文档后,您只拥有了使用权限,并不意味着购买了版权,文档只能用于自身使用,不得用于其他商业用途(如 [转卖]进行直接盈利或[编辑后售卖]进行间接盈利)。
2、本站所有内容均由合作方或网友上传,本站不对文档的完整性、权威性及其观点立场正确性做任何保证或承诺!文档内容仅供研究参考,付费前请自行鉴别。
3、如文档内容存在违规,或者侵犯商业秘密、侵犯著作权等,请点击“违规举报”。

碎片内容

招商市场大楼抹灰施工技术交底

中小学文库+ 关注
实名认证
内容提供者

精品资料应用尽有

确认删除?
VIP
微信客服
  • 扫码咨询
会员Q群
  • 会员专属群点击这里加入QQ群
客服邮箱
回到顶部