电脑桌面
添加小米粒文库到电脑桌面
安装后可以在桌面快捷访问

肇庆市气象雷达信息处理中心项目建筑装饰装修质量监理细则VIP免费

肇庆市气象雷达信息处理中心项目建筑装饰装修质量监理细则_第1页
1/25
肇庆市气象雷达信息处理中心项目建筑装饰装修质量监理细则_第2页
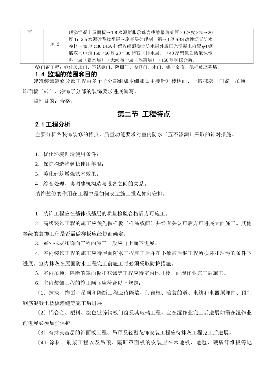
2/25
肇庆市气象雷达信息处理中心项目建筑装饰装修质量监理细则_第3页
3/25
肇庆气象雷达信息处理中心工程建筑装饰装修质量监理细那么〔质量控制部分〕编制:张斌批准:沈少华广东海外建立监理肇庆气象雷达信息处理中心工程监理部二00九年三月建筑装饰装修质量监理细那么第一节工程概况1.1工程设计:广东集美工程设计1.2工程施工:广东第一建筑工程1.3设计技术要求:①根据设计装修构造要求列出建筑装修表。如下表:位置编做法使用部位内墙面内-1面砖墙面到顶卫生间内-2乳胶漆开敞式洽谈区、楼梯间、走廊、电梯机房、配电室、储物间、IT机房、其他房间踢脚踢-1花岗岩开敞式洽谈区踢-2瓷砖楼梯间、走廊、其他房间踢-3水泥砂浆电梯机房、配电室、储物间、IT机房顶棚顶-1600×600铝合金方形板卫生间顶-2600×600轻钢龙骨石膏板开敞式洽谈区、楼梯间、电梯机房、配电室、储物间、IT机房、其他房间楼地面楼地-1防滑陶瓷地砖卫生间、楼梯间、走廊楼地-2花岗岩入口、开敞式洽谈区楼地-3水泥砂浆电梯机房、配电室、储物间楼地-4架空活动地板IT机房楼地-5广场砖吸烟区楼地-6800×800抛光陶瓷地砖其他房间外墙面铝塑板屋屋-1现浇混凝土屋面板→1000以内用1:3水泥砂浆找2%坡1000以外用1:1:6〔体积比〕水泥:砂:加气混凝土碎块〔粒径<30〕找2%坡→20厚1:3水泥砂浆找平层→1.5厚单组分聚氨酯防水涂料→1.5厚湿铺法单面自粘卷材→30厚挤塑型聚苯乙烯板聚合物砂浆粘贴→40厚C20细石混凝土〔掺适量减水剂〕内置φ4@200双向沿分水线及纵横每隔6m留20宽分格缝聚氨酯或硅酮油膏填缝→15厚1:3水泥砂浆压实抹平→4厚1::4聚合物丙烯酸乳液水泥砂浆粘结层→C20混凝土预制块1:2.5水泥砂浆灌缝纯水泥浆抹缝15厚1:2:9水泥石灰砂浆结合层。面屋-2现浇混凝土屋面板→1:8水泥膨胀珍珠岩找坡最薄处厚20坡度3%→20厚1:2.5水泥砂浆找平层→刷基层处理剂一遍→3厚SBS改性沥青防水卷材→40厚C30UEA补偿收缩混凝土防水层外表压光混凝土内配φ4钢筋双向中距150→50厚20~30卵石〔排水层〕→40厚聚氯乙烯泡沫塑料一层〔蓄水层〕→无纺布一层〔隔离层〕→150厚种植介质。②门窗工程:钢化玻璃门、不锈钢门、隔栅门、卷栅门、木门、铝合金窗、隐框玻璃幕墙。1.4监理的范围和目的建筑装饰装修分部工程由多个子分部组成本细那么主要针对楼地面、一般抹灰、门窗、吊顶、饰面板〔砖〕、涂饰子分部的装饰要求进展编写。监理目的:合格。第二节工程特点2.1工程分析主要分析各装饰装修的特点、质量功能要求对室内防水〔五不渗漏〕采取的针对措施。1.优化环境创造使用条件;2.保护构造物延长使用年限;3.美化建筑增强艺术效果;4.综合处理、协调建筑构造与设备之间的关系。装饰装修的作用在工程中是如何表达施工重点如何安排。1.装饰工程应在基体或基层的质量检验合格后方可施工。2.高级装饰工程的施工应预先做样板〔样品或间〕并经有关认可后方可进展大面施工。其他等级的装饰工程是否需做样板应经协商确定。3.室外抹灰和饰面工程的施工一般应自上而下进展。4.室内装饰工程的施工应待屋面防水工程完工后并在不致被后继工程所损坏和玷污的条件下进展。室内抹灰在屋面防水工程完工前施工时必须采取防护措施。5.室内吊顶、隔断的罩面板和花饰等工程应待室内地〔楼〕面湿作业完工后施工。6.室内装饰工程的施工顺序应符合以下规定:〔1〕抹灰、饰面、吊顶和隔断工程应待隔墙、门窗框、暗装的道、电线和电器预埋件、预制钢筋混凝土楼板灌缝等完工后进展。〔2〕铝合金、塑料、涂色镀锌钢板门窗及其玻璃工程。宜在湿作业完工后进展如需在湿作业前进展必须加强保护。〔3〕有抹灰基层的饰面板工程、吊顶及轻型花饰安装工程应待抹灰工程完工后进展。〔4〕涂料、刷浆工程以及吊顶、隔断罩面板的安装应在木地板、地毯、硬质纤维板等地〔楼〕面的面层和明装电线施工前以及道设备试压后进展。木地〔楼〕板面层的最后一遍涂料应待裱糊工程完工后进展。〔5〕裱糊工程应待顶棚、墙面、门窗及建筑设备的涂料和刷浆工程完工后进展。7.装饰工程必须做好成品保护。施工用水和道设备试压的水不得污损装饰工程。8.装饰工程施工平安技术、劳动保护、防火、防等地要求应按现行的有关规定执行。其材料堆放...

1、当您付费下载文档后,您只拥有了使用权限,并不意味着购买了版权,文档只能用于自身使用,不得用于其他商业用途(如 [转卖]进行直接盈利或[编辑后售卖]进行间接盈利)。
2、本站所有内容均由合作方或网友上传,本站不对文档的完整性、权威性及其观点立场正确性做任何保证或承诺!文档内容仅供研究参考,付费前请自行鉴别。
3、如文档内容存在违规,或者侵犯商业秘密、侵犯著作权等,请点击“违规举报”。

碎片内容

肇庆市气象雷达信息处理中心项目建筑装饰装修质量监理细则

确认删除?
VIP
微信客服
  • 扫码咨询
会员Q群
  • 会员专属群点击这里加入QQ群
客服邮箱
回到顶部