电脑桌面
添加小米粒文库到电脑桌面
安装后可以在桌面快捷访问

建筑工程消防监督程序流程图VIP免费

建筑工程消防监督程序流程图_第1页
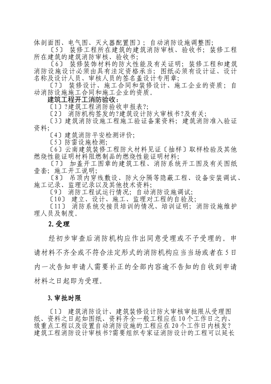
1/4
建筑工程消防监督程序流程图_第2页
2/4
建筑工程消防监督程序流程图_第3页
3/4
建筑工程消防监视程序流程图设计审核阶段建筑设计防火审核分为方案设计审核、施工图设计审核、装修设计审核和变更设计审核审查?建筑设计防火审核申报表?、?建筑装修设计防火审核申报表?及所需报送的相关图纸资料。〔详见程序说明〕申报资料符合要求的受理并填发?效劳窗口办事回执单?和?行政答应申报材料接收?填写?建筑工程消防设计审核流程记录表?申报资料不符合要求的5天内填发不予受理的?补正行政答应申请材料书?退回建立重新申报自受理之日起一般工程10日内完成;级或级重点工程以及设置有建筑自动消防设施的建筑工程20日内完成;需要专家组织证消防设计的工程30日内完成开工验收阶段验收符合消防技术、要求的验收不符合消防技术、要求的不符合消防技术、要求符合消防技术、要求的同意书〔方案设计阶段、施工图阶段、装修阶段、变更设计阶段〕修改书〔施工图设计阶段装修阶段〕建立按要求修改消防设计后重新报审施工检查阶段一般工程检查不少于一次;设有自动消防设施的工程检查不少于三次〔其中:土建工程阶段设备安装阶段、装修阶段各不少于一次〕消防机构应填写?建筑工程施工安装消防监视检查记录表?;隐蔽工程封闭前可要求建立填报?隐蔽工程消防验收记录表?申报检查验收在施工检查中要求建立对工程使用的装修材料进展取样并由具备相应资质的检验进展见证取样检验〔详见建筑装修消防监视流程图〕。发现擅自降低消防技术施工或使用防火性能不符合或者行业的建筑〔装修〕构件材料施工的责限改正。在施工检查现正在施工但不符合消防技术的行为填写?建筑工程施工安装消防监视检查记录?。在施工检查现有其他行为的依法按程序查处。填写?消防监视检查记录?〔详见消防监视理〕将申报资料情况填在?建筑工程设计防火审核登记一览表?并报详细负责建审工作的指导签署后交建审技术人员进展防火审核大型建筑工程消防验收实行见证制度应由行政指导主持集体会审对单项验收情况进展汇总做出综合评定结建设单位申报检查土建工程阶段、设备安装阶段、装修阶段的有关内容。施工登陆云南消防网通过网络验证系统生成?云南建筑消防设施工程施工验证?建设单位申报审查?建筑工程消防验收申报表?及开工验收资料填写?建筑工程开工消防验收登记一览表?自受理之日起10日内组织验收填写?建筑工程消防验收记录表?立卷归档制作?建筑工程消防监视移交书?移交日常防火监视部门理窗口受理窗口受理建审技术人员审核建审技术人员审核建审技术人员审核窗口打印文书下发消防设计无根据的由建立和负责审核的消防机构申请消防总队组织专家证证纪要作为审核根据归档存查施工单位验证监视建立确定消防设施施工后由施工提供建筑消防设施工程施工资质验证资料网络验证监视非网络验证监视施工按要求填报?云南建筑消防设施工程施工验证申请表?和所需的资料〔详见程序说明〕消防监视部门通过施工资质验证理系统提供的?云南建筑消防设施工程施工验证?进展验证消防机构核对施工提供的资质证书、从业人员岗位书和施工合同的影印件与原件的一致性以及施工资质和从业人员资格是否符合建筑业企业资质理要求确认符合要求的不符合验证要求的告知建立重新报验同同级建立行政主部门和消防总队备案符合验证要求的按程序签发?云南建筑消防设施工程施工验证表?消防机构将?云南建筑消防设施工程施工验证?或?云南建筑消防设施工程施工验证表?存入建筑工程施工承受消防监视部门施工阶段的消防监视检查消防验证监视建立确定消防后由提供提供消防准入验证资料网络验证监视非网络验证监视提供登陆云南消防网通过网络验证系统生成?云南消防准入验证?提供按求填报?云南消防准入验证申请表?和所需的资料〔详见程序说明〕消防机构通过施工资质验证理系统提供的?云南消防准入验证?进展验证消防机构核对提供提供的准入影印件与原件的一致性;数量、型是否与销售合同一致;是否符合准入条件确认符合准入条件的不符合准入条件的告知建立重新报验符合验证要求的按程序签发?云南消防准入验证表?进场后消防机构根据?云南消防准入验证?或?云南消防准入验证表?进展现场查验窗口受理窗口受理申报资料符合要求的受理并填发?效劳窗口办事回执单?和?行政答应申报材...

1、当您付费下载文档后,您只拥有了使用权限,并不意味着购买了版权,文档只能用于自身使用,不得用于其他商业用途(如 [转卖]进行直接盈利或[编辑后售卖]进行间接盈利)。
2、本站所有内容均由合作方或网友上传,本站不对文档的完整性、权威性及其观点立场正确性做任何保证或承诺!文档内容仅供研究参考,付费前请自行鉴别。
3、如文档内容存在违规,或者侵犯商业秘密、侵犯著作权等,请点击“违规举报”。

碎片内容

建筑工程消防监督程序流程图

确认删除?
VIP
微信客服
  • 扫码咨询
会员Q群
  • 会员专属群点击这里加入QQ群
客服邮箱
回到顶部