电脑桌面
添加小米粒文库到电脑桌面
安装后可以在桌面快捷访问

高考地理一轮复习 第三部分 区域可持续发展——重在综合 第三章 区域自然资源的开发利用 第30讲 能源资源的开发利用学案 新人教版-新人教版高三全册地理学案VIP免费

高考地理一轮复习 第三部分 区域可持续发展——重在综合 第三章 区域自然资源的开发利用 第30讲 能源资源的开发利用学案 新人教版-新人教版高三全册地理学案_第1页
1/16
高考地理一轮复习 第三部分 区域可持续发展——重在综合 第三章 区域自然资源的开发利用 第30讲 能源资源的开发利用学案 新人教版-新人教版高三全册地理学案_第2页
2/16
高考地理一轮复习 第三部分 区域可持续发展——重在综合 第三章 区域自然资源的开发利用 第30讲 能源资源的开发利用学案 新人教版-新人教版高三全册地理学案_第3页
3/16
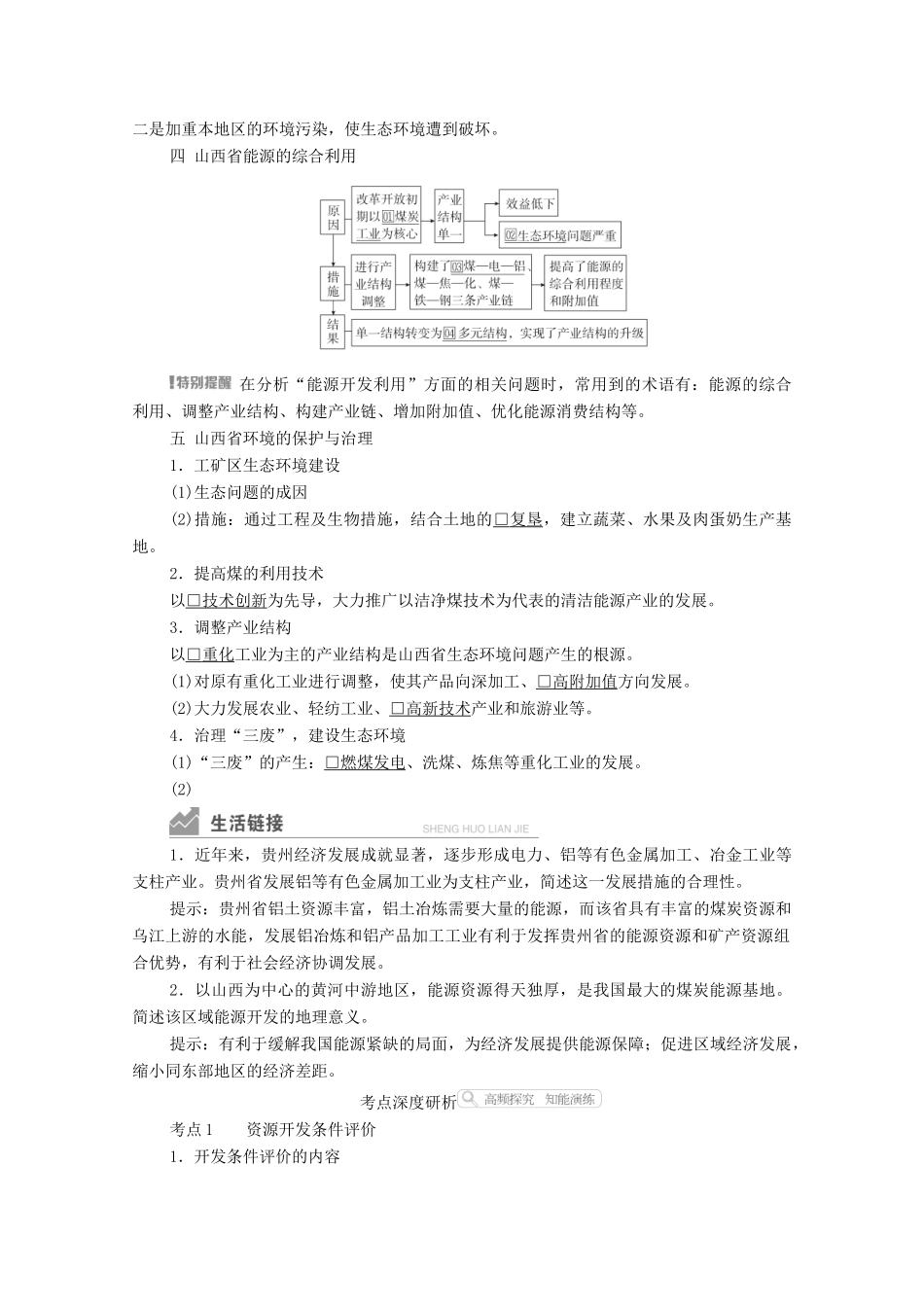
第30讲能源资源的开发利用基础全面梳理一能源结构与分类中国与世界主要能源消费结构(2007年)1.结构我国能源以A□煤炭、石油为主;世界能源以B□石油、煤炭、天然气为主。2.分类可再生能源水能、风能、潮汐能、□太阳能等非可再生能源主要包括□煤炭、石油、天然气等矿物能源二山西省煤炭资源开发条件1.□煤炭资源丰富,开采条件好。2.市场广阔。3.位置适中,□交通比较便利。三山西省能源基地建设1.扩大煤炭开采量:形成了大同、平朔、西山、沁水、霍西、河东等大型煤炭生产基地。2.提高晋煤外运能力:逐步形成了以□铁路运输为主、公路运输为辅的煤炭外运路网体系。3.加强煤炭的加工转换(1)建设□坑口电站:变输出煤为输出电力。(2)发展炼焦业:为冶金工业发展提供能源,并向外输出焦炭。变输煤为输电的不利影响:一是发电要消耗大量的水资源,加剧水资源紧张;二是加重本地区的环境污染,使生态环境遭到破坏。四山西省能源的综合利用在分析“能源开发利用”方面的相关问题时,常用到的术语有:能源的综合利用、调整产业结构、构建产业链、增加附加值、优化能源消费结构等。五山西省环境的保护与治理1.工矿区生态环境建设(1)生态问题的成因(2)措施:通过工程及生物措施,结合土地的□复垦,建立蔬菜、水果及肉蛋奶生产基地。2.提高煤的利用技术以□技术创新为先导,大力推广以洁净煤技术为代表的清洁能源产业的发展。3.调整产业结构以□重化工业为主的产业结构是山西省生态环境问题产生的根源。(1)对原有重化工业进行调整,使其产品向深加工、□高附加值方向发展。(2)大力发展农业、轻纺工业、□高新技术产业和旅游业等。4.治理“三废”,建设生态环境(1)“三废”的产生:□燃煤发电、洗煤、炼焦等重化工业的发展。(2)1.近年来,贵州经济发展成就显著,逐步形成电力、铝等有色金属加工、冶金工业等支柱产业。贵州省发展铝等有色金属加工业为支柱产业,简述这一发展措施的合理性。提示:贵州省铝土资源丰富,铝土冶炼需要大量的能源,而该省具有丰富的煤炭资源和乌江上游的水能,发展铝冶炼和铝产品加工工业有利于发挥贵州省的能源资源和矿产资源组合优势,有利于社会经济协调发展。2.以山西为中心的黄河中游地区,能源资源得天独厚,是我国最大的煤炭能源基地。简述该区域能源开发的地理意义。提示:有利于缓解我国能源紧缺的局面,为经济发展提供能源保障;促进区域经济发展,缩小同东部地区的经济差距。考点深度研析考点1资源开发条件评价1.开发条件评价的内容评价角度内容资源条件可从储量大小、分布范围大小、种类多少、质量高低、与其他资源的匹配情况等方面评价开采条件可从矿层厚度、埋藏深浅、矿区的地形地质条件、可否进行露天开采等方面评价市场条件可从消费市场是否广阔、市场潜力大小、区位条件即矿区距市场远近等方面评价交通运输条件可从交通位置、交通运输方式、交通便捷程度等方面分析2.山西省煤炭资源开发条件评价(1)优势条件(2)山西省煤炭资源开发的限制条件评价①煤炭外运能力不足煤炭运输量大全国对能源的需求迅速增长,山西生产的煤炭大部分输往外省受所处地理位置的影响山西省地理位置比较封闭,东面是太行山,南面临黄河,不利于晋煤外运②水资源短缺降水少山西省地处季风气候与非季风气候的过渡地带,降水较少消耗多随着人口的增加及灌溉农业和耗水工业的快速发展,水资源消耗量日益增加3.可再生能源的开发条件评价可再生能源的开发条件评价要从社会经济条件和自然条件两方面来分析。社会经济条件一般包括本地市场需求量、距外地市场的远近、经济发展水平、科技水平等;自然条件主要是分析影响储存量的因素。主要可再生能源开发条件如下表:种类影响开发的自然因素我国分布密集区水能河流径流量、河流落差、地质条件、河流含沙量大小西南、中南和西北黄河上游续表种类影响开发的自然因素我国分布密集区太阳能海拔高低、空气稀薄程度、天气状况、大气的洁净程度青藏高原、西北内陆风能风源远近及稳定程度、周围地形对其影响程度我国西北内陆和沿海地区地热能板块交界地带、断裂发育地带西藏地区潮汐能海岸线轮廓、日潮汐次数、潮差大小东...

1、当您付费下载文档后,您只拥有了使用权限,并不意味着购买了版权,文档只能用于自身使用,不得用于其他商业用途(如 [转卖]进行直接盈利或[编辑后售卖]进行间接盈利)。
2、本站所有内容均由合作方或网友上传,本站不对文档的完整性、权威性及其观点立场正确性做任何保证或承诺!文档内容仅供研究参考,付费前请自行鉴别。
3、如文档内容存在违规,或者侵犯商业秘密、侵犯著作权等,请点击“违规举报”。

碎片内容

高考地理一轮复习 第三部分 区域可持续发展——重在综合 第三章 区域自然资源的开发利用 第30讲 能源资源的开发利用学案 新人教版-新人教版高三全册地理学案

您可能关注的文档

;绿洲书城+ 关注
实名认证
内容提供者

从事历史教学,热爱教育,高度负责。

确认删除?
VIP
微信客服
  • 扫码咨询
会员Q群
  • 会员专属群点击这里加入QQ群
客服邮箱
回到顶部