电脑桌面
添加小米粒文库到电脑桌面
安装后可以在桌面快捷访问

装饰价格集锦VIP免费

装饰价格集锦_第1页
1/24
装饰价格集锦_第2页
2/24
装饰价格集锦_第3页
3/24
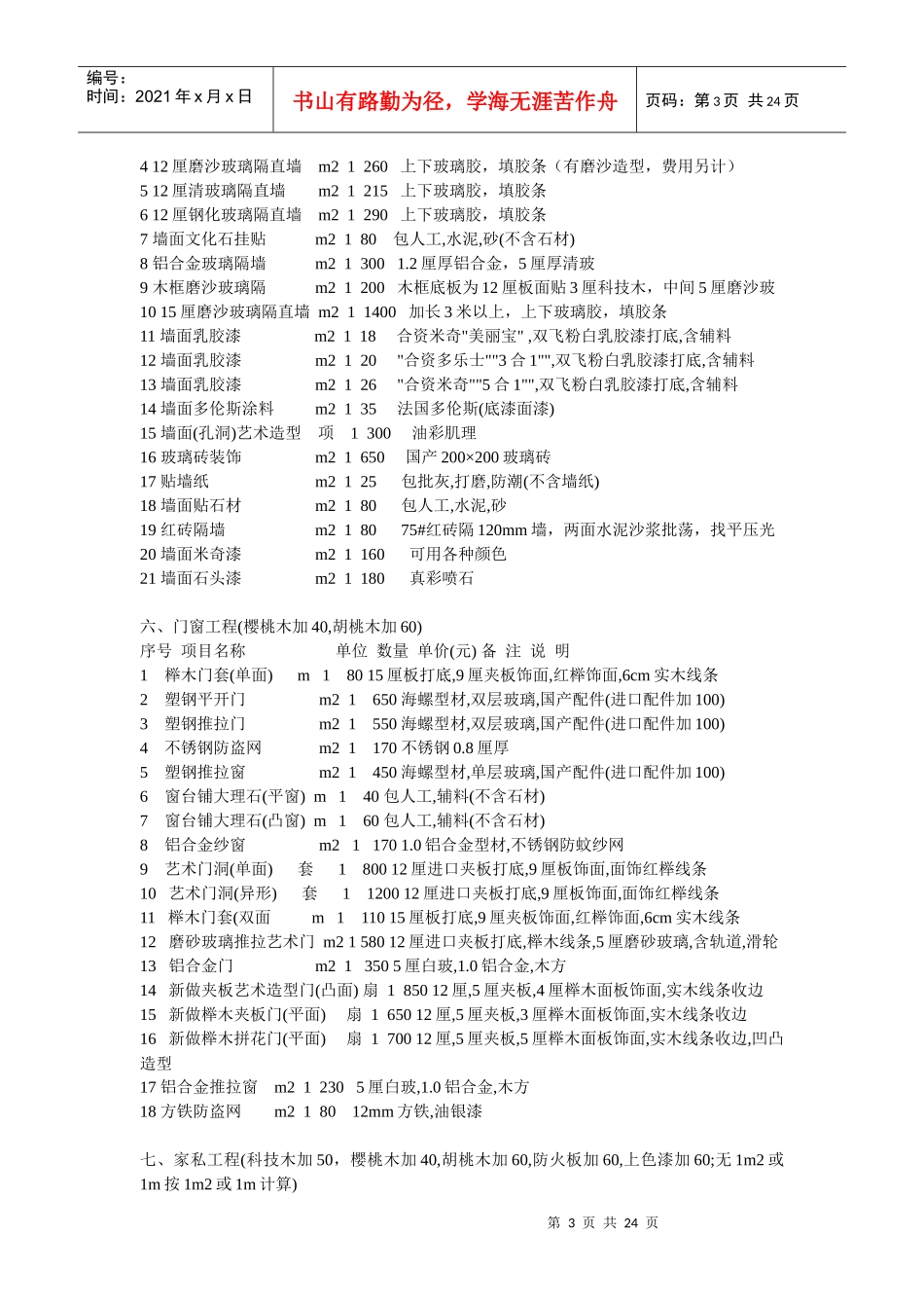
第1页共24页编号:时间:2021年x月x日书山有路勤为径,学海无涯苦作舟页码:第1页共24页一、基础序号项目名称单位数量单价(元)备注说明1拆墙、打墙砖、地砖m2135人工按实际数量结算2拆除原木地板m2115人工按实际数量结算3原门套及门拆除个140人工按实际数量结算4拆除原轻钢龙骨石膏板隔板m2118人工按实际数量结算5原房墙面漆铲除m214人工按实际数量结算6新砌空心砖墙m21115包空心砖,水泥,砂,人工7地面水泥砂浆找平m2115包人工,水泥,砂8封包管道条1180包人工,水泥,砂9补门洞个180包人工,水泥,砂10新建轻型泰柏板墙m21130泰白板,水泥,砂,包水泥沙浆批荡、找平、压光11水泥地台加高m21110含砖,水泥,砂,人工12专业防白蚁处理m218包人工,材料(按房间建筑面积结算)13新砌砖墙(12厘)m21100包红砖,水泥,砂,人工14墙面水泥批荡m2120包人工,水泥,砂二、水电及安装工程序号项目名称单位数量单价(元)备注说明1电路改造m140含国标线管,底盒,2.54.0电线,不含插座2电话线电视线改造m130含线管,线不含插座3开关、插座安装个18人工费4安装排风扇台145人工费5打空调口个190含人工开孔6安装空调台1200安装空调架,固定空调,调试7灯具安装项1450人工费(80m2房间以下)8安装入墙花洒龙头人工及辅料套1150定位,墙面打孔,安装,灌水泥浆,调试9卫生间、厨房地漏个130含人工及不锈钢地漏10洁具及卫浴配件安装项1450一厨一卫11安装镜子项145玻璃胶收边12安装立式冲凉房项1150玻璃胶,水泥,砂13安装水龙头个145挖孔,穿管,接管调试14进水管改造m155含日丰管头铜接,开槽(不含水龙头)15排水管改造m1120含50PU水管16防水防潮工程m2145"汇丽""911""防水涂料"三、天花工程序号项目名称单位数量单价(元)备注说明1天花乳胶漆m2118"包双飞粉,白乳胶漆,批灰,打磨,米奇""永丽宝""漆"2天花乳胶漆m2126"包双飞粉,白乳胶漆,批灰,打磨,米奇""永丽宝""漆"第2页共24页第1页共24页编号:时间:2021年x月x日书山有路勤为径,学海无涯苦作舟页码:第2页共24页3天花乳胶漆m2120"包双飞粉,白乳漆胶,批灰,打磨,多乐士""3合1""漆"4天花乳胶漆m2126"包双飞粉,白乳漆胶,批灰,打磨,米奇""5合1""面漆"5铝扣板吊顶m21120含轻钢龙骨,国产0.6厘铝板,木方,收边条(300X300)6铝扣板吊顶m21145国产300×300,或条形,0.6厘铝板,含辅料7铝扣板吊顶m21280进口300×300,或条形,0.6厘铝板,含辅料(碧纹牌)8彩玻吊顶m21230木龙骨结构,木线收口,彩绘5厘玻璃9木龙骨吊平顶m21140木方,9厘,5厘,3厘夹板,双面纸棉石膏板(不含乳胶漆电线)10木龙骨夹板吊造型顶m21160木方,9厘,5厘,3厘夹板,双面纸棉石膏板(不含乳胶漆电线)11石膏板吊平顶m21120轻钢龙骨,9厘石膏板封面,牛皮胶带封接缝;油漆另计12高泡脚线、油ICIm122广州穗华牌,含辅料,品牌仅供参考13石膏角线m211870mm--100mm广州穗华,含辅料,品牌仅供参考14异形石膏角线m18080mm--100mm广州穗华,含辅料,品牌仅供参考15方型烤漆铝合金吊顶m211200.7厚,铝质暗龙骨,铝角收口,合资60元/M2铝扣板16方型烤漆铝合金吊顶m21120铝质暗龙骨,铝角收口17天花特殊造型吊顶m21220木方,9厘,5厘,3厘夹板,另含面板等其它装饰材料18矿棉板天花吊顶m2160含矿棉板,轻钢龙骨19榉木角线m13550mm--70mm天花纹20白木角线m13050mm--71mm天花纹四、地面工程序号项目名称单位数量单价(元)备注说明1铺实木地板(油板)m2175合资9厘夹板找底,含防潮棉等辅料(不含地板)2瓷砖石材地角线m115含人工,水泥,砂(不含瓷片石材)3铺大理石(常规)m2150含人工,水泥,砂,砌割片(不含大理石)4木地角线m1359厘夹板,3厘科技木饰面,实木线条收边5木龙骨地台m113515厘合资大芯板,木龙骨抬高(10cm)6铺实木地板(素板)m21105合资9厘夹板找底含防潮棉等辅料(不含地板)7实木地角线m14512榉木8门坎大理石铺制条145包人工,水泥,砂,不含石材9铺拼花大理石m21100含人工,水泥,砂,砌割片(不含大理石)10铺地毯m2118人工费11铺贴拼花地砖m2145含人工,水泥,砂,425#水泥(不含瓷片)12地砖铺贴m2135含人工,水泥,砂,425#水泥(不含瓷片)五、墙面工程序号项目名称单位数量单价(元)备注说明1墙面贴瓷片m2135包人工,水泥,砂2轻钢龙骨石膏板隔墙m2...

1、当您付费下载文档后,您只拥有了使用权限,并不意味着购买了版权,文档只能用于自身使用,不得用于其他商业用途(如 [转卖]进行直接盈利或[编辑后售卖]进行间接盈利)。
2、本站所有内容均由合作方或网友上传,本站不对文档的完整性、权威性及其观点立场正确性做任何保证或承诺!文档内容仅供研究参考,付费前请自行鉴别。
3、如文档内容存在违规,或者侵犯商业秘密、侵犯著作权等,请点击“违规举报”。

碎片内容

装饰价格集锦

确认删除?
VIP
微信客服
  • 扫码咨询
会员Q群
  • 会员专属群点击这里加入QQ群
客服邮箱
回到顶部