电脑桌面
添加小米粒文库到电脑桌面
安装后可以在桌面快捷访问

瓶装液化石油气供气合同VIP免费

瓶装液化石油气供气合同_第1页
1/4
瓶装液化石油气供气合同_第2页
2/4
瓶装液化石油气供气合同_第3页
3/4
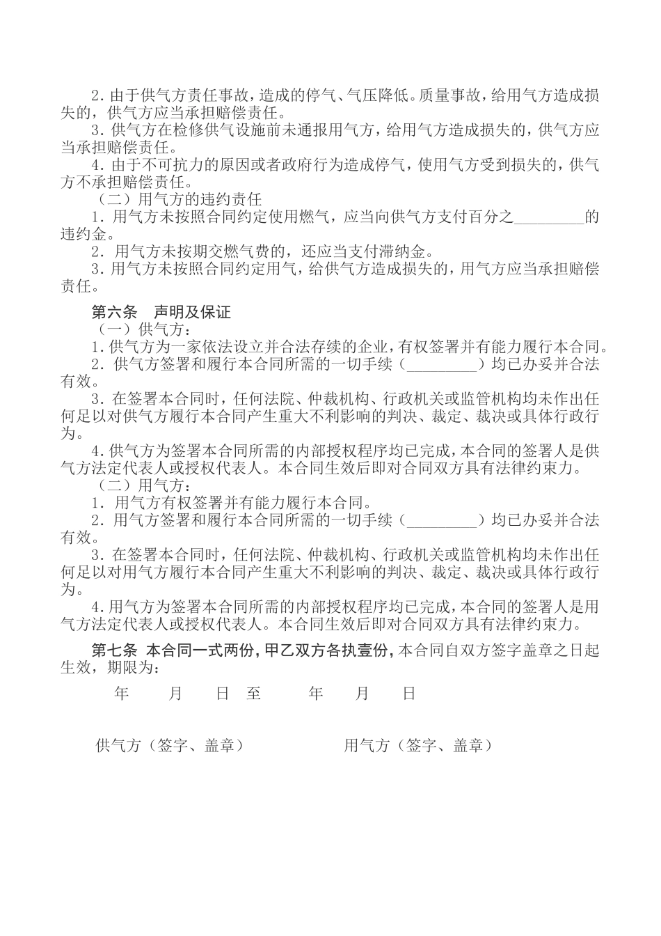
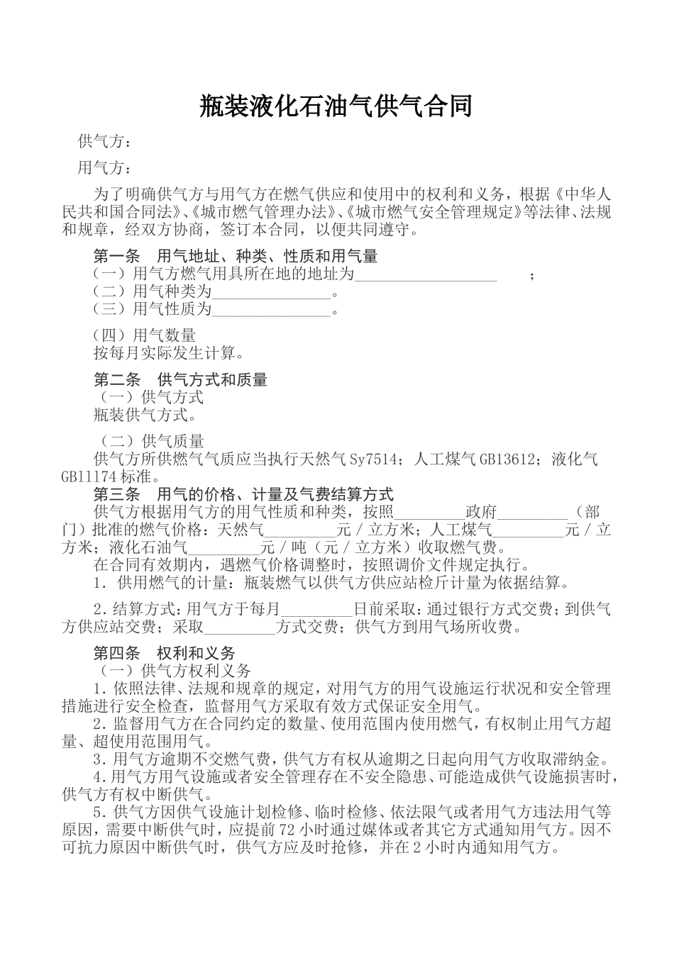
瓶装液化石油气供气合同供气方:用气方:为了明确供气方与用气方在燃气供应和使用中的权利和义务,根据《中华人民共和国合同法》、《城市燃气管理办法》、《城市燃气安全管理规定》等法律、法规和规章,经双方协商,签订本合同,以便共同遵守。第一条用气地址、种类、性质和用气量(一)用气方燃气用具所在地的地址为__________________;(二)用气种类为_______________。(三)用气性质为_______________。(四)用气数量按每月实际发生计算。第二条供气方式和质量(一)供气方式瓶装供气方式。(二)供气质量供气方所供燃气气质应当执行天然气Sy7514;人工煤气GB13612;液化气GBlll74标准。第三条用气的价格、计量及气费结算方式供气方根据用气方的用气性质和种类,按照_________政府_________(部门)批准的燃气价格:天然气_________元/立方米;人工煤气_________元/立方米;液化石油气_________元/吨(元/立方米)收取燃气费。在合同有效期内,遇燃气价格调整时,按照调价文件规定执行。1.供用燃气的计量:瓶装燃气以供气方供应站检斤计量为依据结算。2.结算方式:用气方于每月_________日前采取:通过银行方式交费;到供气方供应站交费;采取_________方式交费;供气方到用气场所收费。第四条权利和义务(一)供气方权利义务1.依照法律、法规和规章的规定,对用气方的用气设施运行状况和安全管理措施进行安全检查,监督用气方采取有效方式保证安全用气。2.监督用气方在合同约定的数量、使用范围内使用燃气,有权制止用气方超量、超使用范围用气。3.用气方逾期不交燃气费,供气方有权从逾期之日起向用气方收取滞纳金。4.用气方用气设施或者安全管理存在不安全隐患、可能造成供气设施损害时,供气方有权中断供气。5.供气方因供气设施计划检修、临时检修、依法限气或者用气方违法用气等原因,需要中断供气时,应提前72小时通过媒体或者其它方式通知用气方。因不可抗力原因中断供气时,供气方应及时抢修,并在2小时内通知用气方。6.所供燃气达到国家和_________市规定的气体质量和压力标准。7.按照国家和_________市规定的计量和气价标准计量收费。8.正常情况下要按照有关规定保证钢瓶每四年检修一次,再后一次检验是三年,若遇特殊情况钢瓶在检验期未到或烂得厉害进行强制报废或检验。9.及时做好压力表及管道保养与维修。10.供气方应当按照有关规定,在重要的燃气设施所在地设置统一、明显的安全警示标志,并配备专职人员进行巡回检查。11.制订、执行燃气设施和器具的安全使用、报修、报检制度,对用气方进行必要的安全教育。12.用气方应当按时交纳气费。逾期不交的,供气方可以从逾期之日向不交纳气费的用气方收取应交燃气费的3‰-1%的滞纳金;情节严重的,可以中止对其供气。(二)用气方权利义务1.监督供气方按照合同约定的数量和质量向用气方提供燃气。2.有权要求供气方按照国家现行规定,对燃气计量器具进行周期检定。3.用气设施发生故障或者存在不安全隐患时,有权要求供气方提供(有偿、无偿)用气设施安全检查和维护保养的服务。4.按照合同约定交燃气费。5.按照合同约定的数量和使用范围使用燃气。6.未经供气方许可,不得添装、改装燃气管道,不得更动、损害供气方的供气设施,不得擅自更换、变动供气计量装置。7.不得在户内放气,不得自己维修灶具及气瓶。8.严禁将液化气残液倒在群众密集的地方,以确保人身安全。9.用气方未经供气方批准,不得擅自接通管道使用燃气或者改变燃气使用性质、变更地址和名称。10.用气方应按照使用规则,正确使用燃气。11.用气方不得盗用或者转供燃气。12.用气方不得对液化石油气钢瓶加热。13.用气方不得倒灌瓶装气和倾倒残液。14.用气方不得擅自改换钢瓶检验标记。15.用气方以管道燃气为燃料的热水器、空调等设备,必须报经供气方同意,由持有相应资质证书的单位安装。16.用气方有权就燃气经营的收费和服务向供气方查询,对不符合收费和服务标准的,可以向其行政主管部门投诉。17.用气方不得在卧室内安装燃气管道设施和使用燃气。18.用气方不得在安装燃气器具的房屋内存放易燃、易爆物品或者使用...

1、当您付费下载文档后,您只拥有了使用权限,并不意味着购买了版权,文档只能用于自身使用,不得用于其他商业用途(如 [转卖]进行直接盈利或[编辑后售卖]进行间接盈利)。
2、本站所有内容均由合作方或网友上传,本站不对文档的完整性、权威性及其观点立场正确性做任何保证或承诺!文档内容仅供研究参考,付费前请自行鉴别。
3、如文档内容存在违规,或者侵犯商业秘密、侵犯著作权等,请点击“违规举报”。

碎片内容

瓶装液化石油气供气合同

;绿洲书城+ 关注
实名认证
内容提供者

从事历史教学,热爱教育,高度负责。

确认删除?
VIP
微信客服
  • 扫码咨询
会员Q群
  • 会员专属群点击这里加入QQ群
客服邮箱
回到顶部