电脑桌面
添加小米粒文库到电脑桌面
安装后可以在桌面快捷访问

律师事务所标准劳动合同VIP专享VIP免费

律师事务所标准劳动合同_第1页
1/5
律师事务所标准劳动合同_第2页
2/5
律师事务所标准劳动合同_第3页
3/5
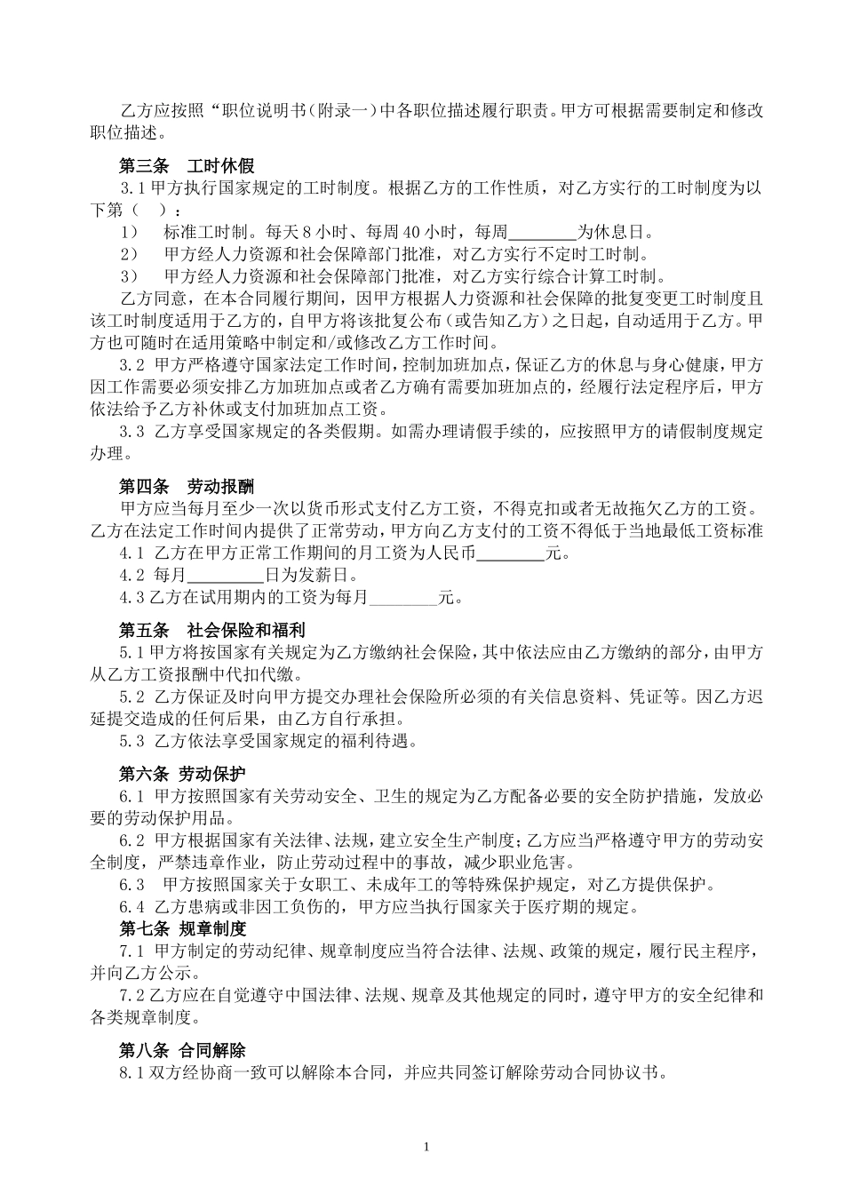
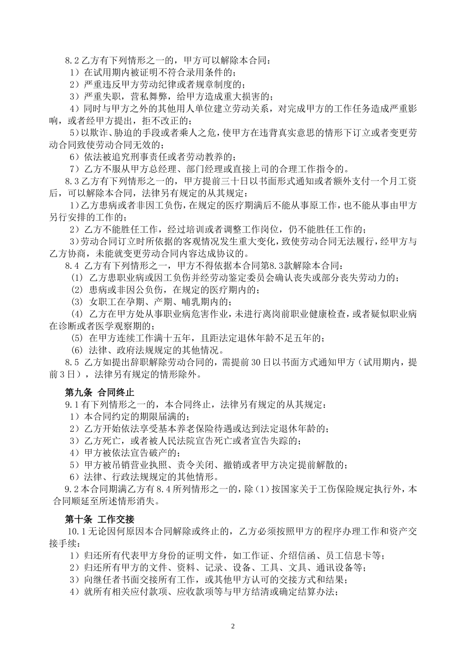
劳动合同甲方:ABCDEF服务(上海)有限公司乙方:性别:法定代表人:吕维民身份证号码:地址:户籍地址:联系地址:联系地址:联系电话:联系电话:邮政编码:邮政编码:甲乙双方,根据《中华人民共和国劳动法》、《中华人民共和国劳动合同法》等有关法律、法规和规章的规定,本着诚实信用、平等自愿的原则,经协商一致,签订本合同。第一条合同期限1.1甲乙双方约定按下列________种方式确定劳动合同期限:1)固定期限的劳动合同:自________年_______月_______日起至________年______月______日止,试用期为个月,自________年_____月______日起至________年______月______日止,其中不包含乙方病假、事假、婚丧假、产假等各类假期时间。2)无固定期限的劳动合同:自________年______月______日起,其中试用期为个月,自________年______月_______日起至________年______月______日止。甲方应至迟于试用期结束前对乙方进行绩效评估或审查以确定是否符合录用条件并通知乙方评估结果及是否转正。1.2乙方在试用期内有下列情形之一的,均被视为不符合录用条件,甲方可与其解除劳动合同:①未满16周岁的;②被查实不符合招聘时公示的招聘条件的;③在向甲方求职过程中提供虚假个人履历或信息的;④在订立劳动合同过程中有欺骗、隐瞒或其它不诚实行为的;⑤不具备政府规定的就业手续的;⑥无法向甲方提供办理录用及社会保险所需要的文件证明的;⑦不能胜任本岗位的工作任务;⑧患有精神病或患有《传染病防治法》规定的传染病的;⑨与原用人单位存在竞业限制约定的;⑩通缉在案的;⑪其它情形。1.3乙方在试用期内解除劳动合同的,需提前三日通知甲方,否则应承担相应的赔偿责任。第二条工作内容2.1乙方根据甲方要求,经过协商,约定工作岗位为________________,工作地点为。甲方可根据工作需要和对乙方业绩的考核结果,按照合理诚信原则,变动乙方的工作岗位,乙方服从甲方的安排。2.2甲方安排乙方所从事的工作内容及要求,应当符合甲方依法制订的并已公示的规章制度。乙方应当按照甲方安排的工作内容及要求履行劳动义务,按时完成规定的工作数量,达到规定的质量要求。乙方应按照“职位说明书(附录一)中各职位描述履行职责。甲方可根据需要制定和修改职位描述。第三条工时休假3.1甲方执行国家规定的工时制度。根据乙方的工作性质,对乙方实行的工时制度为以下第():1)标准工时制。每天8小时、每周40小时,每周为休息日。2)甲方经人力资源和社会保障部门批准,对乙方实行不定时工时制。3)甲方经人力资源和社会保障部门批准,对乙方实行综合计算工时制。乙方同意,在本合同履行期间,因甲方根据人力资源和社会保障的批复变更工时制度且该工时制度适用于乙方的,自甲方将该批复公布(或告知乙方)之日起,自动适用于乙方。甲方也可随时在适用策略中制定和/或修改乙方工作时间。3.2甲方严格遵守国家法定工作时间,控制加班加点,保证乙方的休息与身心健康,甲方因工作需要必须安排乙方加班加点或者乙方确有需要加班加点的,经履行法定程序后,甲方依法给予乙方补休或支付加班加点工资。3.3乙方享受国家规定的各类假期。如需办理请假手续的,应按照甲方的请假制度规定办理。第四条劳动报酬甲方应当每月至少一次以货币形式支付乙方工资,不得克扣或者无故拖欠乙方的工资。乙方在法定工作时间内提供了正常劳动,甲方向乙方支付的工资不得低于当地最低工资标准4.1乙方在甲方正常工作期间的月工资为人民币元。4.2每月日为发薪日。4.3乙方在试用期内的工资为每月________元。第五条社会保险和福利5.1甲方将按国家有关规定为乙方缴纳社会保险,其中依法应由乙方缴纳的部分,由甲方从乙方工资报酬中代扣代缴。5.2乙方保证及时向甲方提交办理社会保险所必须的有关信息资料、凭证等。因乙方迟延提交造成的任何后果,由乙方自行承担。5.3乙方依法享受国家规定的福利待遇。第六条劳动保护6.1甲方按照国家有关劳动安全、卫生的规定为乙方配备必要的安全防护措施,发放必要的劳动保护用品。6.2甲方根据国家有关法律、法规,建立安全生产制度;乙方应当严格遵守甲方的劳动安全制度,严禁违章作业,防...

1、当您付费下载文档后,您只拥有了使用权限,并不意味着购买了版权,文档只能用于自身使用,不得用于其他商业用途(如 [转卖]进行直接盈利或[编辑后售卖]进行间接盈利)。
2、本站所有内容均由合作方或网友上传,本站不对文档的完整性、权威性及其观点立场正确性做任何保证或承诺!文档内容仅供研究参考,付费前请自行鉴别。
3、如文档内容存在违规,或者侵犯商业秘密、侵犯著作权等,请点击“违规举报”。

碎片内容

律师事务所标准劳动合同

确认删除?
VIP
微信客服
  • 扫码咨询
会员Q群
  • 会员专属群点击这里加入QQ群
客服邮箱
回到顶部