电脑桌面
添加小米粒文库到电脑桌面
安装后可以在桌面快捷访问

品牌策划服务合同VIP免费

品牌策划服务合同_第1页
1/13
品牌策划服务合同_第2页
2/13
品牌策划服务合同_第3页
3/13
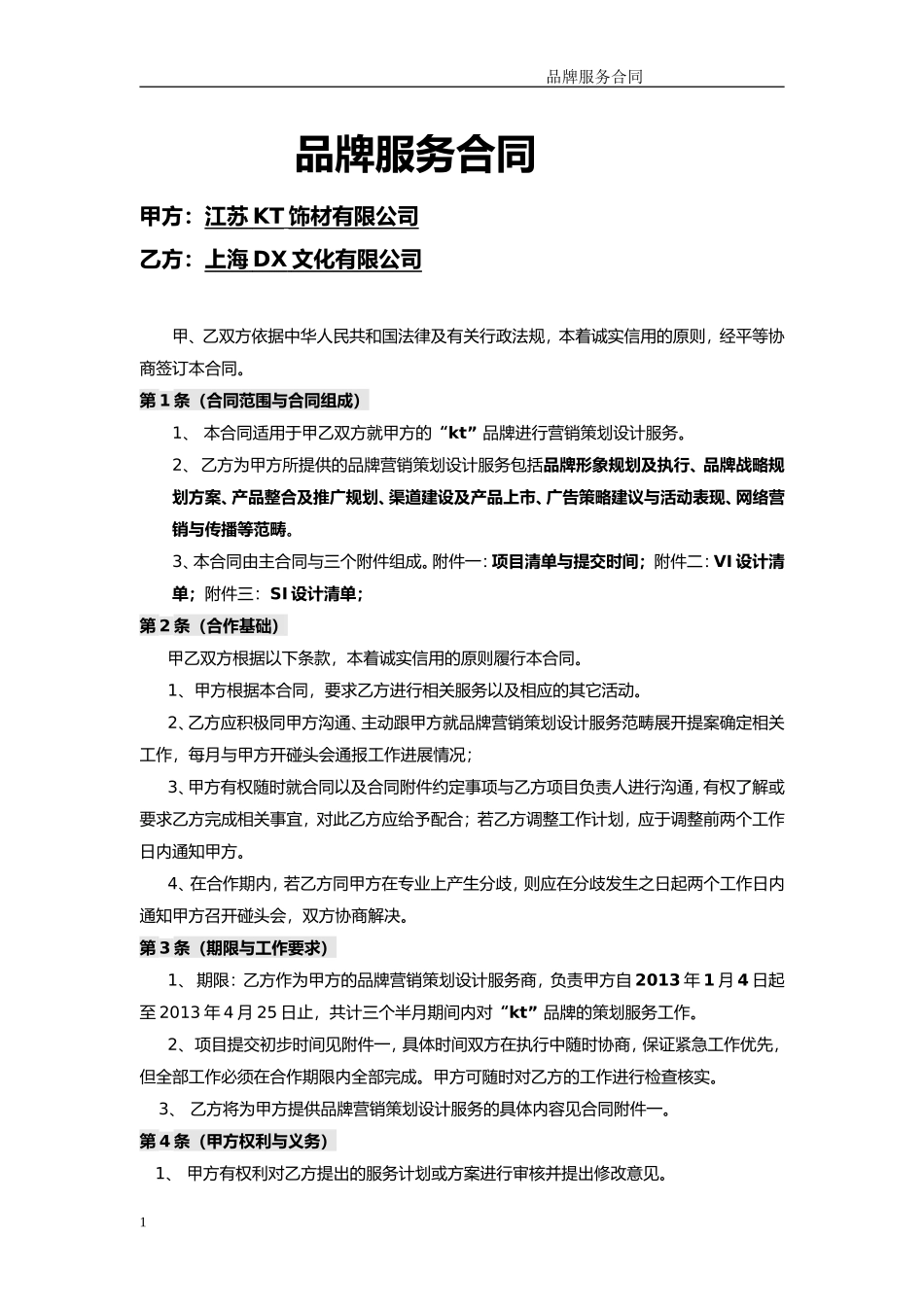
1品牌服务合同品牌服务合同甲方:江苏KT饰材有限公司乙方:上海DX文化有限公司甲、乙双方依据中华人民共和国法律及有关行政法规,本着诚实信用的原则,经平等协商签订本合同。第1条(合同范围与合同组成)1、本合同适用于甲乙双方就甲方的“kt”品牌进行营销策划设计服务。2、乙方为甲方所提供的品牌营销策划设计服务包括品牌形象规划及执行、品牌战略规划方案、产品整合及推广规划、渠道建设及产品上市、广告策略建议与活动表现、网络营销与传播等范畴。3、本合同由主合同与三个附件组成。附件一:项目清单与提交时间;附件二:VI设计清单;附件三:SI设计清单;第2条(合作基础)甲乙双方根据以下条款,本着诚实信用的原则履行本合同。1、甲方根据本合同,要求乙方进行相关服务以及相应的其它活动。2、乙方应积极同甲方沟通、主动跟甲方就品牌营销策划设计服务范畴展开提案确定相关工作,每月与甲方开碰头会通报工作进展情况;3、甲方有权随时就合同以及合同附件约定事项与乙方项目负责人进行沟通,有权了解或要求乙方完成相关事宜,对此乙方应给予配合;若乙方调整工作计划,应于调整前两个工作日内通知甲方。4、在合作期内,若乙方同甲方在专业上产生分歧,则应在分歧发生之日起两个工作日内通知甲方召开碰头会,双方协商解决。第3条(期限与工作要求)1、期限:乙方作为甲方的品牌营销策划设计服务商,负责甲方自2013年1月4日起至2013年4月25日止,共计三个半月期间内对“kt”品牌的策划服务工作。2、项目提交初步时间见附件一,具体时间双方在执行中随时协商,保证紧急工作优先,但全部工作必须在合作期限内全部完成。甲方可随时对乙方的工作进行检查核实。3、乙方将为甲方提供品牌营销策划设计服务的具体内容见合同附件一。第4条(甲方权利与义务)1、甲方有权利对乙方提出的服务计划或方案进行审核并提出修改意见。2品牌服务合同2、甲方有权针对乙方违约行为单方终止合同,并要求乙方承担违约责任及赔偿损失。3、甲乙双方共同制定媒介计划,乙方负责推荐媒介,甲方有权选择媒介代理公司。4、甲方应将与合作项目有关的背景情况、相关资讯、资源情况、预期目标及实现时间、内部决策、相关活动等情况及时、真实的告知乙方;5、对于乙方提出的所有报告,甲方应在收到报告的三天内给予书面答复,否则即视为被甲方审核通过。6、按本合同要求按时支付乙方报酬。第5条(乙方权利与义务)1、乙方有权向甲方索取与本项目相关的经营、营销等服务所必须的企业资料与数据。2、乙方如果发现甲方违背合同约定条款,乙方有权终止合作关系。3、乙方提出策划方案与甲方有严重分歧、争议或双方在推行营销策略方案中出现差异时,应积极协商沟通,沟通中原则性上以甲方意见为主,战略、战术和营销思路上以乙方意见为主,以确保项目的顺利展开。4、乙方应根据本合同约定和甲方要求,制定工作计划报甲方同意后,按计划开展工作。5、乙方应按时按进度全面完成工作,并接受甲方检核。6、乙方应向甲方提供营业执照、经营许可证、机构代码证复印件。7、乙方应将甲方公司运营信息、数据控制在少数指定的核心成员中,不得因任何乙方原因造成甲方相关信息与数据外传。第6条(付款方式)1、品牌营销策划设计服务总费用:人民币肆拾万元整(RMB40万元)。2、付款方式:①合同签订后三个工作日内预付40%,即费用拾陆万元整(RMB16万元);②乙方完成品牌策略方案、VI设计、品牌画册三大项工作后再付40%,即费用拾陆万元整(RMB16万元);③服务项目全部验收完成后三个工作日内,即2013年4月24日前付清尾款20%,即费用捌万元整(RMB8万元);3、本项目服务已经包含VI设计项目费用(VI内容清单见附件二)4、特别说明:服务过程中所产生的以下费用或第三方费用:项目组人员因甲方工作发生的实际差旅费用;或经甲方特别要求产生的专项消费者调研费用(甲方指定由第三方进行专项市场、消费者调查);以及宣传物料制作等、媒体投放、指定产品形象代言人等支付给第三方的费用由甲方另行支付。第7条(服务团队与人员)1、服务团队:乙方应成立项目组为甲方提供服务,项目组人员应包括策略、品牌、创意与3品牌服务合同...

1、当您付费下载文档后,您只拥有了使用权限,并不意味着购买了版权,文档只能用于自身使用,不得用于其他商业用途(如 [转卖]进行直接盈利或[编辑后售卖]进行间接盈利)。
2、本站所有内容均由合作方或网友上传,本站不对文档的完整性、权威性及其观点立场正确性做任何保证或承诺!文档内容仅供研究参考,付费前请自行鉴别。
3、如文档内容存在违规,或者侵犯商业秘密、侵犯著作权等,请点击“违规举报”。

碎片内容

品牌策划服务合同

确认删除?
VIP
微信客服
  • 扫码咨询
会员Q群
  • 会员专属群点击这里加入QQ群
客服邮箱
回到顶部