电脑桌面
添加小米粒文库到电脑桌面
安装后可以在桌面快捷访问

教师聘用合同VIP专享VIP免费

教师聘用合同_第1页
1/4
教师聘用合同_第2页
2/4
教师聘用合同_第3页
3/4
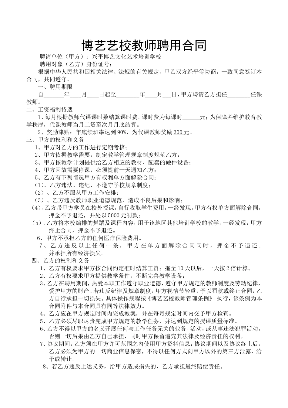
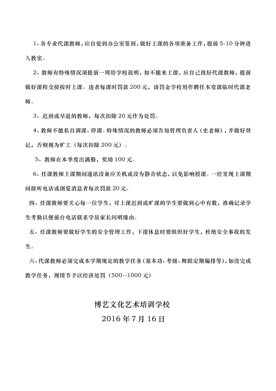
博艺艺校教师聘用合同聘请单位(甲方):兴平博艺文化艺术培训学校聘用对象(乙方)身份证号:根据中华人民共和国相关法律、法规的有关规定,甲乙双方经平等协商,一致同意签订本合同,共同遵守。一、聘用期限自_______年____月____日起至________年____月___日,甲方聘请乙方担任________任课教师。二、工资福利待遇1、每月根据教师代课课时数结算课时费,课时费为每课时元;为保障并维护教育教学秩序,代课教师当月工资至次月月底结算。2、奖励津贴:年底续班率达到90%,为代课教师奖励300元。三、甲方的权利和义务1、甲方对乙方的工作进行定期考核;2、甲方依据教学需要,制定教学管理规章制度规范乙方;3、甲方按教学计划提供给乙方相应的教材、配套的硬件设备;4、甲方因故需要停课,必须提前一天通知乙方;5、乙方有下列情况甲方有权利单方面解除合同:(1)、乙方违法、违纪、不遵守学校规章制度;(2)、乙方不服从甲方工作安排;(3)、乙方违反教师职业道德规范,造成不良后果和影响;(4)、乙方带甲方学员在校外授课,自行收取学生费用,一经发现,甲方有权单方面解除合同,押金不予退还,并处以5000元罚款;(5)、乙方将本校编排的舞蹈及课程内容,用于该地区其他培训学校的教学,一经发现,甲方终止合同,押金不予退还。6、甲方不承担乙方的任何医疗保险费用。7、乙方违反以上任何一条,甲方在单方面解除合同同时,押金不予退还,并承担所有经济损失。四、乙方的权利和义务1、乙方有权要求甲方按合同约定准时结算工资;拖至10天以后,一天按2倍计算。2、乙方有权要求甲方提供教学条件,不断完善教学设备;3、乙方在聘用期间,热爱本职工作遵守职业道德,遵守甲方规定的教师制度及劳动纪律,爱护甲方的财产。若违反纪律及规章制度,甲方视情节轻重,予以罚款或终止合同,乙方自行承担一切损失。具体操作规程按《博艺艺校教师管理条例》执行,该条例为本合同附件与本合同具有同等法律效力。4、乙方应在甲方规定时间内完成教案,并在每月规定时间内交予甲方检查。5、乙方必须尽职尽责完成甲方规定的教学任务,并达到规定的授课质量标准。6、乙方不得以甲方的名义开展任何与工作任务无关的业务、活动,或从事违法犯罪活动,否则一切后果由乙方自己承担,同时甲方保留追究其法律及经济责任的权利。7、协议期间,乙方须在甲方许可范围之内使用甲方资料信息;协议期间以及协议终止后,乙方必须为甲方的一切商业信息保密,不得以任何方式向甲方以外的第三方泄露、给予或转让。8、若乙方违反上述义务,给甲方造成损失的,乙方承担最终赔偿责任。五、合同终止或续签1、合同期满双方不再合作,并无任何纠纷,合同终止。2、如乙方没有完成规定的课时,甲方有权利不支付乙方课时费。3、合同期满内,乙方不能达到甲方的工作要求,甲方将给予警告如果在一次警告之后,仍达不到甲方的工作要求,甲方提前2日告知乙方,甲方有权利单方面解除合同。4、乙方发现甲方不履行合同,有权利提出同甲方解除合同。为确保正常的教学秩序,乙方须在正式向甲方提出解除聘关系前2个月告知甲方,甲乙双方经协商后解除合同。否则,甲方有权扣除乙方的当月工资和押金。5、合同期满后甲方愿意继续聘用乙方,乙方也愿意续聘,双方重新签订合同。6、本合同一式两份,双方签字盖章后生效。(附)博艺艺术学校《教师工作制度》甲方:(盖章)乙方(签字):年月日年月日博艺文化艺术培训学校教师工作制度为进一步完善博艺的管理制度,提高教学质量和工作效率,凡受聘于我培训中心的教师必须服从我培训中心的规范管理,严格按照我培训中心的管理制度工作,具体做到以下几点:一、代课教师必须严格遵守工作纪律,在开课前要按本期的课时写好教学计划,每节课前要备好课,研究教材教法,讲究教学艺术,授课方法灵活多样,自觉、积极、有计划的完成教学任务。二、教师进教室穿着应整洁大方。三、教师在教学实践中必须遵守本中心课程表、作息时间及劳动纪律。1、各专业代课教师,应自觉到办公室签到,做好上课的各项准备工作,提前5-10分钟进入教室。2、教师有特殊情况须提前一周给学校说明,如不能来上课,应自己...

1、当您付费下载文档后,您只拥有了使用权限,并不意味着购买了版权,文档只能用于自身使用,不得用于其他商业用途(如 [转卖]进行直接盈利或[编辑后售卖]进行间接盈利)。
2、本站所有内容均由合作方或网友上传,本站不对文档的完整性、权威性及其观点立场正确性做任何保证或承诺!文档内容仅供研究参考,付费前请自行鉴别。
3、如文档内容存在违规,或者侵犯商业秘密、侵犯著作权等,请点击“违规举报”。

碎片内容

教师聘用合同

确认删除?
VIP
微信客服
  • 扫码咨询
会员Q群
  • 会员专属群点击这里加入QQ群
客服邮箱
回到顶部