电脑桌面
添加小米粒文库到电脑桌面
安装后可以在桌面快捷访问

全国教师管理系统填表说明VIP免费

全国教师管理系统填表说明_第1页
1/10
全国教师管理系统填表说明_第2页
2/10
全国教师管理系统填表说明_第3页
3/10
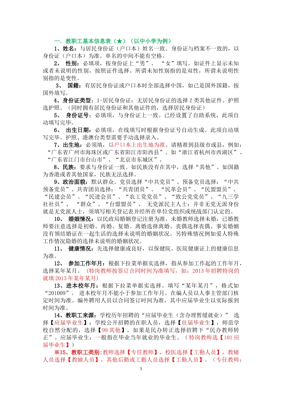
一.教职工基本信息表(★)(以中小学为例)1、姓名:与居民身份证(户口本)姓名一致。身份证与档案不一致的,以身份证(户口本)为准。单名的中间不能有空格。2、性别:必填项,按身份证上“男”、“女”填写。如证件上显示未知或者未说明的性别,按照证件选择。所谓未知性别指的是双性,所谓未说明性别指的是变性。3、国籍:有居民身份证或户口本时全部选择中国,如已是国外国籍,按国外填写。4、身份证类型:1-居民身份证;无居民身份证的选择Z类其他证件。护照选护照。(同时拥有居民身份证和其他证件的,选择居民身份证)5、身份证号:必填项,与身份证上一致。已经设置了自助系统,此项自动填写完毕。6、出生日期:必填项,在线填写时根据身份证号自动生成。此项自动填写完毕。护照、港澳台类型需要手动选择录入。7、出生地:必须填,以户口本上出生地为准。请精准到县级市或县,例如:“广东省广州市海珠区或广东省阳江市阳西县”、如“浙江省杭州市西湖区”、“广东省江门市台山市”、“北京市东城区”。8、民族:要求与身份证一致。如民族没有在其中,选择“其他”。如国籍为香港或者其他国家,民族无法选择。9、政治面貌:默认群众。党员选择“中共党员”、预备党员选择:“中共预备党员”、共青团员选择:“共青团员”、“民革会员”、“民盟盟员”、“民建会员”、“民进会员”、“农工党党员”、“致公党党员”、“九三学社社员”、“群众”、“台盟盟员”、无党派民主人士:并非无党无派身份就是无党派人士,须填写相关登记表并经所在单位党组织或统战部门认定的。10、婚姻情况:以民政局婚姻登记注册为准。未婚教师选择未婚,已婚教师要注意选择是初婚、再婚、复婚。离婚选择离婚。丧偶选择丧偶。事实婚姻没有领结婚证在一起生活的选择未说明的婚姻状况。另特殊情况例如爱人特殊工作情况隐婚的选择未说明的婚姻状况。11、健康情况:先选择健康或良好,以保健院、医院健康证上的健康信息为准。12、参加工作年月:根据下拉菜单据实选择,指从参加工作起的工作年月,选择某年某月。(特岗教师按签订合同时间为准填写,如:2013年招聘特岗的就填2013年某年某月)13、进本校年月:根据下拉菜单据实选择。填写“某年某月”,格式如“201009”。进本校年月不能小于参加工作年月。在编人员以人事主管部门核定时间为准。编外聘用人员以合同签订时间为准,其中应届毕业生以实际报到时间为准。14、教职工来源:学校历年招聘的“应届毕业生(含办理暂缓就业)”选择【应届毕业生】;学校公开招聘的在职人员,选择【往届毕业生】,师范学校自然分配的,选择【99其他】,如果是民办转正选择招聘下“民办教师转正”。应届毕业生:一般指在毕业当年就业的毕业生。(特岗教师选【101应届毕业生】)※15、教职工类别:教师选择【专任教师】,校医选择【工勤人员】,教辅人员选择【教辅人员】,其他后勤或工勤人员选择【工勤人员】。(专任教师:1指具有教师专技职务、聘任在教师岗位且享受教师工资待遇的人员。包括双肩挑人员。个别曾长期在教师岗位,因各种原因临时聘用在其他岗位,但仍享受教师工资待遇的人员,这里也可按专任教师统计。实验员、会计、出纳、图书馆馆长、各处室非教师类干部身份人员等属于【教辅人员】)。16、是否在编:是选择是,否选择否。公办学校在编教师和工勤人员选择“是”,民办学校的选择“否”。(特岗教师没转正的填否)17、用人形式:当事业编制填“是”时,不用填写。当“是否在编”为“否”时,须填此项。人事档案存放在政府人事部门人才交流机构的,填“人事代理”,属于劳务派遣选择劳务派遣(劳务派遣指中介公司派遣老师),都不是填:“其他”。18、签订合同情况:公办学校在编人员填“聘用合同”;未签订合同的选择“未签合同”;(特岗教师填聘用合同)19、是否全日制师范类专业毕业:指全日制师范类学校毕业,根据实际情况选择。中专全日制师范,大专不是,也算是全日制师范类专业毕业。20、是否接受过特教专业培养培训:根据实际情况选择。21、是否有特殊教育从业证书:根据实际情况选择22、信息技术运用能力:根据实际情况选择,精通、熟练、...

1、当您付费下载文档后,您只拥有了使用权限,并不意味着购买了版权,文档只能用于自身使用,不得用于其他商业用途(如 [转卖]进行直接盈利或[编辑后售卖]进行间接盈利)。
2、本站所有内容均由合作方或网友上传,本站不对文档的完整性、权威性及其观点立场正确性做任何保证或承诺!文档内容仅供研究参考,付费前请自行鉴别。
3、如文档内容存在违规,或者侵犯商业秘密、侵犯著作权等,请点击“违规举报”。

碎片内容

全国教师管理系统填表说明

您可能关注的文档

确认删除?
VIP
微信客服
  • 扫码咨询
会员Q群
  • 会员专属群点击这里加入QQ群
客服邮箱
回到顶部