电脑桌面
添加小米粒文库到电脑桌面
安装后可以在桌面快捷访问

教育培训机构合作协议书VIP免费

教育培训机构合作协议书_第1页
1/3
教育培训机构合作协议书_第2页
2/3
教育培训机构合作协议书_第3页
3/3
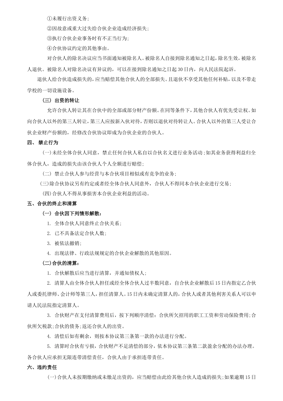
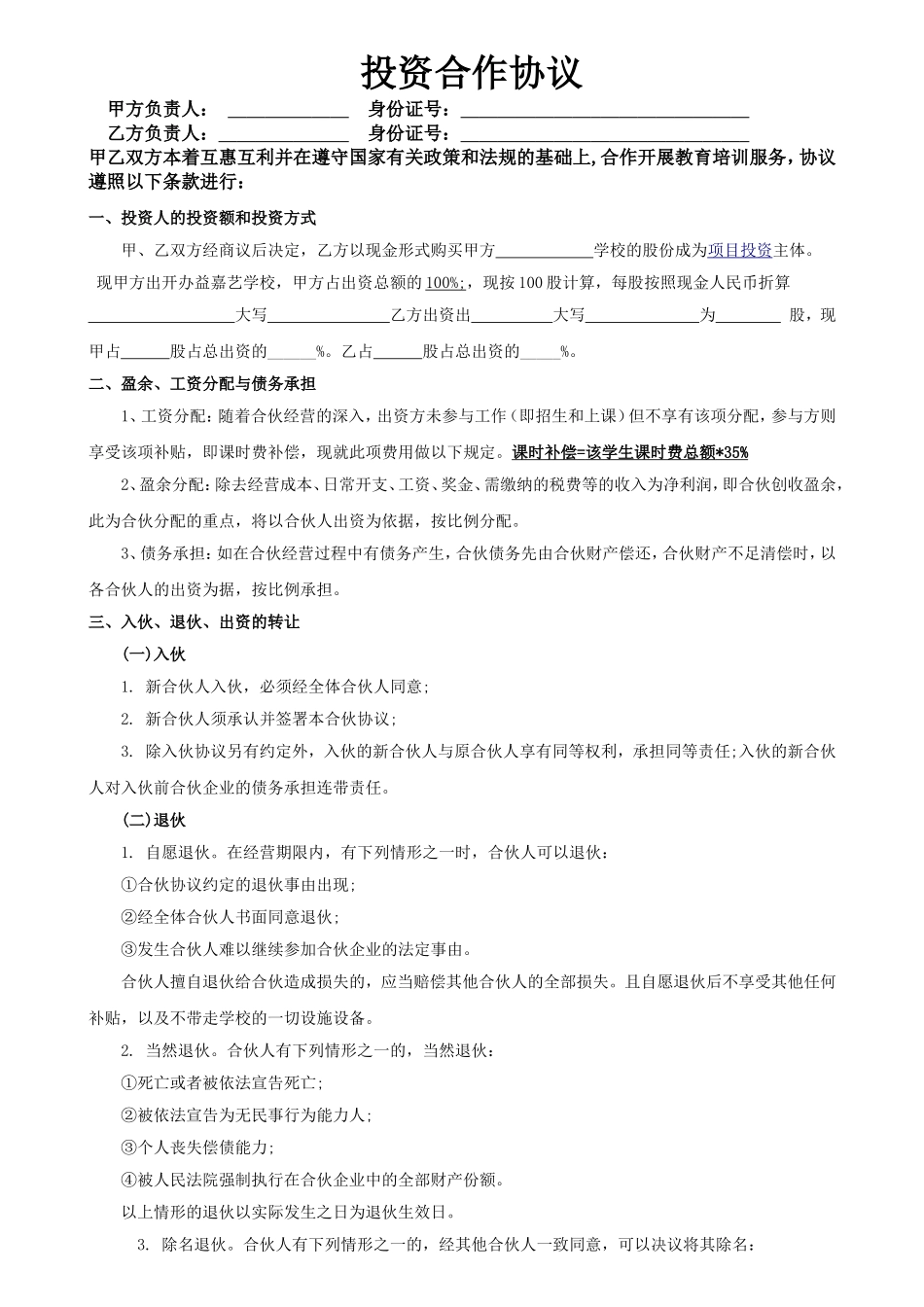
投资合作协议甲方负责人:身份证号:乙方负责人:身份证号:甲乙双方本着互惠互利并在遵守国家有关政策和法规的基础上,合作开展教育培训服务,协议遵照以下条款进行:一、投资人的投资额和投资方式甲、乙双方经商议后决定,乙方以现金形式购买甲方学校的股份成为项目投资主体。现甲方出开办益嘉艺学校,甲方占出资总额的100%;,现按100股计算,每股按照现金人民币折算大写乙方出资出大写为股,现甲占股占总出资的______%。乙占股占总出资的_____%。二、盈余、工资分配与债务承担1、工资分配:随着合伙经营的深入,出资方未参与工作(即招生和上课)但不享有该项分配,参与方则享受该项补贴,即课时费补偿,现就此项费用做以下规定。课时补偿=该学生课时费总额*35%2、盈余分配:除去经营成本、日常开支、工资、奖金、需缴纳的税费等的收入为净利润,即合伙创收盈余,此为合伙分配的重点,将以合伙人出资为依据,按比例分配。3、债务承担:如在合伙经营过程中有债务产生,合伙债务先由合伙财产偿还,合伙财产不足清偿时,以各合伙人的出资为据,按比例承担。三、入伙、退伙、出资的转让(一)入伙1.新合伙人入伙,必须经全体合伙人同意;2.新合伙人须承认并签署本合伙协议;3.除入伙协议另有约定外,入伙的新合伙人与原合伙人享有同等权利,承担同等责任;入伙的新合伙人对入伙前合伙企业的债务承担连带责任。(二)退伙1.自愿退伙。在经营期限内,有下列情形之一时,合伙人可以退伙:①合伙协议约定的退伙事由出现;②经全体合伙人书面同意退伙;③发生合伙人难以继续参加合伙企业的法定事由。合伙人擅自退伙给合伙造成损失的,应当赔偿其他合伙人的全部损失。且自愿退伙后不享受其他任何补贴,以及不带走学校的一切设施设备。2.当然退伙。合伙人有下列情形之一的,当然退伙:①死亡或者被依法宣告死亡;②被依法宣告为无民事行为能力人;③个人丧失偿债能力;④被人民法院强制执行在合伙企业中的全部财产份额。以上情形的退伙以实际发生之日为退伙生效日。3.除名退伙。合伙人有下列情形之一的,经其他合伙人一致同意,可以决议将其除名:①未履行出资义务;②因故意或重大过失给合伙企业造成经济损失;③执行合伙企业事务时有不正当行为;④合伙协议约定的其他事由。对合伙人的除名决议应当书面通知被除名人。被除名人自接到除名通知之日起,除名生效,被除名人退伙。被除名人对除名决议有异议的,可以在接到除名通知之日起30日内,向人民法院起诉。退伙人给合伙造成损失的,应当赔偿其他合伙人的全部损失。且退伙不享受其他任何补贴,以及不带走学校的一切设施设备。(三)出资的转让允许合伙人转让其在合伙中的全部或部分财产份额。在同等条件下,其他合伙人有优先受让权。如向合伙人以外的第三人转让,第三人应按新入伙对待,否则以退伙对待转让人。合伙人以外的第三人受让合伙企业财产份额的,经修改合伙协议即成为合伙企业的合伙人。四、禁止行为(一)未经全体合伙人同意,禁止任何合伙人私自以合伙名义进行业务活动;如其业务获得利益归全体合伙人,造成的损失由该合伙人个人全额进行赔偿;(二)禁止合伙人参与经营与本合伙项目相似或有竞争的业务;(三)除合伙协议另有约定或者经全体合伙人同意外,合伙人不得同本合伙企业进行交易;(四)合伙人不得从事损害本合伙企业利益的活动。五、合伙的终止和清算(一)合伙因下列情形解散:1.全体合伙人同意终止合伙关系;2.已不具备法定合伙人数;3.被依法撤销;4.出现法律、行政法规规定的合伙企业解散的其他原因。(二)合伙的清算:1.合伙解散后应当进行清算,并通知债权人;2.清算人由全体合伙人担任或经全体合伙人过半数同意,自合伙企业解散后15日内指定乙合伙人或委托律师、会计师等第三人,担任清算人。15日内未确定清算人的,合伙人或者其他利害关系人可以申请人民法院指定清算人。3.合伙财产在支付清算费用后,按下列顺序清偿:合伙所欠招用的职工工资和劳动保险费用;合伙所欠税款;合伙的债务;返还合伙人的出资。4.清偿后如有剩余,则按本协议第三条第一款的办法进行分配。5.清算时合伙有亏损,合伙财产不足清偿的部分,依本协议第三条第二款盈余分配的办法...

1、当您付费下载文档后,您只拥有了使用权限,并不意味着购买了版权,文档只能用于自身使用,不得用于其他商业用途(如 [转卖]进行直接盈利或[编辑后售卖]进行间接盈利)。
2、本站所有内容均由合作方或网友上传,本站不对文档的完整性、权威性及其观点立场正确性做任何保证或承诺!文档内容仅供研究参考,付费前请自行鉴别。
3、如文档内容存在违规,或者侵犯商业秘密、侵犯著作权等,请点击“违规举报”。

碎片内容

教育培训机构合作协议书

确认删除?
VIP
微信客服
  • 扫码咨询
会员Q群
  • 会员专属群点击这里加入QQ群
客服邮箱
回到顶部