电脑桌面
添加小米粒文库到电脑桌面
安装后可以在桌面快捷访问

历史重大标志性时间速记表VIP免费

历史重大标志性时间速记表_第1页
1/3
历史重大标志性时间速记表_第2页
2/3
历史重大标志性时间速记表_第3页
3/3
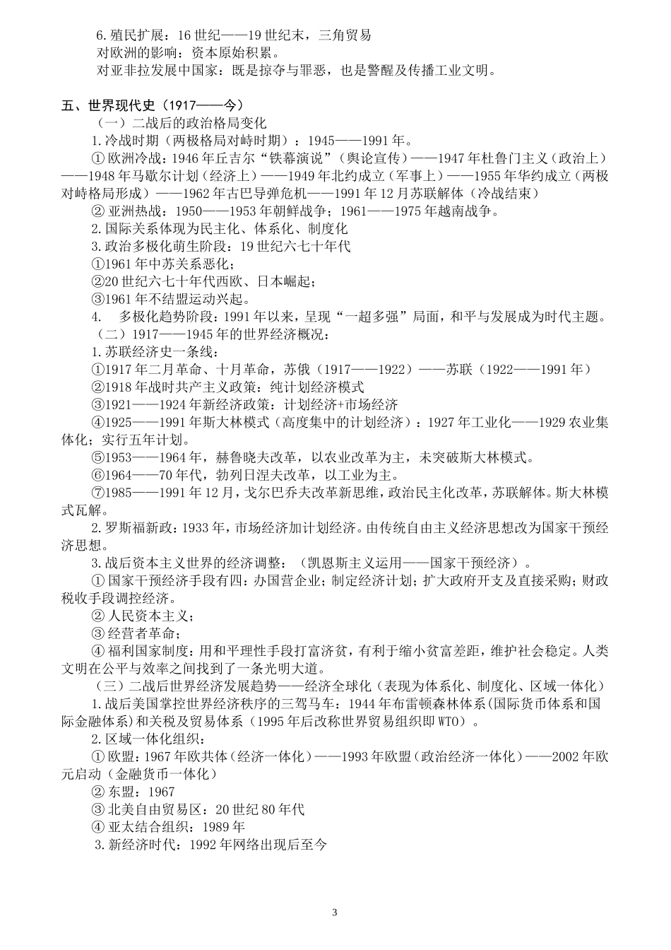
2014年高考历史:历史重大标志性时间速记表一、中国古代史(公元前2070——1840年)1.先秦时期:夏商周时期,公元前2070年—公元前221年(秦统一中国)①春秋:公元前770—公元前476年(前8——5世纪)②战国:公元前475—公元前221年(前5——3世纪)2.秦汉时期:公元前三世纪—3世纪(公元前221年—220年)3.三国两晋南北朝分裂时期:3——6世纪(220——580年)4.隋唐时期:6—10世纪初(581—907年)5.宋元时期:10—14世纪(960—1368年)6.明清时期:14—19世纪中叶(1368—1840年)二、中国近代史(1840——1949年)(一)近代前期:旧民主主义革命时期(1840——1919年)◆近代史上列强的五次侵华战争1.鸦片战争(1840~1842年)2.第二次鸦片战争(1856~1860年)3.甲午中日战争(1894~1895年)4.八国联军侵华战争(1900年)5.抗日战争(1937—1945)◆晚清、民国概念1.晚清:1840——1912年2.民国:1912——1949年(台湾至今还是用中华民国纪年)3.北洋军阀政府民国:1912——1928年4.南京国民政府民国:1927——1949年◆近代前期重大历史事件顺序:(西学东渐过程)1.林则徐、魏源开眼看世界:19世纪三、四十年代2.太平天国运动(1851-1864年)3.洋务运动(19世纪60—90年代)4.维新变法运动(19世纪90年代—1898年)5.义和团运动(1898—1900年)6.立宪运动与辛亥革命(19世纪末20世纪初)7.新文化运动(1915—1924年)(二)近代后期:新民主主义革命时期(1919——1949年)◆五四运动与中共创立(1919年——1921年)◆国民大革命时期(1924——1927年)◆国共十年对峙(1927—1937年):国共第一次内战◆抗日战争(1937—1945年)1.防御阶段:1937.7——1938.10(南京国民政府组织了正面战场四大会战)2.相持阶段:1938.10——1945.4(南京国民政府守住了大西南、大西北国土)3.反攻阶段:1945.5——1945.8.15(国共两党配合苏、美、英盟军大反攻)◆解放战争时期(1945——1949年)1.和平谈判阶段(1945.8—1946.6)2.国共第二次内战阶段(1946.6——1949.10)①1946.6—1947.6:防御阶段②1947.6—1948.9:大反攻阶段③1948.9—1949.1:三大决战④1949.4—1951年:渡江作战、解放全中国三、中国现代史(1949——今)◆按社会性质分:1.新民主主义社会阶段:1949——1956年12.社会主义初级阶段:1956——至今◆建国60年来可分为:1.新中国前30年:1949——1978年2.新中国后30年:1979——至今◆历史分期:1.国民经济恢复时期:1949——1952年2.过渡时期(新民主主义社会向社会主义社会过渡):1953——1956年(三大改造)①过渡时期总路线:1953年,一化三改造。②一五计划:1953——1957年3.社会主义建设道路十年探索时期:1956——1966年①中共八大:1956年,以经济建设为中心;②社会主义建设总路线:1958年;③1958年社会主义建设“三面红旗”:总路线、大跃进、人民公社化;错误表现:违反客观经济规律和生产关系超越生产力发展水平。④三面红旗后果:1959——1961年三年经济严重困难时期;⑤1960年冬——1962年,八字方针对经济进行调整。4.文革十年:1966——1976年:以阶级斗争为纲,国民经济濒于崩溃的边缘。5.社会主义现代化建设新时期(改革开放时期):1978年12月至今(中国特色社会主义建设时期)(1)对内改革:①农村改革起步:1979年,家庭联产承包责任制由安徽试点后推向全国。80年代乡镇企业崛起。现阶段提出城镇化改革方向,农业鼓励实行土地流转,朝现代化、规模化、集约化方向发展。②城市经济体制改革起步阶段:1984年,计划经济下的市场经济探索。③社会主义市场经济体制目标建立阶段:1992年——今,建立现代企业制度。(2)对外开放:①改革开放起步:1980年设四大特区——②1984年14个沿海开放城市——③三个三角洲开发区——④全境开放。(1988年设海南特区;1992年设上海浦东新区;2004年设天津滨海新区)——⑤改革开放全面进行:2001年加入WTO。四、世界近代史(1500——1917年)◆历史分期:1.手工工场时代(资本主义童年时期):14、15世纪——18世纪60年代2.蒸汽时代(第一次工业革命):18世纪60年代——19...

1、当您付费下载文档后,您只拥有了使用权限,并不意味着购买了版权,文档只能用于自身使用,不得用于其他商业用途(如 [转卖]进行直接盈利或[编辑后售卖]进行间接盈利)。
2、本站所有内容均由合作方或网友上传,本站不对文档的完整性、权威性及其观点立场正确性做任何保证或承诺!文档内容仅供研究参考,付费前请自行鉴别。
3、如文档内容存在违规,或者侵犯商业秘密、侵犯著作权等,请点击“违规举报”。

碎片内容

历史重大标志性时间速记表

精品文库+ 关注
实名认证
内容提供者

小学学习各类资料大全

相关文档

确认删除?
VIP
微信客服
  • 扫码咨询
会员Q群
  • 会员专属群点击这里加入QQ群
客服邮箱
回到顶部