电脑桌面
添加小米粒文库到电脑桌面
安装后可以在桌面快捷访问

中级审计师考试中的重要公式VIP免费

中级审计师考试中的重要公式_第1页
1/17
中级审计师考试中的重要公式_第2页
2/17
中级审计师考试中的重要公式_第3页
3/17
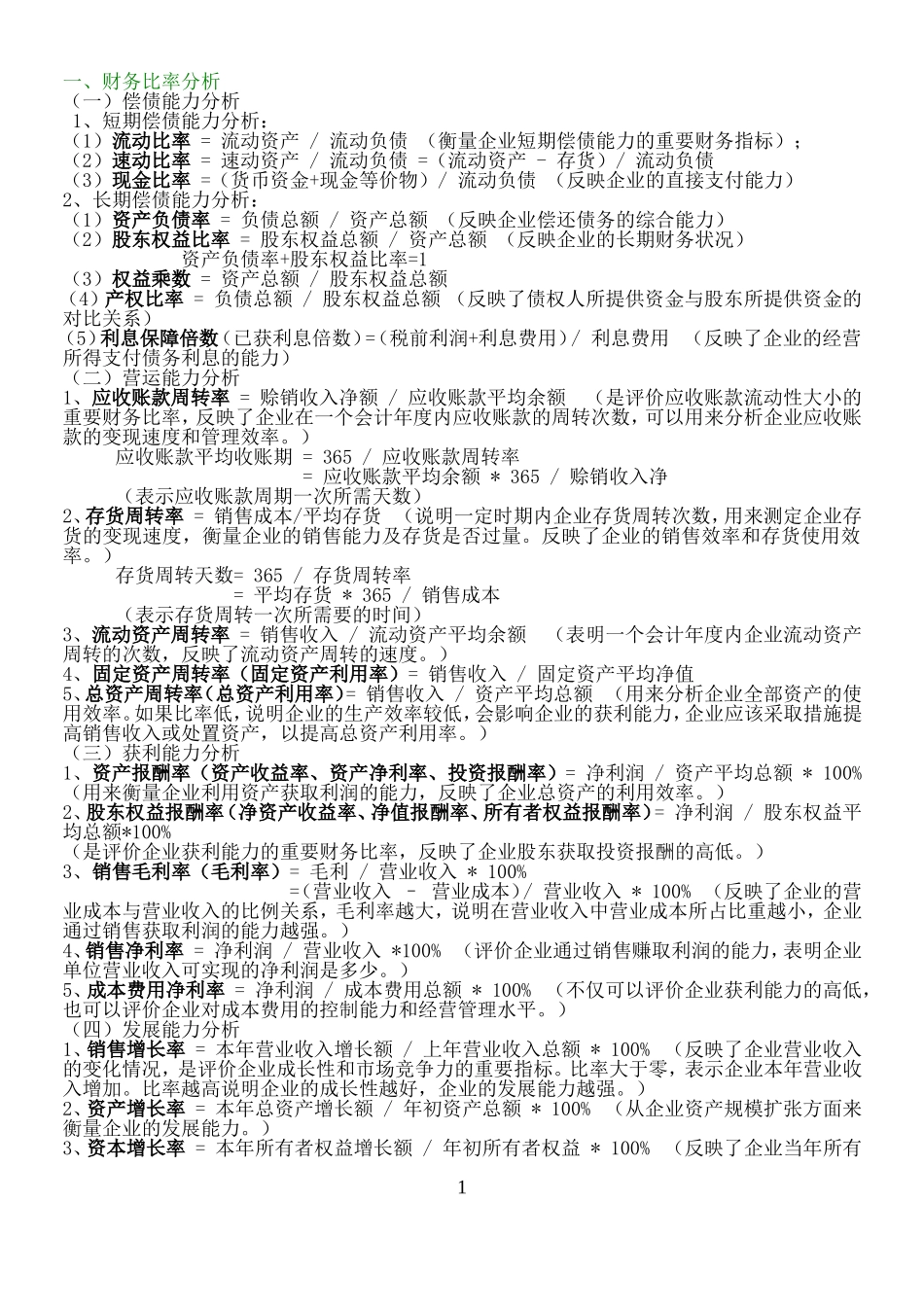
一、财务比率分析(一)偿债能力分析1、短期偿债能力分析:(1)流动比率=流动资产/流动负债(衡量企业短期偿债能力的重要财务指标);(2)速动比率=速动资产/流动负债=(流动资产-存货)/流动负债(3)现金比率=(货币资金+现金等价物)/流动负债(反映企业的直接支付能力)2、长期偿债能力分析:(1)资产负债率=负债总额/资产总额(反映企业偿还债务的综合能力)(2)股东权益比率=股东权益总额/资产总额(反映企业的长期财务状况)资产负债率+股东权益比率=1(3)权益乘数=资产总额/股东权益总额(4)产权比率=负债总额/股东权益总额(反映了债权人所提供资金与股东所提供资金的对比关系)(5)利息保障倍数(已获利息倍数)=(税前利润+利息费用)/利息费用(反映了企业的经营所得支付债务利息的能力)(二)营运能力分析1、应收账款周转率=赊销收入净额/应收账款平均余额(是评价应收账款流动性大小的重要财务比率,反映了企业在一个会计年度内应收账款的周转次数,可以用来分析企业应收账款的变现速度和管理效率。)应收账款平均收账期=365/应收账款周转率=应收账款平均余额*365/赊销收入净(表示应收账款周期一次所需天数)2、存货周转率=销售成本/平均存货(说明一定时期内企业存货周转次数,用来测定企业存货的变现速度,衡量企业的销售能力及存货是否过量。反映了企业的销售效率和存货使用效率。)存货周转天数=365/存货周转率=平均存货*365/销售成本(表示存货周转一次所需要的时间)3、流动资产周转率=销售收入/流动资产平均余额(表明一个会计年度内企业流动资产周转的次数,反映了流动资产周转的速度。)4、固定资产周转率(固定资产利用率)=销售收入/固定资产平均净值5、总资产周转率(总资产利用率)=销售收入/资产平均总额(用来分析企业全部资产的使用效率。如果比率低,说明企业的生产效率较低,会影响企业的获利能力,企业应该采取措施提高销售收入或处置资产,以提高总资产利用率。)(三)获利能力分析1、资产报酬率(资产收益率、资产净利率、投资报酬率)=净利润/资产平均总额*100%(用来衡量企业利用资产获取利润的能力,反映了企业总资产的利用效率。)2、股东权益报酬率(净资产收益率、净值报酬率、所有者权益报酬率)=净利润/股东权益平均总额*100%(是评价企业获利能力的重要财务比率,反映了企业股东获取投资报酬的高低。)3、销售毛利率(毛利率)=毛利/营业收入*100%=(营业收入–营业成本)/营业收入*100%(反映了企业的营业成本与营业收入的比例关系,毛利率越大,说明在营业收入中营业成本所占比重越小,企业通过销售获取利润的能力越强。)4、销售净利率=净利润/营业收入*100%(评价企业通过销售赚取利润的能力,表明企业单位营业收入可实现的净利润是多少。)5、成本费用净利率=净利润/成本费用总额*100%(不仅可以评价企业获利能力的高低,也可以评价企业对成本费用的控制能力和经营管理水平。)(四)发展能力分析1、销售增长率=本年营业收入增长额/上年营业收入总额*100%(反映了企业营业收入的变化情况,是评价企业成长性和市场竞争力的重要指标。比率大于零,表示企业本年营业收入增加。比率越高说明企业的成长性越好,企业的发展能力越强。)2、资产增长率=本年总资产增长额/年初资产总额*100%(从企业资产规模扩张方面来衡量企业的发展能力。)3、资本增长率=本年所有者权益增长额/年初所有者权益*100%(反映了企业当年所有1者权益的变化说平,体现了企业资本的积累能力,是评价企业发展潜力的重要财务指标。)4、利润增长率=本年利润总额增长额/上年利润总额*100%(反映了企业盈利能力的变化,该比率越高,说明企业的成长性越好,发展能力越强。)二、财务趋势和综合分析(一)财务趋势分析1、比较财务报表2、比较百分比财务报表3、比较财务比率(二)财务综合分析1、杜邦分析法:利用集中主要的财务比率之间的关系综合地分析企业的财务状况。(1)股东权益报酬率与资产报酬率及权益乘数之间的关系:股东权益报酬率=资产报酬率*权益乘数——(杜邦系统的核心)(反映了股东投入资金的获利能力,反映了企业筹资、投资和生产运营等...

1、当您付费下载文档后,您只拥有了使用权限,并不意味着购买了版权,文档只能用于自身使用,不得用于其他商业用途(如 [转卖]进行直接盈利或[编辑后售卖]进行间接盈利)。
2、本站所有内容均由合作方或网友上传,本站不对文档的完整性、权威性及其观点立场正确性做任何保证或承诺!文档内容仅供研究参考,付费前请自行鉴别。
3、如文档内容存在违规,或者侵犯商业秘密、侵犯著作权等,请点击“违规举报”。

碎片内容

中级审计师考试中的重要公式

您可能关注的文档

一米阳光+ 关注
实名认证
内容提供者

爱好英语教学和互联网行业,热爱教育事业,兢兢业业

相关文档

确认删除?
VIP
微信客服
  • 扫码咨询
会员Q群
  • 会员专属群点击这里加入QQ群
客服邮箱
回到顶部