电脑桌面
添加小米粒文库到电脑桌面
安装后可以在桌面快捷访问

主持人大赛策划案(最全面-最精美-最新-绝对原创)VIP免费

主持人大赛策划案(最全面-最精美-最新-绝对原创)_第1页
1/4
主持人大赛策划案(最全面-最精美-最新-绝对原创)_第2页
2/4
主持人大赛策划案(最全面-最精美-最新-绝对原创)_第3页
3/4
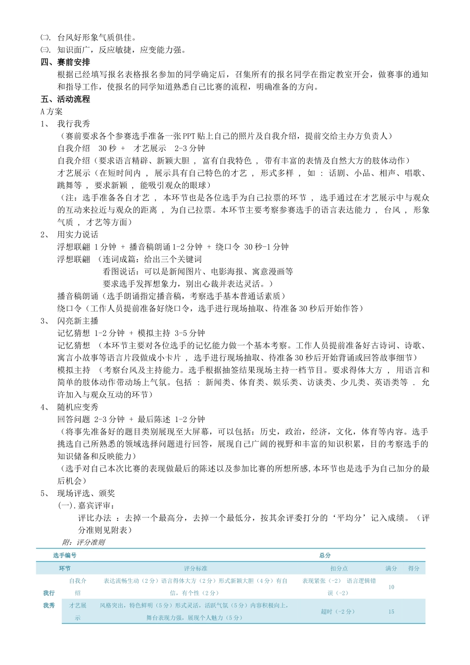
主持人大赛策划案活动背景:作为青春的代言人,大学生洋溢着年轻的活力、充满着狂热的激情,为了丰富同学们的课余文化生活,展现当代大学生的风采,为爱好主持的同学提供一个展示自我的舞台,同时为配合我院各项活动的展开,弘扬校园文化,丰富校园生活,选拔优秀主持人材,现面向全体在校学生,举行主持人风采大赛,给同学们一个展示自己的舞台!活动概况:一、活动名称:“良乡金话筒”主持人风采大赛二、活动主题:锋芒毕露谁“主”青春,同场竞技“持”亦有道。(备选:争锋金话筒,挑战主持人。展示主持风采,亮出青春底牌。)三、活动时间:12月9日(12月16日待定)四、活动地点:综合楼某大教室五、参赛对象:良乡基础学部全体大一新生六、主办单位:文院团委新闻工作室活动内容:一.前期宣传(一)宿舍宣传:组织人员在宿舍发放传单,宣传主持人大赛。(有意者可填写报名表)(二)集中宣传:由宣传部负责做两幅海报(食堂和综合楼各一幅)和两幅小海报(用于集中宣传),将人员分为两批分别在食堂和综合楼大厅进行宣传。(有意者可填写报名表)(三)网络宣传:1、人人网转发主持人大赛状态2、邮件通知各院系学生(四)广播宣传:通过校广播站宣传主持人大赛二、报名方式现场报名、短信报名及邮箱报名(wyxinwen@126.com)。现场报名须填写报名表(见所附表格),短信报名及邮箱报名由工作人员代为填写报名表(见所附表格)。附:报名表姓名性别院系学号联系方式手机QQ三、参赛须知:㈠.普通话标准,言辞得体,讲话流利。㈡.台风好形象气质俱佳。㈢.知识面广,反应敏捷,应变能力强。四、赛前安排根据已经填写报名表格报名参加的同学确定后,召集所有的报名同学在指定教室开会,做赛事的通知和指导工作,使报名的同学知道熟悉自己比赛的流程,明确准备的方向。五、活动流程A方案1、我行我秀(赛前要求各个参赛选手准备一张PPT贴上自己的照片及自我介绍,提前交给主办方负责人)自我介绍30秒+才艺展示2-3分钟自我介绍(要求语言精辟、新颖大胆,富有自我特色,带有丰富的表情及自然大方的肢体动作)才艺展示(在短时间内,展示具有自己特色的才艺,形式多样,如:话剧、小品、相声、唱歌、跳舞等,要求新颖,能吸引观众的眼球)(注:选手准备各自才艺,本环节也是各位选手为自己拉票的环节,选手通过在才艺展示中与观众的互动来拉近与观众的距离,为自己拉票。本环节主要考察参赛选手的语言表达能力,台风,形象气质,才艺等方面)2、用实力说话浮想联翩1分钟+播音稿朗诵1-2分钟+绕口令30秒-1分钟浮想联翩(连词成篇:给出三个关键词看图说话:可以是新闻图片、电影海报、寓意漫画等要求选手发挥想象力,别出心裁并表达灵活。)播音稿朗诵(选手朗诵指定播音稿,考察选手基本普通话素质)绕口令(工作人员提前准备好绕口令,选手进行现场抽取、待准备30秒后开始作答)3、闪亮新主播记忆猜想1-2分钟+模拟主持3-5分钟记忆猜想(本环节主要对各位选手的记忆能力做一个基本考察。工作人员提前准备好古诗词、诗歌、寓言小故事等语言片段做成小卡片,选手进行现场抽取、待准备30秒后开始背诵或回答故事细节)模拟主持(考察台风及主持能力。选手根据抽签结果现场主持一档节目。要求得体大方,用语言和简单的肢体动作带动场上气氛。包括:新闻类、体育类、娱乐类、访谈类、少儿类、英语类等.允许加入与观众互动的环节)4、随机应变秀回答问题2-3分钟+最后陈述1-2分钟(将事先准备好的题目类别展现至大屏幕,可以包括:历史,政治,经济,文化,体育等内容。选手挑选自己所熟悉的领域选择问题进行回答,展现自己广阔的视野和丰富的知识积累,目的考察选手的知识储备和反映能力)(选手对自己本次比赛的表现做最后的陈述以及参加比赛的所想所感,本环节也是选手为自己加分的最后机会)5、现场评选、颁奖(一).嘉宾评审:评比办法:去掉一个最高分,去掉一个最低分,按其余评委打分的‘平均分’记入成绩。(评分准则见附表)附:评分准则选手编号总分环节评分标准扣分点满分得分我行我秀自我介绍表达流畅生动(2分)语言得体大方(2分)形式新颖大胆(4分)有自信,有个性(2分)表现紧张(-2)语言逻辑错...

1、当您付费下载文档后,您只拥有了使用权限,并不意味着购买了版权,文档只能用于自身使用,不得用于其他商业用途(如 [转卖]进行直接盈利或[编辑后售卖]进行间接盈利)。
2、本站所有内容均由合作方或网友上传,本站不对文档的完整性、权威性及其观点立场正确性做任何保证或承诺!文档内容仅供研究参考,付费前请自行鉴别。
3、如文档内容存在违规,或者侵犯商业秘密、侵犯著作权等,请点击“违规举报”。

碎片内容

主持人大赛策划案(最全面-最精美-最新-绝对原创)

确认删除?
VIP
微信客服
  • 扫码咨询
会员Q群
  • 会员专属群点击这里加入QQ群
客服邮箱
回到顶部