电脑桌面
添加小米粒文库到电脑桌面
安装后可以在桌面快捷访问

业务员岗位职责说明书VIP专享VIP免费

业务员岗位职责说明书_第1页
1/3
业务员岗位职责说明书_第2页
2/3
业务员岗位职责说明书_第3页
3/3
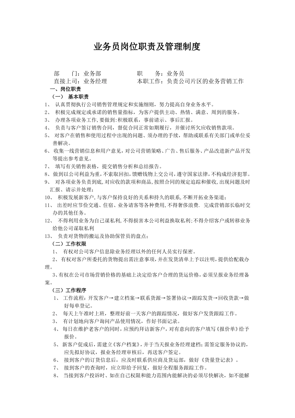
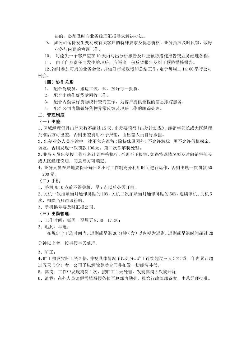
业务员岗位职责及管理制度部门:业务部职务:业务员直接上司:业务经理本职工作:负责公司片区的业务营销工作一、岗位职责(一)基本职责1、认真贯彻执行公司销售管理规定和实施细则,努力提高自身业务水平。2、积极完成规定或承诺的销售量指标,为客户提供主动、热情、满意、周到的服务。3、办理各项业务工作,要做到:积极联系,事前请示、事后汇报。4、负责与客户签订销售合同,督促合同正常如期履行,并催讨所欠应收销售款项。5、对客户在销售和使用过程中出现的问题、须办理的手续,帮助或联系有关部门或单位妥善解决。6、收集一线营销信息和用户意见,对公司营销策略、广告、售后服务、产品改进新产品开发等提出参考意见。7、填写有关销售表格,提交销售分析和总结报告。8、做到以公司利益为重,不索取回扣,馈赠钱物上交公司,遵守国家法律,不构成经济犯罪。9、对各项业务负责到底,对应收的款项和商品,按照合同的规定追踪和催收,出现问题及时汇报、请示并处理;10、积极发展新客户,与客户保持良好的关系和持久的联系,不断开拓业务渠道;11、出差时应节俭交通、住宿、业务请客等各种费用,不得奢侈浪费.完成营销部长临时交办的其他任务。12、不得利用业务为自己谋私利,不得损害本公司利益换取私利;不得介绍客户或转移业务给他公司谋取私利13、负责对货物的搬运及协助保管员的盘点;(二)工作权限1、有权对公司客户信息除业务经理以外的任何人员实行保密。2、有权对客户所委托的货物提出需注意事项,并在发货清单上予以注明,提供给配载办理。3、有权在公司市场营销价格的基础上决定给客户合理的货运价格,必须呈报业务经理备案。(三)工作程序1、工作流程:开发客户→建立档案→联系货源→签署协议→跟踪发货→回收货款→做好每单登记。2、每天上午准时上班,整理好前一天客户的跟踪情况,做好客户发货跟踪工作。3、有计划地向客户询问产品使用情况,作好书面记录。4、每日在维护老客户的同时,应预约拜访新客户,对有意向的客户填写《报价单》给予报价。5、新客户促成后,需建立《客户档案》,并于当天报业务经理建档;需签定服务协议的,应先拟好协议,报业务经理审核后,再送客户签定。6、接到客户的订货信息后,应及时联系供应商及货运部,做好《货量登记表》。7、接到客户的查询时,应立即给予回复,做好全程服务跟踪工作。8、当接到客户投诉时、如在自己权限和能力范围内能解决的必须尽快解决,如不能解决的,必须及时向业务经理汇报寻求解决办法。9、如公司运价发生变动或有关客户的特殊要求及优惠价格,业务员应及时反馈,做好业务与内勤的协调工作。10、每流失一个客户应在10天内写出分析报告及纠正预防措施报告交业务经理备档。11、由于自身责任而发生的理赔,应写出一份反省报告及纠正预防措施报告。12、准时参加每周的业务会议,并做好市场反馈和总结工作,定于每周二14:00举行公司例会。(四)协作关系1、配合驾驶员、搬运工装、卸、接好每一批货。2、配合出纳作好货款回收工作。3、配合内勤做好货物统计查询工作,为客户提供全程的信息跟踪服务。4、配合公司内勤做好货物异常反馈及理赔工作的跟踪处理。二、管理制度(一)出差:1、区域经理每月出差天数不超过15天,出差要填写《出差计划表》,经销售部长或大区经理批准后方可出差,否则出差费用不予报销,由出差人员自行承担。2、出差业务人员在途中一律不允许逗留(除特殊原因外)不允许游玩,更不允许借机探亲,访友,否则发现一次罚款100元。第二次作解聘处理。3、业务人员出差按工作行程计划严格执行,否则不予报销,如遇特殊情况要及时向销售部长或大区经理说明,同意后方可顺延。4、业务人员在异地要保证每日8小时工作制充分利用时间进行运作,否则出现一次罚款50—200元。(二)手机:1、手机晚10点前不得关机,早7点以后必须开机。2、关机一次扣除当月通讯补贴的10%,关机二次扣除当月通讯补贴的50%,连续停机、关机5次,扣除当月通讯补贴。3、手机换号要及时汇报公司。(三)出勤管理:1、工作时间:每周一至周五8:30—17:30;2、迟到、早退:在规定上下班时间内,迟到或早退20分钟(含)以内视为迟...

1、当您付费下载文档后,您只拥有了使用权限,并不意味着购买了版权,文档只能用于自身使用,不得用于其他商业用途(如 [转卖]进行直接盈利或[编辑后售卖]进行间接盈利)。
2、本站所有内容均由合作方或网友上传,本站不对文档的完整性、权威性及其观点立场正确性做任何保证或承诺!文档内容仅供研究参考,付费前请自行鉴别。
3、如文档内容存在违规,或者侵犯商业秘密、侵犯著作权等,请点击“违规举报”。

碎片内容

业务员岗位职责说明书

确认删除?
VIP
微信客服
  • 扫码咨询
会员Q群
  • 会员专属群点击这里加入QQ群
客服邮箱
回到顶部