电脑桌面
添加小米粒文库到电脑桌面
安装后可以在桌面快捷访问

2018年小学教师资格考试笔试重点汇总VIP免费

2018年小学教师资格考试笔试重点汇总_第1页
1/29
2018年小学教师资格考试笔试重点汇总_第2页
2/29
2018年小学教师资格考试笔试重点汇总_第3页
3/29
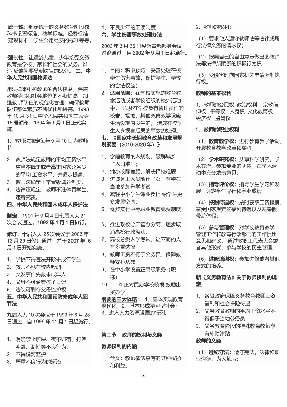
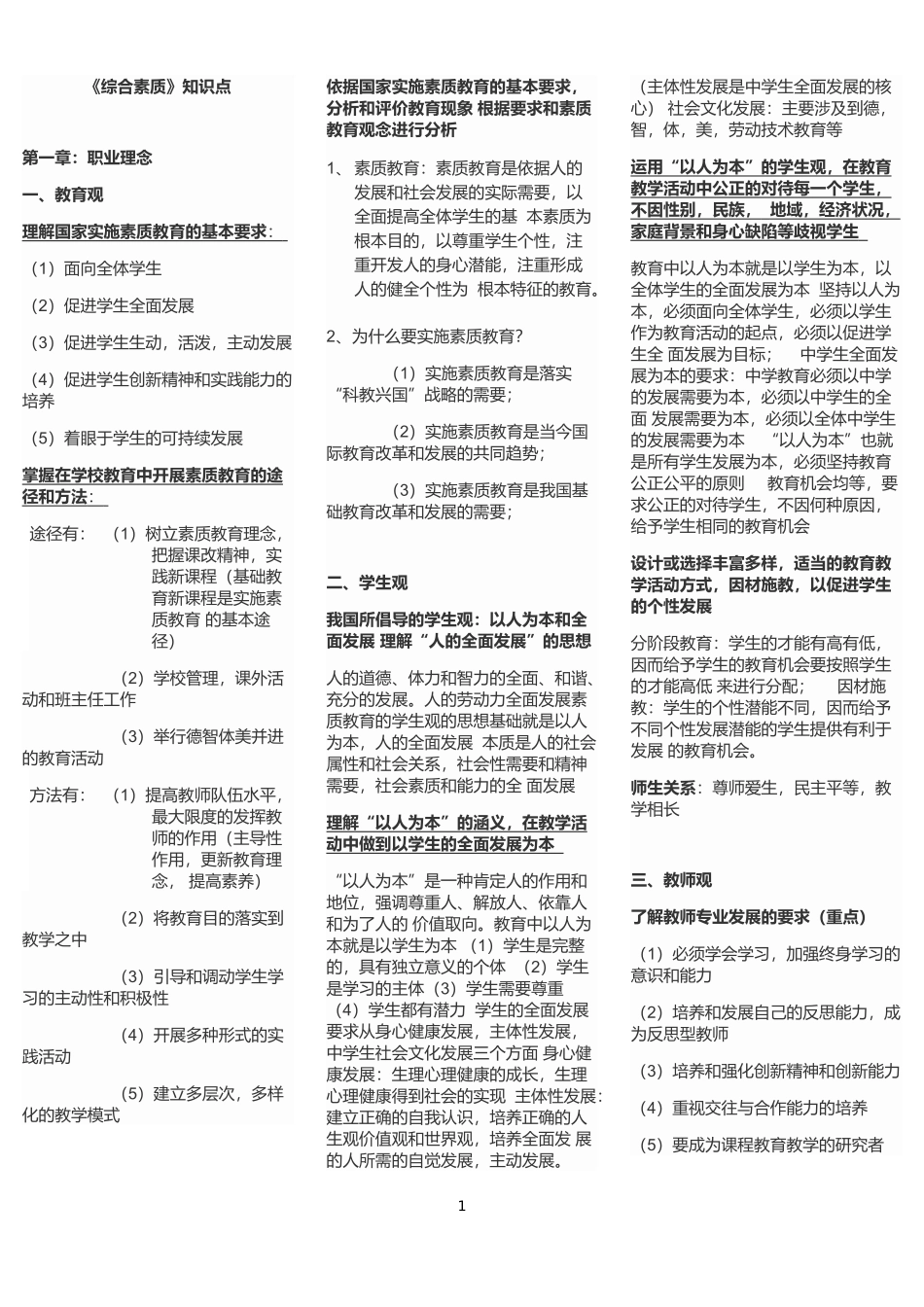
1《综合素质》知识点第一章:职业理念一、教育观理解国家实施素质教育的基本要求:(1)面向全体学生(2)促进学生全面发展(3)促进学生生动,活泼,主动发展(4)促进学生创新精神和实践能力的培养(5)着眼于学生的可持续发展掌握在学校教育中开展素质教育的途径和方法:途径有:(1)树立素质教育理念,把握课改精神,实践新课程(基础教育新课程是实施素质教育的基本途径)(2)学校管理,课外活动和班主任工作(3)举行德智体美并进的教育活动方法有:(1)提高教师队伍水平,最大限度的发挥教师的作用(主导性作用,更新教育理念,提高素养)(2)将教育目的落实到教学之中(3)引导和调动学生学习的主动性和积极性(4)开展多种形式的实践活动(5)建立多层次,多样化的教学模式依据国家实施素质教育的基本要求,分析和评价教育现象根据要求和素质教育观念进行分析1、素质教育:素质教育是依据人的发展和社会发展的实际需要,以全面提高全体学生的基本素质为根本目的,以尊重学生个性,注重开发人的身心潜能,注重形成人的健全个性为根本特征的教育。2、为什么要实施素质教育?(1)实施素质教育是落实“科教兴国”战略的需要;(2)实施素质教育是当今国际教育改革和发展的共同趋势;(3)实施素质教育是我国基础教育改革和发展的需要;二、学生观我国所倡导的学生观:以人为本和全面发展理解“人的全面发展”的思想人的道德、体力和智力的全面、和谐、充分的发展。人的劳动力全面发展素质教育的学生观的思想基础就是以人为本,人的全面发展本质是人的社会属性和社会关系,社会性需要和精神需要,社会素质和能力的全面发展理解“以人为本”的涵义,在教学活动中做到以学生的全面发展为本“以人为本”是一种肯定人的作用和地位,强调尊重人、解放人、依靠人和为了人的价值取向。教育中以人为本就是以学生为本(1)学生是完整的,具有独立意义的个体(2)学生是学习的主体(3)学生需要尊重(4)学生都有潜力学生的全面发展要求从身心健康发展,主体性发展,中学生社会文化发展三个方面身心健康发展:生理心理健康的成长,生理心理健康得到社会的实现主体性发展:建立正确的自我认识,培养正确的人生观价值观和世界观,培养全面发展的人所需的自觉发展,主动发展。(主体性发展是中学生全面发展的核心)社会文化发展:主要涉及到德,智,体,美,劳动技术教育等运用“以人为本”的学生观,在教育教学活动中公正的对待每一个学生,不因性别,民族,地域,经济状况,家庭背景和身心缺陷等歧视学生教育中以人为本就是以学生为本,以全体学生的全面发展为本坚持以人为本,必须面向全体学生,必须以学生作为教育活动的起点,必须以促进学生全面发展为目标;中学生全面发展为本的要求:中学教育必须以中学的发展需要为本,必须以中学生的全面发展需要为本,必须以全体中学生的发展需要为本“以人为本”也就是所有学生发展为本,必须坚持教育公正公平的原则教育机会均等,要求公正的对待学生,不因何种原因,给予学生相同的教育机会设计或选择丰富多样,适当的教育教学活动方式,因材施教,以促进学生的个性发展分阶段教育:学生的才能有高有低,因而给予学生的教育机会要按照学生的才能高低来进行分配;因材施教:学生的个性潜能不同,因而给予不同个性发展潜能的学生提供有利于发展的教育机会。师生关系:尊师爱生,民主平等,教学相长三、教师观了解教师专业发展的要求(重点)(1)必须学会学习,加强终身学习的意识和能力(2)培养和发展自己的反思能力,成为反思型教师(3)培养和强化创新精神和创新能力(4)重视交往与合作能力的培养(5)要成为课程教育教学的研究者2具备终身学习的意识(1)为什么要终身学习①新课程要求教师必须终身学习②教师自我实现必须终身学习③提升教学水平须坚持终身学习④提高教育创新精神须终身学习⑤终身学习是教师的职业责任⑥教材改革要求教师必须终身学习(2)教师终身学习的可行性教师学习的内容:①学习能力学习②专业知识学习③教育理论学习④信息技术学习教师终身学习的方法①系统的终身学习②校本学习③成人教育④媒体学习教师终身学...

1、当您付费下载文档后,您只拥有了使用权限,并不意味着购买了版权,文档只能用于自身使用,不得用于其他商业用途(如 [转卖]进行直接盈利或[编辑后售卖]进行间接盈利)。
2、本站所有内容均由合作方或网友上传,本站不对文档的完整性、权威性及其观点立场正确性做任何保证或承诺!文档内容仅供研究参考,付费前请自行鉴别。
3、如文档内容存在违规,或者侵犯商业秘密、侵犯著作权等,请点击“违规举报”。

碎片内容

2018年小学教师资格考试笔试重点汇总

状元书阁+ 关注
实名认证
内容提供者

爱好英语教学和互联网行业,热爱教育事业,兢兢业业

确认删除?
VIP
微信客服
  • 扫码咨询
会员Q群
  • 会员专属群点击这里加入QQ群
客服邮箱
回到顶部