电脑桌面
添加小米粒文库到电脑桌面
安装后可以在桌面快捷访问

2017年专技人员公需科目培训班-在线考试部分试题答案VIP免费

2017年专技人员公需科目培训班-在线考试部分试题答案_第1页
1/18
2017年专技人员公需科目培训班-在线考试部分试题答案_第2页
2/18
2017年专技人员公需科目培训班-在线考试部分试题答案_第3页
3/18
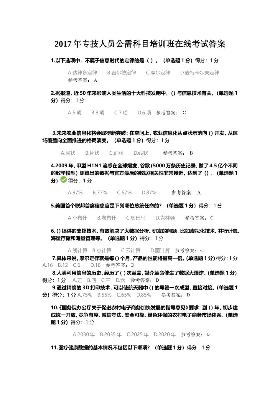
2017年专技人员公需科目培训班在线考试答案1.以下选项中,不属于信息时代的定律的是()。(单选题1分)得分:1分A.达律多定律B.吉尔德定律C.摩尔定律D.麦特卡尔夫定律参考答案:A2.据报道,近50年来影响人类生活的十大科技发明中,()与信息技术有关。(单选题1分)得分:1分A.5项B.8项C.7项D.6项参考答案:C3.未来农业信息化将会取得新突破:在空间上,农业信息化从点状示范向()开发,从区域覆盖向全面推进的格局演变。(单选题1分)得分:1分A.网状B.片状C.面状D.线状参考答案:B4.2009年,甲型H1N1流感在全球爆发,谷歌(5000万条历史记录,做了4.5亿个不同的数学模型)测算出的数据与官方最后的数据相关性非常接近,达到了()。(单选题1分)得分:1分A.97%B.77%C.67%D.87%参考答案:A5.美国首个联邦首席信息官是下列哪位总统任命的?(单选题1分)得分:1分A.小布什B.老布什C.奥巴马D.克林顿参考答案:C6.()提供的支撑技术,有效解决了大数据分析、研发的问题,比如虚拟化技术、并行计算、海量存储和海量管理等。(单选题1分)得分:1分A.线计算B.点计算C.云计算D.面计算参考答案:C7.具体来说,摩尔定律就是每()个月,产品的性能将提高一倍。(单选题1分)得分:1分A.16B.12C.6D.18参考答案:D8.人类利用信息的历史,经历了()次革命,媒介革命催生了数据大爆炸。(单选题1分)得分:1分A.五B.四C.三D.六参考答案:D9.通过精确的3D打印技术,可以使航天器中()的导管一次成型,直接对接。(单选题1分)得分:1分A.75%B.55%C.65%D.85%参考答案:D10.《国务院办公厅关于促进农村电子商务加快发展的指导意见》要求:到()年,初步建成统一开放、竞争有序、诚信守法、安全可靠、绿色环保的农村电子商务市场体系。(单选题1分)得分:1分A.2030年B.2035年C.2025年D.2020年参考答案:D11.医疗健康数据的基本情况不包括以下哪项?(单选题1分)得分:1分A.公共安全数据B.健康档案数据C.个人健康管理数据D.诊疗数据参考答案:A12.根据周琦老师所讲,高德交通信息服务覆盖()多个城市以及全国高速路网。(单选题1分)得分:1分A.一百一十B.九十C.八十D.一百参考答案:A13.2012年全国各城市支付宝人均支出排名中,位居第二位的是()(单选题1分)得分:1分A.杭州市B.嘉义市C.嘉兴市D.高雄市参考答案:A14.大数据要求企业设置的岗位是()。(单选题1分)得分:1分A.首席分析师和首席数据官B.首席信息官和首席数据官C.首席信息官和首席工程师D.首席分析师和首席工程师参考答案:B15.2006年,个人用户迈进TB时代,全球共新产生约()的数据。(单选题1分)得分:1分A.80EBB.280EBC.180EBD.380EB参考答案:C16.第一个提出大数据概念的公司是()。(单选题1分)得分:1分A.麦肯锡公司B.微软公司C.谷歌公司D.脸谱公司参考答案:A17.茂名PX事件发生后,下列哪个学校的化工系学生在网上进行了一场“PX词条保卫战”?(单选题1分)得分:1分A.复旦B.浙大C.清华D.北大参考答案:C18.()年被称为“大数据元年”。(单选题1分)得分:1分A.2015B.2013C.2011D.2010参考答案:B19.宁家骏委员指出,大数据被多国上升为()。(单选题1分)得分:1分A.国家战略B.文化战略C.地区战略D.经济战略参考答案:A20.根据周琦老师所讲,高德早在()就开始投入资源来做全国交通信息的采集和发布。(单选题1分)得分:1分A.2007年B.2004年C.2005年D.2002年参考答案:A21.《国务院办公厅关于促进和规范健康医疗大数据应用发展的指导意见》关于“加强健康医疗大数据保障体系建设”提出了哪几项任务?(多选题3分)得分:3分A.推进网络可信体系建设B.加强健康医疗数据安全保障C.加强健康医疗信息化复合型人才队伍建设D.加强法规和标准体系建设参考答案:ABCD22.在web1.0阶段,主要强调的是()。(多选题3分)得分:3分A.单位B.网站C.个人D.机构参考答案:BC23.以下说法正确的有哪些?(多选题3分)得分:3分A.机器的智能方式是结果导向的B.机器的智能方式和人的智能不同C.机器产生智能的方式是通过数据、数学模型D.机器的智能方式和人是完全一样的参考答案:ABC24.我国...

1、当您付费下载文档后,您只拥有了使用权限,并不意味着购买了版权,文档只能用于自身使用,不得用于其他商业用途(如 [转卖]进行直接盈利或[编辑后售卖]进行间接盈利)。
2、本站所有内容均由合作方或网友上传,本站不对文档的完整性、权威性及其观点立场正确性做任何保证或承诺!文档内容仅供研究参考,付费前请自行鉴别。
3、如文档内容存在违规,或者侵犯商业秘密、侵犯著作权等,请点击“违规举报”。

碎片内容

2017年专技人员公需科目培训班-在线考试部分试题答案

您可能关注的文档

状元书阁+ 关注
实名认证
内容提供者

爱好英语教学和互联网行业,热爱教育事业,兢兢业业

确认删除?
VIP
微信客服
  • 扫码咨询
会员Q群
  • 会员专属群点击这里加入QQ群
客服邮箱
回到顶部