电脑桌面
添加小米粒文库到电脑桌面
安装后可以在桌面快捷访问

XX餐饮集团公司绩效考核方案VIP免费

XX餐饮集团公司绩效考核方案_第1页
1/4
XX餐饮集团公司绩效考核方案_第2页
2/4
XX餐饮集团公司绩效考核方案_第3页
3/4
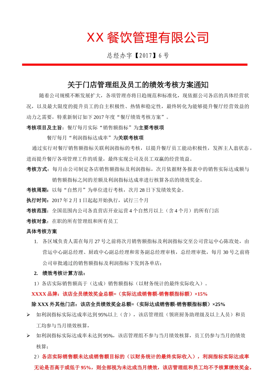
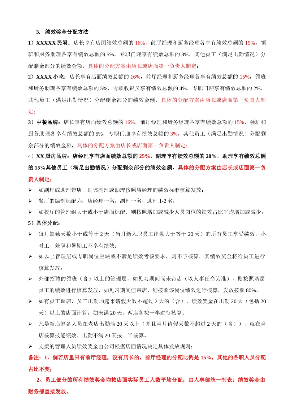
XX餐饮管理有限公司总经办字【2017】6号关于门店管理组及员工的绩效考核方案通知随着公司规模不断发展扩大,各项管理亦将日趋规范和标准化,现依据公司各店的具体经营状况,以及最大限度的提升员工的自主积极性、热情和稳定性,最终转化为能够提升餐厅经营效益的动力之需要,特重新制订如下2017年度“餐厅绩效考核方案”。考核项目及主旨:餐厅每月实际“销售额指标”为主要考核项餐厅每月“利润指标达成率”为关联考核项通过实行对餐厅销售额指标关联利润指标的考核,以提升餐厅员工能动积极性,发挥主人翁状态,进而提升餐厅各项管理工作的质量,最终实现公司及员工双赢的经营效益。考核方式:每月由公司制定各店销售额指标及利润指标,次月依据财务报表中的销售实际达成额与销售额指标之间的差额及利润指标达成率进行核算各店的绩效奖金。考核周期:以每“自然月”为单位进行考核,次月28日下发绩效奖金。执行时间:2017年2月1日起起开始执行,试行三个月考核范围:全国范围内公司各直营店开业运营4个自然月以上(含4个月)的所有门店考核对象:在职的所有管理组和所有员工具体考核方案1.各区域负责人需在每月27号之前将次月销售额指标及利润指标交至公司营运中心陈玫处,由营运中心副总经理、厨政中心副总经理和常务副总经理审核,总经理审批,每月30号之前将公司审批通过的销售额指标及利润指标下发到各单店;2.绩效考核计算方法:1)各店实际销售额高于(达成)销售额指标(以财务统计的最终实际收入)。XXXX品牌:该店全员绩效奖金总额=(实际达成销售额-销售额指标额)×15%除XXX外其他门店:该店全员绩效奖金总额=(实际达成销售额-销售额指标额)×25%如利润指标实际达成率达到95%以上(含),该店管理组(领班厨务助理级及以上人员)和员工均参与当月绩效核算,如利润指标实际达成率未达到95%,该店管理组不参与当月绩效核算,员工仍参与当月的绩效核算;2)各店实际销售额未达成销售额目标的(以财务统计的最终实际收入),利润指标实际达成率无论是否高于或低于95%,则全部视为未达成当月绩效,该店管理组和员工均不予核算绩效奖金。3.绩效奖金分配方法1)XXXXX民肴:店长享有店面绩效总额的16%,前厅经理和厨务经理各享有绩效总额的15%,领班和厨务助理各享有绩效总额的5%,专职门迎享有绩效总额的3%,其他员工(满足出勤情况)分配剩余部分的绩效金额,具体的分配方案由店长或店面第一负责人制定;2)XXXX小吃:店长享有店面绩效总额的16%,前厅经理和厨务经理各享有绩效总额的15%,领班和厨务助理各享有绩效总额的5%,专职收银员享有绩效总额的4%,专职门迎享有绩效总额的2%,其他员工(满足出勤情况)分配剩余部分的绩效金额,具体的分配方案由店长或店面第一负责人制定;3)中餐品牌:店长享有店面绩效总额的16%,前厅经理和厨务经理各享有绩效总额的15%,领班和厨务助理各享有绩效总额的5%,专职门迎享有绩效总额的3%,其他员工(满足出勤情况)分配剩余部分的绩效金额,具体的分配方案由店长或店面第一负责人制定;4)XX厨房品牌:店经理享有店面绩效总额的25%,副理享有绩效总额的20%,助理享有绩效总额的15%其他员工(满足出勤情况)分配剩余部分的绩效金额,具体的分配方案由店长或店面第一负责人制定;如副理或助理带店,则该副理或助理按照店经理的绩效标准核算发放;餐厅的编制标配为:店经理一名,副理一名,助理1-2名;如餐厅的管理组大于或小于店面标配,则按照增加或减少人员岗位的绩效占比平均增加或减少;5)具体分配:每月缺勤天数小于或等于2天(当月新入职员工出勤大于等于20天)的所有员工享受绩效,小时工、兼职和暑期工不享有绩效;如以上管理层或专职岗位空缺或不满足绩效考核要求,则不予核算,其绩效奖金将给员工进行核算发放;外部招聘的领班(含)以上的管理层,如见习期间尚未带店(以人事任命为准),则按照基层员工的绩效进行核算发放,如见习期间但带店,则按照该岗位绩效进行核算,发放按照80%,如有员工调店,员工出勤加起来请假天数不超过2天的(含),绩效奖金在出勤20天(包括20天)以上的店面计算,如未满...

1、当您付费下载文档后,您只拥有了使用权限,并不意味着购买了版权,文档只能用于自身使用,不得用于其他商业用途(如 [转卖]进行直接盈利或[编辑后售卖]进行间接盈利)。
2、本站所有内容均由合作方或网友上传,本站不对文档的完整性、权威性及其观点立场正确性做任何保证或承诺!文档内容仅供研究参考,付费前请自行鉴别。
3、如文档内容存在违规,或者侵犯商业秘密、侵犯著作权等,请点击“违规举报”。

碎片内容

XX餐饮集团公司绩效考核方案

确认删除?
VIP
微信客服
  • 扫码咨询
会员Q群
  • 会员专属群点击这里加入QQ群
客服邮箱
回到顶部