电脑桌面
添加小米粒文库到电脑桌面
安装后可以在桌面快捷访问

软件技术规范VIP免费

软件技术规范_第1页
1/5
软件技术规范_第2页
2/5
软件技术规范_第3页
3/5
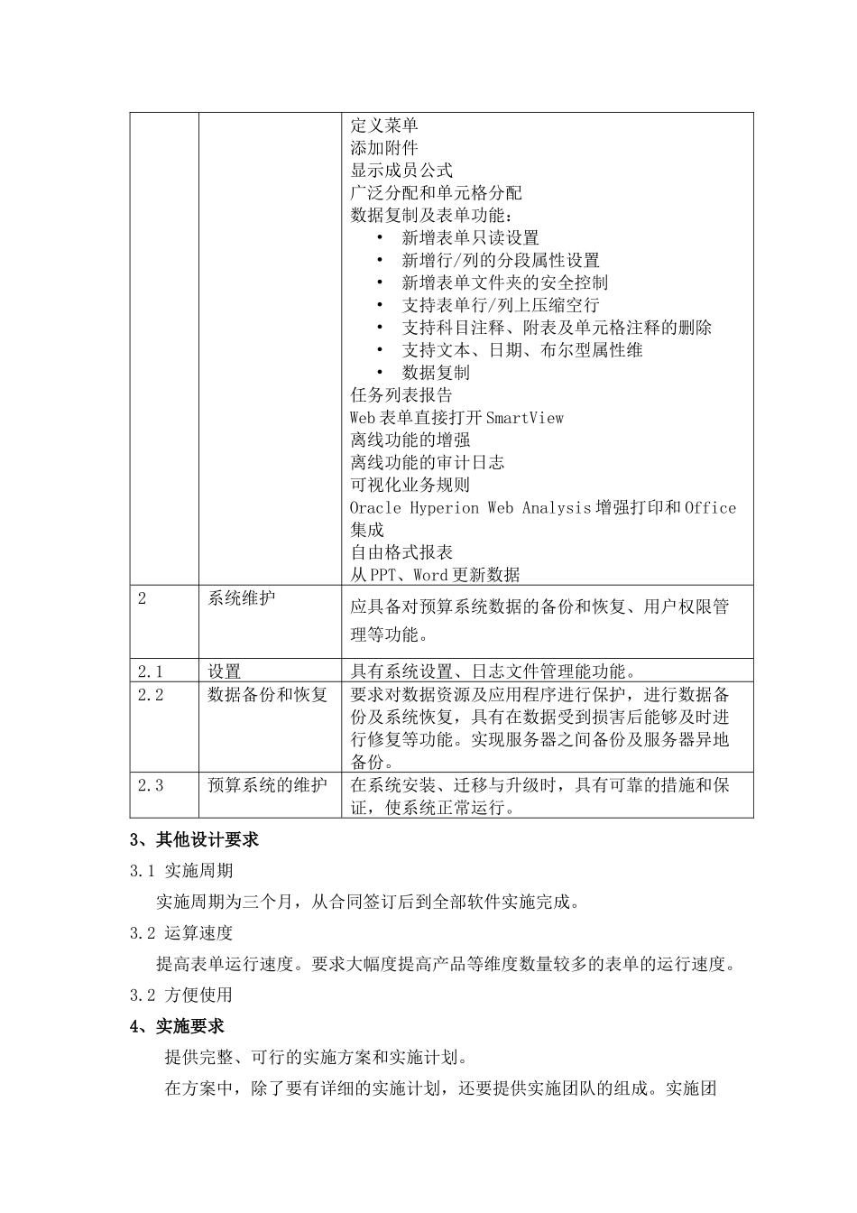
第三部分技术规范1、系统实施的总体要求全面预算管理软件系统实施后,应使企业全面预算管理的编制、审批、滚动、分析、数据集成等功能得到全面提升,尤其实现各事业部可独立完成预算编制的整体运算。投标人应根据以下要求提供详细的技术方案。1.1稳定性和可靠性⑴系统应符合企业全面预算管理工作要求。⑵系统应经过完善的设计和充分的测试运行,具备在较长时间内连续无故障的运行能力。⑶系统应提供全面、有效的系统安全机制。⑷系统应具备开放的标准化体系结构,可方便地与其它业务系统衔接,实现与其它业务系统间的无缝集成。1.2兼容性和易用性⑴全面预算管理软件在安装、配置、升级、维护等管理方面应该简单快捷。⑵系统应具备易操作的特点,好记易学、实用高效。⑶系统应具备强大的容错、数据恢复与稳定运行的能力。⑷系统应易于扩展和升级,能够根据用户的具体需求快速、方便地定制、扩展原系统的功能。2、系统实施要求2.1系统架构⑴XXHyperion全面预算管理系统最新版本11的软件实施。⑵系统支持集中式部署方式。⑶服务端支持32位和64位WindowsServer2003及以上版本操作系统。⑷客户端支持32位和64位WindowsXP及以上版本操作系统。⑸优化与OracleERP等系统数据对接及数据分析。⑹可使用IE6.0及以上版本浏览器进行预算系统操作。2.2权限管理⑴要求系统可以按照预算管理人员的职责不同进行权限的分配,可以支持功能权限和数据权限的赋权管理。⑵要求提供用户角色定义、访问权限定义,可对用户进行角色分配,实现不同资源控制的组合式访问控制与授权管理。2.3系统实施后达到的效果主要功能效果如下:序号功能软件实施描述1实现系统基本功能及最新功能包括对企业全面预算管理的编制、审批、滚动、分析等功能。实现25个实体(事业部、总部)的全面预算的编制、审批、滚动、分析1.1全面预算的编制实现实体按月份、季度、年度进行全面预算的编制,完成所有预算表单及预算报表的编制1.2流程与任务管理使用规划单元跟踪预算,审核状态﹑流程问题以及规划单元所有权实现各层级预算的审批。通过系统及网络进行信息反馈。实现数据驱动型的图形化审批流程,满足按部门、表单的流程审批需求1.3实现滚动预算的编制1、实现企业按月份、季度、半年度滚动预算的编制;2、实现实际数据的数据集成及部分数据的手工录入,达到滚动预算的编制。1.4优化预算计算模型满足不低于25个实体用户同时自行整体计算的功能。各实体可以独立完成预算编制的整体计算(包括通过层次聚合计算的数据),各实体(事业部、总部)在填报完数据后,可即时自行计算,得到各实体层级的报表1.4.1优化计算脚本增加事业部层级的计算脚本,在事业部填报完数据后,可在WEB界面的规则运行平台直接运行事业部计算、聚合等规则,即时或者事业部层级的管理报表1.4.2调整用户权限调整事业部级用户的权限,事业部层级的用户除了原有的写入权限外,增加特定脚本的执行权限1.5优化预算分析系统优化全面预算分析模板,通过使用预算分析系统实现预算分析。完成所有预算分析表单的编制1.6与ERP的数据集成实现11版本预算系统与OracleERP的数据集成1.7预算插件通过Smartview,essbase等Hyperion插件的使用,实现与OfficeExcel、Outlook的无缝集成1.8新增其它功能组合表单文本输入日期输入日历选择表单智能列表(下拉列表选择)定义菜单添加附件显示成员公式广泛分配和单元格分配数据复制及表单功能:•新增表单只读设置•新增行/列的分段属性设置•新增表单文件夹的安全控制•支持表单行/列上压缩空行•支持科目注释、附表及单元格注释的删除•支持文本、日期、布尔型属性维•数据复制任务列表报告Web表单直接打开SmartView离线功能的增强离线功能的审计日志可视化业务规则OracleHyperionWebAnalysis增强打印和Office集成自由格式报表从PPT、Word更新数据2系统维护应具备对预算系统数据的备份和恢复、用户权限管理等功能。2.1设置具有系统设置、日志文件管理能功能。2.2数据备份和恢复要求对数据资源及应用程序进行保护,进行数据备份及系统恢复,具有在数据受到损害后能够及时进行修复等功能。实现服务器之间备份及服务器异地备份。2.3预算系...

1、当您付费下载文档后,您只拥有了使用权限,并不意味着购买了版权,文档只能用于自身使用,不得用于其他商业用途(如 [转卖]进行直接盈利或[编辑后售卖]进行间接盈利)。
2、本站所有内容均由合作方或网友上传,本站不对文档的完整性、权威性及其观点立场正确性做任何保证或承诺!文档内容仅供研究参考,付费前请自行鉴别。
3、如文档内容存在违规,或者侵犯商业秘密、侵犯著作权等,请点击“违规举报”。

碎片内容

软件技术规范

确认删除?
VIP
微信客服
  • 扫码咨询
会员Q群
  • 会员专属群点击这里加入QQ群
客服邮箱
回到顶部