电脑桌面
添加小米粒文库到电脑桌面
安装后可以在桌面快捷访问

生鲜水果项目合作协议书VIP免费

生鲜水果项目合作协议书_第1页
1/4
生鲜水果项目合作协议书_第2页
2/4
生鲜水果项目合作协议书_第3页
3/4
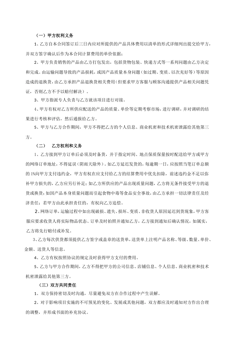
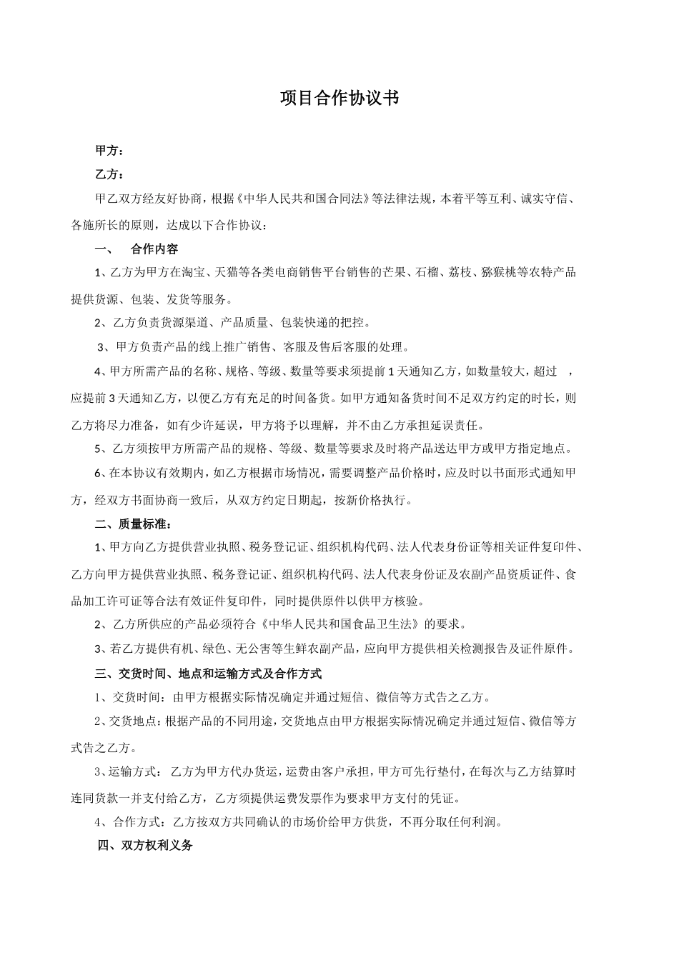
项目合作协议书甲方:乙方:甲乙双方经友好协商,根据《中华人民共和国合同法》等法律法规,本着平等互利、诚实守信、各施所长的原则,达成以下合作协议:一、合作内容1、乙方为甲方在淘宝、天猫等各类电商销售平台销售的芒果、石榴、荔枝、猕猴桃等农特产品提供货源、包装、发货等服务。2、乙方负责货源渠道、产品质量、包装快递的把控。3、甲方负责产品的线上推广销售、客服及售后客服的处理。4、甲方所需产品的名称、规格、等级、数量等要求须提前1天通知乙方,如数量较大,超过,应提前3天通知乙方,以便乙方有充足的时间备货。如甲方通知备货时间不足双方约定的时长,则乙方将尽力准备,如有少许延误,甲方将予以理解,并不由乙方承担延误责任。5、乙方须按甲方所需产品的规格、等级、数量等要求及时将产品送达甲方或甲方指定地点。6、在本协议有效期内,如乙方根据市场情况,需要调整产品价格时,应及时以书面形式通知甲方,经双方书面协商一致后,从双方约定日期起,按新价格执行。二、质量标准:1、甲方向乙方提供营业执照、税务登记证、组织机构代码、法人代表身份证等相关证件复印件、乙方向甲方提供营业执照、税务登记证、组织机构代码、法人代表身份证及农副产品资质证件、食品加工许可证等合法有效证件复印件,同时提供原件以供甲方核验。2、乙方所供应的产品必须符合《中华人民共和国食品卫生法》的要求。3、若乙方提供有机、绿色、无公害等生鲜农副产品,应向甲方提供相关检测报告及证件原件。三、交货时间、地点和运输方式及合作方式1、交货时间:由甲方根据实际情况确定并通过短信、微信等方式告之乙方。2、交货地点:根据产品的不同用途,交货地点由甲方根据实际情况确定并通过短信、微信等方式告之乙方。3、运输方式:乙方为甲方代办货运,运费由客户承担,甲方可先行垫付,在每次与乙方结算时连同货款一并支付给乙方,乙方须提供运费发票作为要求甲方支付的凭证。4、合作方式:乙方按双方共同确认的市场价给甲方供货,不再分取任何利润。四、双方权利义务(一)甲方权利义务1、乙方自本合同签订后三日内应对所提供的产品具体费用以清单的形式详细列出提交给甲方,并双方签字确认后作为本合同计算费用的单价依据;2、甲方负责销售的产品由乙方打包发出,包括货物包装、快递方式等一系列问题由乙方决定和完成。由运输问题导致的产品损耗,或因产品质量本身问题(如过期、变质、以次充好等)等原因造成的退换货,由乙方承担产品退换货相关费用(但要求甲方客服与顾客沟通提供产品相关问题凭证,否则乙方不予以赔付解决)。3、甲方指派专人负责与乙方就该项目进行对接。4、甲方有权对乙方所供应配送的产品的质量、单价等定期考察市场,进行调研,并对调研的结果进行考核和评估,然后通报给乙方。5、甲方与乙方合作期间,甲方不得把乙方的个人信息、商业机密和技术机密泄露给其他第三方。(二)乙方权利和义务1、乙方接到甲方订单后必须及时备货,并于指定时间、地点保质保量按时配送给甲方或甲方的网络订单地址,不得延误(阴雨天除外)。如乙方延迟发货的,每逾期一日,应按照当笔订单总额的1%向甲方支付违约金,甲方有权在应支付给乙方的结算费用中优先扣除,前述违约金不足以弥补甲方损失的,乙方应另行补足;如乙方所供应的产品出现质量问题,乙方将无条件接受甲方的退货或换货;如因产品本身质量问题而引起食物中毒等食品安全事故,由乙方承担一切法律责任及经济责任;若甲方由此承担责任的,有权向乙方追偿。2、网络订单,运输过程中如出现破损、遗失、损坏、变质、非收货人原因延迟到货现象,甲方客服应要求收货人将实际物品状态、订单及时拍照并通知乙方,乙方接到通知后确认情况,如属实,乙方将先行赔付或补发。3、乙方每次供货都须提供乙方签字或盖章的送货单,送货单上注明产品名称、等级、数量、单价、金额、送货人等信息。4、乙方有权按照协议的规定及时获得甲方支付的费用。5、乙方与甲方合作期间,乙方不得把甲方的公司信息、店铺信息、个人信息、商业机密和技术机密泄露给其他第三方。(三)双方共同责任1、双方保持密切及时沟通,尽量避免双方在...

1、当您付费下载文档后,您只拥有了使用权限,并不意味着购买了版权,文档只能用于自身使用,不得用于其他商业用途(如 [转卖]进行直接盈利或[编辑后售卖]进行间接盈利)。
2、本站所有内容均由合作方或网友上传,本站不对文档的完整性、权威性及其观点立场正确性做任何保证或承诺!文档内容仅供研究参考,付费前请自行鉴别。
3、如文档内容存在违规,或者侵犯商业秘密、侵犯著作权等,请点击“违规举报”。

碎片内容

生鲜水果项目合作协议书

慧源书苑+ 关注
实名认证
内容提供者

热爱教育事业,爱好互联网行业

确认删除?
VIP
微信客服
  • 扫码咨询
会员Q群
  • 会员专属群点击这里加入QQ群
客服邮箱
回到顶部