电脑桌面
添加小米粒文库到电脑桌面
安装后可以在桌面快捷访问

融资租赁公司主要业务模式VIP免费

融资租赁公司主要业务模式_第1页
1/7
融资租赁公司主要业务模式_第2页
2/7
融资租赁公司主要业务模式_第3页
3/7
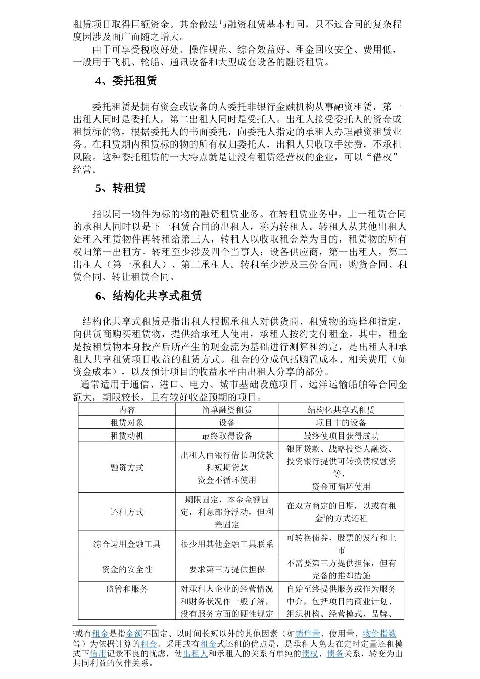
融资租赁公司主要业务模式融资租赁在中国是一个新兴的行业。它是设备融资模式、设备销售模式、投资方式的创新,不仅在各交易主体之间实现新的权责利平衡,为客户提供了新的融资方法,而且成为交易主体优势互补、配置资源的机制和均衡税务的理财工具。随着融资租赁的发展,融资租赁公司的业务模式也逐渐增多,但是融资租赁公司的业务模式以下列12种为主,其中前5种为基本模式,后7种为创新模式。1、直接融资租赁直接融资租赁,是指由承租人选择需要购买的租赁物件,出租人通过对租赁项目风险评估后出租租赁物件给承租人使用。在整个租赁期间承租人没有所有权但享有使用权,并负责维修和保养租赁物件。适用于固定资产、大型设备购置;企业技术改造和设备升级。直接融资租赁操作流程:(1)承租人选择供货商和租赁物件;(2)承租人向融资租赁公司提出融资租赁业务申请;(3)融资租赁公司和承租人与供货厂商进行技术、商务谈判;(4)融资租赁公司和承租人签订《融资租赁合同》;(5)融资租赁公司与供货商签订《买卖合同》,购买租赁物;(6)融资租赁公司用资本市场上筹集的资金作为贷款支付给供货厂商;(7)供货商向承租人交付租赁物;(8)承租人按期支付租金;(9)租赁期满,承租人正常履行合同的情况下,融资租赁公司将租赁物的所有权转移给承租人。2、售后回租售后回租是承租人将自制或外购的资产出售给出租人,然后向出租人租回并使用的租赁模式。租赁期间,租赁资产的所有权发生转移,承租人只拥有租赁资产的使用权。双方可以约定在租赁期满时,由承租人继续租赁或者以约定价格由承租人回购租赁资产。这种方式有利于承租人盘活已有资产,可以快速筹集企业发展所需资金,顺应市场需求。适用于流动资金不足的企业;具有新投资项目而自有资金不足的企业;持有快速升值资产的企业。售后回租的操作流程:(1)原始设备所有人将设备出售给融资租赁公司。(2)融资租赁公司支付货款给原始设备所有人。(3)原始设备所有人作为承租人向融资租赁公司租回卖出的设备。(4)承租人即原始设备所有人定期支付租金给出租人(融资租赁公司)3、杠杆租赁杠杆租赁的做法类似银团贷款,是一种专门做大型租赁项目的有税收好处的融资租赁,主要是由一家租赁公司牵头作为主干公司,为一个超大型的租赁项目融资。首先成立一个脱离租赁公司主体的操作机构——专为本项目成立资金管理公司提供项目总金额20%以上的资金,其余部分资金来源则主要是吸收银行和社会闲散游资,利用100%享受低税的好处“以二博八”的杠杆方式,为租赁项目取得巨额资金。其余做法与融资租赁基本相同,只不过合同的复杂程度因涉及面广而随之增大。由于可享受税收好处、操作规范、综合效益好、租金回收安全、费用低,一般用于飞机、轮船、通讯设备和大型成套设备的融资租赁。4、委托租赁委托租赁是拥有资金或设备的人委托非银行金融机构从事融资租赁,第一出租人同时是委托人,第二出租人同时是受托人。出租人接受委托人的资金或租赁标的物,根据委托人的书面委托,向委托人指定的承租人办理融资租赁业务。在租赁期内租赁标的物的所有权归委托人,出租人只收取手续费,不承担风险。这种委托租赁的一大特点就是让没有租赁经营权的企业,可以“借权”经营。5、转租赁指以同一物件为标的物的融资租赁业务。在转租赁业务中,上一租赁合同的承租人同时以是下一租赁合同的出租人,称为转租人。转租人从其他出租人处租入租赁物件再转租给第三人,转租人以收取租金差为目的,租赁物的所有权归第一出租方。转租至少涉及四个当事人:设备供应商,第一出租人,第二出租人(第一承租人)、第二承租人。转租至少涉及三份合同:购货合同、租赁合同、转让租赁合同。6、结构化共享式租赁结构化共享式租赁是指出租人根据承租人对供货商、租赁物的选择和指定,向供货商购买租赁物,提供给承租人使用,承租人按约支付租金。其中,租金是按租赁物本身投产后所产生的现金流为基础进行测算和约定,是出租人和承租人共享租赁项目收益的租赁方式。租金的分成包括购置成本、相关费用(如资金成本),以及预计项目的收益水平由出租人分享的部分。通常适...

1、当您付费下载文档后,您只拥有了使用权限,并不意味着购买了版权,文档只能用于自身使用,不得用于其他商业用途(如 [转卖]进行直接盈利或[编辑后售卖]进行间接盈利)。
2、本站所有内容均由合作方或网友上传,本站不对文档的完整性、权威性及其观点立场正确性做任何保证或承诺!文档内容仅供研究参考,付费前请自行鉴别。
3、如文档内容存在违规,或者侵犯商业秘密、侵犯著作权等,请点击“违规举报”。

碎片内容

融资租赁公司主要业务模式

您可能关注的文档

慧源书苑+ 关注
实名认证
内容提供者

热爱教育事业,爱好互联网行业

确认删除?
VIP
微信客服
  • 扫码咨询
会员Q群
  • 会员专属群点击这里加入QQ群
客服邮箱
回到顶部