电脑桌面
添加小米粒文库到电脑桌面
安装后可以在桌面快捷访问

优化方案(教师用书)高考化学一轮复习 第四章 第三讲 硫及其化合物-人教版高三全册化学试题VIP免费

优化方案(教师用书)高考化学一轮复习 第四章 第三讲 硫及其化合物-人教版高三全册化学试题_第1页
1/22
优化方案(教师用书)高考化学一轮复习 第四章 第三讲 硫及其化合物-人教版高三全册化学试题_第2页
2/22
优化方案(教师用书)高考化学一轮复习 第四章 第三讲 硫及其化合物-人教版高三全册化学试题_第3页
3/22
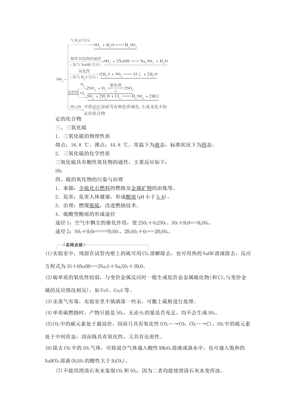
第三讲硫及其化合物[考纲展示]1.了解硫元素单质及其重要化合物的主要性质及应用。2.了解硫元素单质及其重要化合物对环境质量的影响。考点一硫及其氧化物的性质一、硫单质1.自然界中的硫(1)游离态:硫单质俗称硫黄,主要存在于火山喷口附近或地壳的岩层里。(2)化合态:主要以硫化物和硫酸盐的形式存在,有关化学式为硫铁矿黄铜矿石膏芒硝FeS2CuFeS2CaSO4·2H2ONa2SO4·10H2O2.硫的物理性质色态溶解性黄色晶体不溶于水,微溶于酒精,易溶于CS23.硫的化学性质(写出化学方程式)二、二氧化硫1.二氧化硫的物理性质色态气味密度溶解性无色气体刺激性气味比空气大易溶于水2.二氧化硫的化学性质定的化合物三、三氧化硫1.三氧化硫的物理性质熔点:16.8℃,沸点:44.8℃,常温下为液态,标准状况下为固态。2.三氧化硫的化学性质三氧化硫具有酸性氧化物的通性,主要反应如下:SO3四、硫的氧化物的污染与治理1.来源:含硫化石燃料的燃烧及金属矿物的冶炼等。2.危害:危害人体健康,形成酸雨(pH小于5.6)。3.治理:燃煤脱硫,改进燃烧技术。4.硫酸型酸雨的形成途径途径1:空气中飘尘的催化作用,使2SO2+O22SO3、SO3+H2O===H2SO4。途径2:SO2+H2OH2SO3、2H2SO3+O2===2H2SO4。(1)实验室中,残留在试管内壁上的硫可用CS2溶解除去,也可用热的NaOH溶液除去,反应方程式为3S+6NaOH===2Na2S+Na2SO3+3H2O。(2)硫单质的氧化性较弱,与变价金属反应时一般生成低价态金属硫化物(和Cl2与变价金属的反应情况相反),如FeS、Cu2S等。(3)汞蒸气有毒,实验室里不慎洒落一些汞,可撒上硫粉进行处理。(4)单质硫燃烧时,产物只能是SO2,无论O2的量是否充足,均不会生成SO3。(5)CO2中的碳元素处于最高价,因而只具有氧化性(CO2―→CO,CO2―→C)。SO2中的硫元素处于中间价态,因而既具有氧化性,又具有还原性。(6)除去CO2中的SO2气体,可将混合气体通入酸性KMnO4溶液或溴水中,也可通入饱和的NaHCO3溶液(H2SO3的酸性大于H2CO3)。(7)不能用澄清石灰水鉴别CO2和SO2,因为二者均能使澄清石灰水变浑浊。(2015·最新调研)某化学兴趣小组为探究SO2的性质,按如图所示装置进行实验。请回答下列问题:(1)装置A中盛放亚硫酸钠的仪器名称是________,其中发生反应的化学方程式为________________________________________________________________________________________________________________________________________________;(2)实验过程中,装置B、C中发生的现象分别是________________________________________________________________________________________、________________________________________________________________________,这些现象分别说明SO2具有的性质是______和________,装置B中发生反应的离子方程式为________________________________________________________________________________________________________________________________________________;(3)装置D的目的是探究SO2与品红溶液作用的可逆性,请写出实验操作及现象:________________________________________________________________________________________________________________________________________________;(4)尾气可用________溶液吸收。[解析]本题考查了SO2的制备及性质、化学实验的基本操作,意在考查考生对化学实验基础知识的掌握能力以及化学实验分析能力。(1)常见的烧瓶有:圆底烧瓶、平底烧瓶和蒸馏烧瓶,图示中带支管的烧瓶为蒸馏烧瓶。(2)SO2因有还原性,能使酸性高锰酸钾溶液褪色,离子反应为5SO2+2MnO+2H2O===5SO+2Mn2++4H+。SO2能与-2价的硫离子反应生成硫沉淀,体现氧化性:SO2+2S2-+2H2O===3S↓+4OH-。(3)SO2与品红溶液作用的可逆性指:SO2使品红溶液褪色,加热后又恢复红色,注意实验操作中品红溶液褪色后要关闭分液漏斗的旋塞。(4)SO2为酸性气体,一般用碱性溶液吸收,也可用酸性高锰酸钾溶液等强氧化性溶液吸收。[答案](1)蒸馏烧瓶Na2SO3+H2SO4(浓)===Na2SO4+SO2↑+H2O(2)溶液褪色无色溶液中出现黄色浑浊还原性氧化性5SO2+2MnO+2H2O===2Mn2++5SO+4H+(3...

1、当您付费下载文档后,您只拥有了使用权限,并不意味着购买了版权,文档只能用于自身使用,不得用于其他商业用途(如 [转卖]进行直接盈利或[编辑后售卖]进行间接盈利)。
2、本站所有内容均由合作方或网友上传,本站不对文档的完整性、权威性及其观点立场正确性做任何保证或承诺!文档内容仅供研究参考,付费前请自行鉴别。
3、如文档内容存在违规,或者侵犯商业秘密、侵犯著作权等,请点击“违规举报”。

碎片内容

优化方案(教师用书)高考化学一轮复习 第四章 第三讲 硫及其化合物-人教版高三全册化学试题

确认删除?
VIP
微信客服
  • 扫码咨询
会员Q群
  • 会员专属群点击这里加入QQ群
客服邮箱
回到顶部