电脑桌面
添加小米粒文库到电脑桌面
安装后可以在桌面快捷访问

公司章程范本下载VIP免费

公司章程范本下载_第1页
1/5
公司章程范本下载_第2页
2/5
公司章程范本下载_第3页
3/5
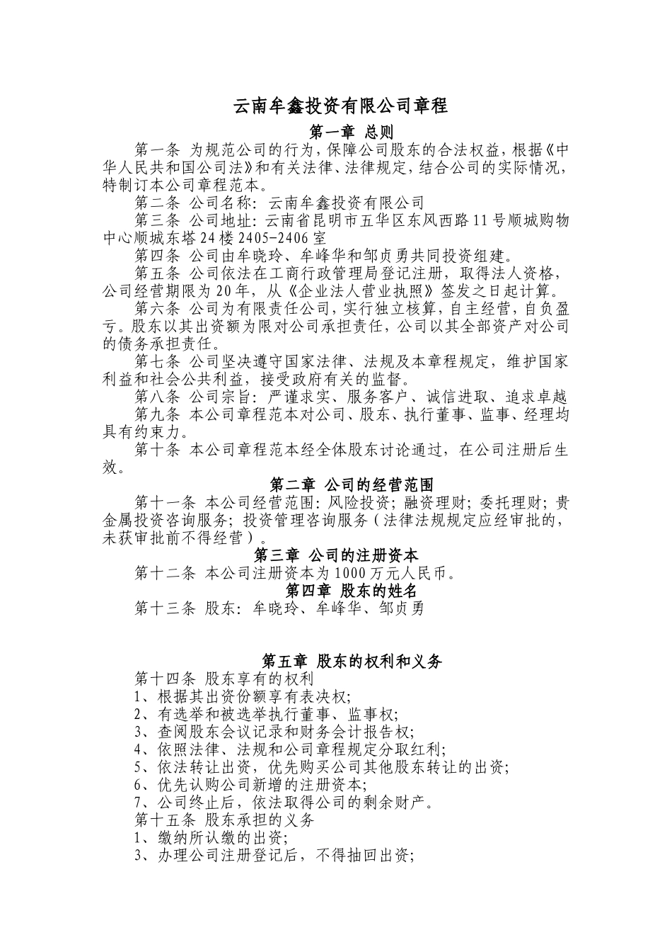
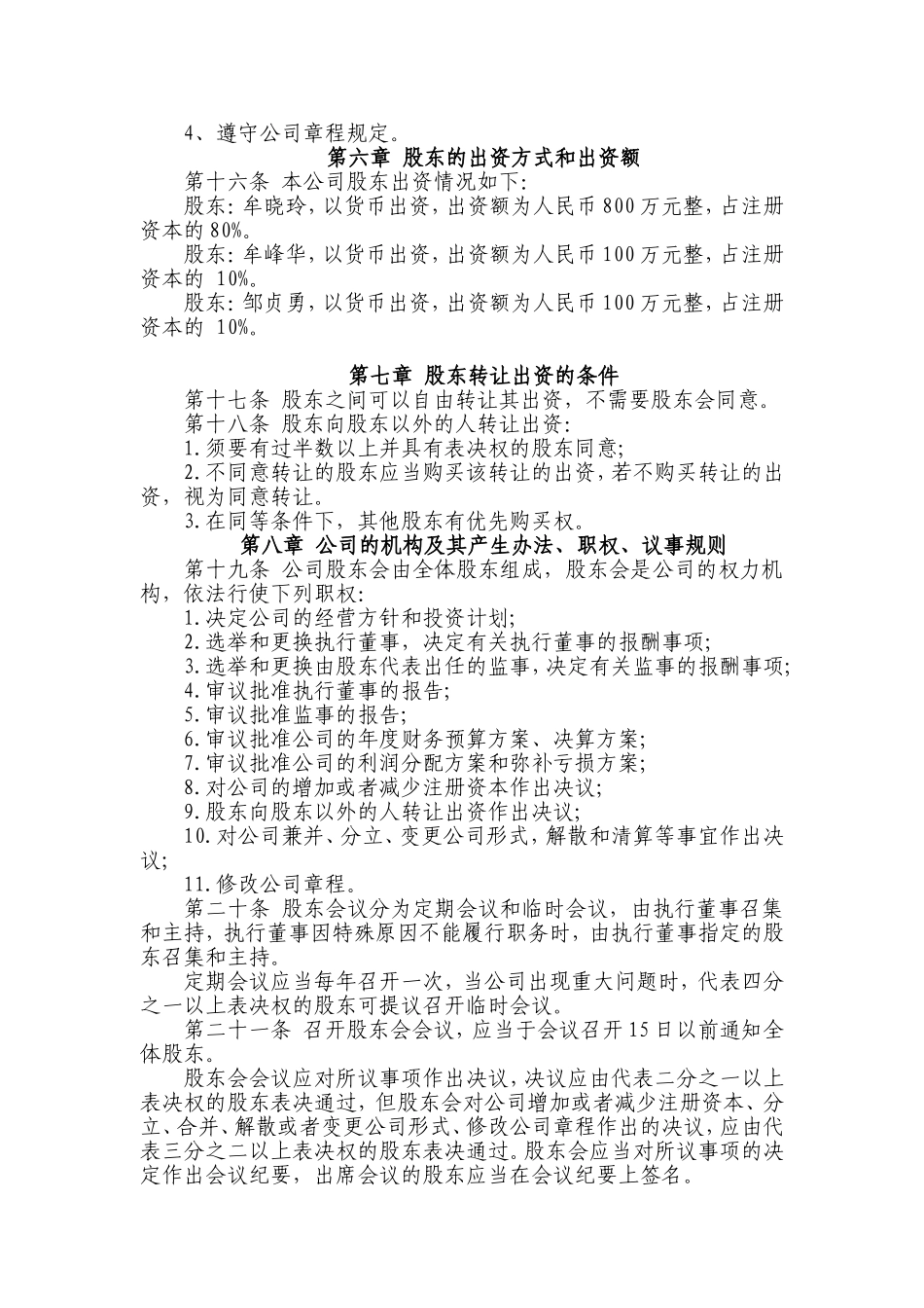
云南牟鑫投资有限公司章程第一章总则第一条为规范公司的行为,保障公司股东的合法权益,根据《中华人民共和国公司法》和有关法律、法律规定,结合公司的实际情况,特制订本公司章程范本。第二条公司名称:云南牟鑫投资有限公司第三条公司地址:云南省昆明市五华区东风西路11号顺城购物中心顺城东塔24楼2405-2406室第四条公司由牟晓玲、牟峰华和邹贞勇共同投资组建。第五条公司依法在工商行政管理局登记注册,取得法人资格,公司经营期限为20年,从《企业法人营业执照》签发之日起计算。第六条公司为有限责任公司,实行独立核算,自主经营,自负盈亏。股东以其出资额为限对公司承担责任,公司以其全部资产对公司的债务承担责任。第七条公司坚决遵守国家法律、法规及本章程规定,维护国家利益和社会公共利益,接受政府有关的监督。第八条公司宗旨:严谨求实、服务客户、诚信进取、追求卓越第九条本公司章程范本对公司、股东、执行董事、监事、经理均具有约束力。第十条本公司章程范本经全体股东讨论通过,在公司注册后生效。第二章公司的经营范围第十一条本公司经营范围:风险投资;融资理财;委托理财;贵金属投资咨询服务;投资管理咨询服务(法律法规规定应经审批的,未获审批前不得经营)。第三章公司的注册资本第十二条本公司注册资本为1000万元人民币。第四章股东的姓名第十三条股东:牟晓玲、牟峰华、邹贞勇第五章股东的权利和义务第十四条股东享有的权利1、根据其出资份额享有表决权;2、有选举和被选举执行董事、监事权;3、查阅股东会议记录和财务会计报告权;4、依照法律、法规和公司章程规定分取红利;5、依法转让出资,优先购买公司其他股东转让的出资;6、优先认购公司新增的注册资本;7、公司终止后,依法取得公司的剩余财产。第十五条股东承担的义务1、缴纳所认缴的出资;3、办理公司注册登记后,不得抽回出资;4、遵守公司章程规定。第六章股东的出资方式和出资额第十六条本公司股东出资情况如下:股东:牟晓玲,以货币出资,出资额为人民币800万元整,占注册资本的80%。股东:牟峰华,以货币出资,出资额为人民币100万元整,占注册资本的10%。股东:邹贞勇,以货币出资,出资额为人民币100万元整,占注册资本的10%。第七章股东转让出资的条件第十七条股东之间可以自由转让其出资,不需要股东会同意。第十八条股东向股东以外的人转让出资:1.须要有过半数以上并具有表决权的股东同意;2.不同意转让的股东应当购买该转让的出资,若不购买转让的出资,视为同意转让。3.在同等条件下,其他股东有优先购买权。第八章公司的机构及其产生办法、职权、议事规则第十九条公司股东会由全体股东组成,股东会是公司的权力机构,依法行使下列职权:1.决定公司的经营方针和投资计划;2.选举和更换执行董事,决定有关执行董事的报酬事项;3.选举和更换由股东代表出任的监事,决定有关监事的报酬事项;4.审议批准执行董事的报告;5.审议批准监事的报告;6.审议批准公司的年度财务预算方案、决算方案;7.审议批准公司的利润分配方案和弥补亏损方案;8.对公司的增加或者减少注册资本作出决议;9.股东向股东以外的人转让出资作出决议;10.对公司兼并、分立、变更公司形式,解散和清算等事宜作出决议;11.修改公司章程。第二十条股东会议分为定期会议和临时会议,由执行董事召集和主持,执行董事因特殊原因不能履行职务时,由执行董事指定的股东召集和主持。定期会议应当每年召开一次,当公司出现重大问题时,代表四分之一以上表决权的股东可提议召开临时会议。第二十一条召开股东会会议,应当于会议召开15日以前通知全体股东。股东会会议应对所议事项作出决议,决议应由代表二分之一以上表决权的股东表决通过,但股东会对公司增加或者减少注册资本、分立、合并、解散或者变更公司形式、修改公司章程作出的决议,应由代表三分之二以上表决权的股东表决通过。股东会应当对所议事项的决定作出会议纪要,出席会议的股东应当在会议纪要上签名。第二十二条公司不设董事会,设执行董事一名,由股东会选举产生。第二十三条执行董事对股东会负责,行使下列职权。1.负责召集股东会,并向股东会报告工作;2.执行股东会...

1、当您付费下载文档后,您只拥有了使用权限,并不意味着购买了版权,文档只能用于自身使用,不得用于其他商业用途(如 [转卖]进行直接盈利或[编辑后售卖]进行间接盈利)。
2、本站所有内容均由合作方或网友上传,本站不对文档的完整性、权威性及其观点立场正确性做任何保证或承诺!文档内容仅供研究参考,付费前请自行鉴别。
3、如文档内容存在违规,或者侵犯商业秘密、侵犯著作权等,请点击“违规举报”。

碎片内容

公司章程范本下载

金钥匙书屋+ 关注
实名认证
内容提供者

热爱教育事业,爱好互联网行业

确认删除?
VIP
微信客服
  • 扫码咨询
会员Q群
  • 会员专属群点击这里加入QQ群
客服邮箱
回到顶部