电脑桌面
添加小米粒文库到电脑桌面
安装后可以在桌面快捷访问

创业股东协议书模板VIP免费

创业股东协议书模板_第1页
1/5
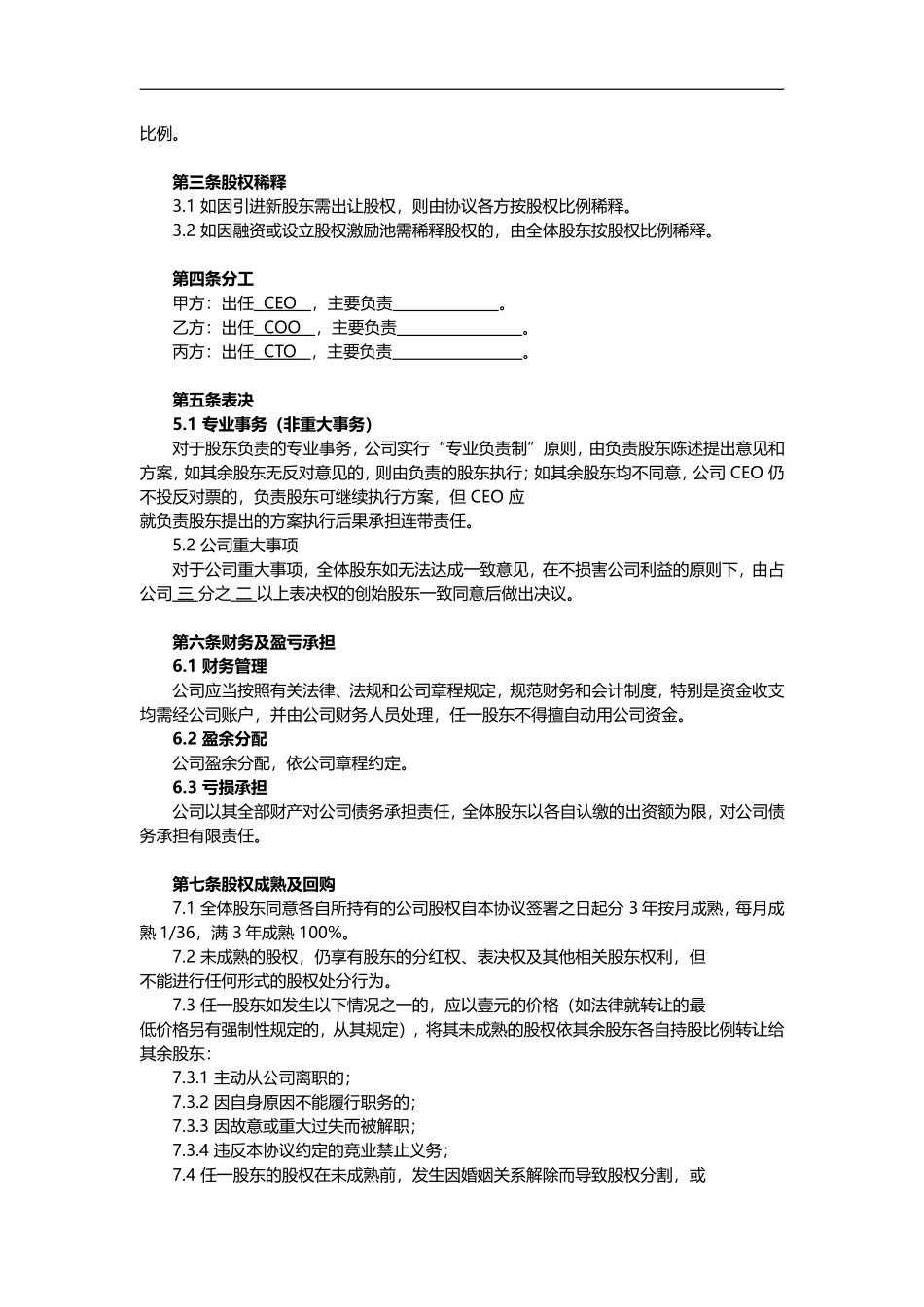
创业股东协议书模板_第2页
2/5
创业股东协议书模板_第3页
3/5
创业股东协议免责声明(本协议是基于创业股东间主要权利义务条款的总结示范,不能被视为是罗爷提供的法律意见或建议,也不是标准及最终法律文本,仅供参考,不能作为您的决定或行为的支持依据,罗爷就此不承担任何法律责任。)创业股东协议甲方:,身份证号码:地址:手机号码:,邮箱:乙方:,身份证号码:地址:手机号码:,邮箱:丙方:,身份证号码:地址:手机号码:,邮箱:(以上一方,以下单称“创始股东”或“股东”,合称“全体创始股东”或“全体股东”或“协议各方”。)全体股东经自愿、平等和充分协商,就共同投资设立本协议项下公司,启动本协议项下项目的有关事宜,依据我国《公司法》、《合同法》等有关法律规定,达成如下协议,以资各方信守执行。第一条公司及项目概况1.1公司概况公司名称为,注册资本为人民币(币种下同):万元公司的住所、法定代表人、经营范围、经营期限等主体基本信息情况,以公司章程约定且经工商登记规定为准。1.2经营范围项目经营范围铜件www.rixindk.com第二条股东出资和股权结构2.1股权比例协议各方经协商,对出资方式、认缴注册资本、股权比例分配如下:甲方:以现金方式出资,认缴注册资本万元,持有公司%股权。乙方:以现金方式出资,认缴注册资本万元,持有公司%股权。丙方:以现金方式出资,认缴注册资本万元,持有公司%股权。预留激励股权8%,有甲方代持。2.2如任一股东决定以专利、商标、著作权、不动产等法定其他出资形式出资的,应依法办理相关评估、交付或转让手续。2.3全体股东一致同意按公司章程约定,按时履行出资义务,否则,其股权比例自动调整为实际出资金额占公司注册资本金的比例。2.4公司注册资本金到位后,如仍不能满足公司资金需要,则全体股东应按各自股权比例追加投资,不愿意出资的,则其股权比例调整为实际出资金额占追加投资后公司的注册资金的比例。第三条股权稀释3.1如因引进新股东需出让股权,则由协议各方按股权比例稀释。3.2如因融资或设立股权激励池需稀释股权的,由全体股东按股权比例稀释。第四条分工甲方:出任CEO,主要负责。乙方:出任COO,主要负责。丙方:出任CTO,主要负责。第五条表决5.1专业事务(非重大事务)对于股东负责的专业事务,公司实行“专业负责制”原则,由负责股东陈述提出意见和方案,如其余股东无反对意见的,则由负责的股东执行;如其余股东均不同意,公司CEO仍不投反对票的,负责股东可继续执行方案,但CEO应就负责股东提出的方案执行后果承担连带责任。5.2公司重大事项对于公司重大事项,全体股东如无法达成一致意见,在不损害公司利益的原则下,由占公司三分之二以上表决权的创始股东一致同意后做出决议。第六条财务及盈亏承担6.1财务管理公司应当按照有关法律、法规和公司章程规定,规范财务和会计制度,特别是资金收支均需经公司账户,并由公司财务人员处理,任一股东不得擅自动用公司资金。6.2盈余分配公司盈余分配,依公司章程约定。6.3亏损承担公司以其全部财产对公司债务承担责任,全体股东以各自认缴的出资额为限,对公司债务承担有限责任。第七条股权成熟及回购7.1全体股东同意各自所持有的公司股权自本协议签署之日起分3年按月成熟,每月成熟1/36,满3年成熟100%。7.2未成熟的股权,仍享有股东的分红权、表决权及其他相关股东权利,但不能进行任何形式的股权处分行为。7.3任一股东如发生以下情况之一的,应以壹元的价格(如法律就转让的最低价格另有强制性规定的,从其规定),将其未成熟的股权依其余股东各自持股比例转让给其余股东:7.3.1主动从公司离职的;7.3.2因自身原因不能履行职务的;7.3.3因故意或重大过失而被解职;7.3.4违反本协议约定的竞业禁止义务;7.4任一股东的股权在未成熟前,发生因婚姻关系解除而导致股权分割,或股权继承,参照上述第7.3款执行。7.5回购如发生上述第7.3款任一约定情形的,其余股东有权要求发生该等情形的股东,以最近一轮新的融资的估值的%的价格(如未融资的,则按已成熟股权对应的注册资本金的倍进行转让),将已成熟的股权按其余股东各自股权比例进行转让。其余全部或部分股东决定行使本条款权利的,发生该等情形的股...

1、当您付费下载文档后,您只拥有了使用权限,并不意味着购买了版权,文档只能用于自身使用,不得用于其他商业用途(如 [转卖]进行直接盈利或[编辑后售卖]进行间接盈利)。
2、本站所有内容均由合作方或网友上传,本站不对文档的完整性、权威性及其观点立场正确性做任何保证或承诺!文档内容仅供研究参考,付费前请自行鉴别。
3、如文档内容存在违规,或者侵犯商业秘密、侵犯著作权等,请点击“违规举报”。

碎片内容

创业股东协议书模板

确认删除?
VIP
微信客服
  • 扫码咨询
会员Q群
  • 会员专属群点击这里加入QQ群
客服邮箱
回到顶部