电脑桌面
添加小米粒文库到电脑桌面
安装后可以在桌面快捷访问

房地产公司工程管理部关键绩效考核指标VIP免费

房地产公司工程管理部关键绩效考核指标_第1页
1/7
房地产公司工程管理部关键绩效考核指标_第2页
2/7
房地产公司工程管理部关键绩效考核指标_第3页
3/7
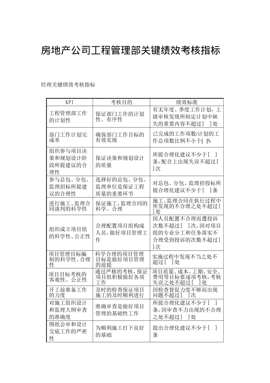
房地产公司工程管理部关键绩效考核指标经理关键绩效考核指标KPI考核目的绩效标准工程管理部工作的计划性保证部门工作的计划性、有序性有无年度、季度工作计划,上级审核发现所制定计划中缺失的重要内容不超过[]处部门工作计划完成率确保部门工作目标的有效实现已完成的工作项数/计划的工作总项数比例不小于[]%组织参与项目决策和规划设计阶段所提建议的合理性保证决策和规划设计的质量所提合理化建议不少于[]条,配合上出现失误不超过[]次参与总包、分包、监理招标所提建议的合理性选择好的总包、分包、监理单位是保证工程质量的重要环节对总包、分包、监理招投标所提合理化建议不少于[]条进行施工、监理合同谈判的科学性保证施工、监理合同的科学、合理施工、监理合同在执行过程中所发现的不合理之处不超过[]处组织成立项目组的科学性、公正性合理配置项目组构成人员,做好项目管理工作因人员配置不合理而遭投诉次数不超过[]次,因对项目组的专业分工和任务落实不合理受到投诉的次数不超过[]次项目管理目标编制的科学性、合理性科学合理的项目管理目标是做好项目管理的前提实施过程中发现不当之处不超过[]处项目目标考核的客观性、公正性通过严格的考核,保证项目组积极做好各项工作项目质量、成本、工期、安全、费用等目标要逐项考核,考核失误之处不超过[]处开工前准备工作的力度及时的检查保证项目施工的及时顺利进行因检查督促力度不够而出现问题不超过[]次对施工组织设计和监理大纲审查的准确度准确审查是做好项目管理的基础性工作所提合理化建议不少于[]条,因审查不力出现的不合理之处不超过[]处图纸会审和设计交底工作的严密性为顺利施工打下良好的基础提出合理化建议不少于[]条协调内外部关系的力度为项目施工创造条件因提内外部关系协调不好而对工程开展制造的延误不超过[]次项目进展情况公布的及时性准确公布项目进展情况,让各部门及时了解进度未能及时公布的次数不超过[]次,公布有误不超过[]次对项目进度质量进行巡查的及时性保证项目按计划进行,达到标准未能及时发现的问题不超过[]处质量事故和突发事件处理的及时性及时解决问题,保证项目及时安全地进行未能及时处理的次数不超过[]次,处理不当不超过[]次组织项目检查验收工作的力度准确确定工程的施工质量,是否达到预期目标验收时没能及时发现的问题不超过[]处,或为[否决性指标]对各合同单位合同履行的监督力度保证各合同单位完成合同目标因监督不力而使合同单位的差错不超过[]处协调市政设计和施工的力度保证施工的顺利开展市政设计与施工中出现的工作失误不超过[]次项目建设总结的全面性保证项目管理模式的完善和提高项目建设总结所提交报告质量评分不低于[]分对部门内其他成员的管理力度提高经理的管理水平,保证部门工作的有效性部门内成员工作目标的完成率不低于[]%,出错率不高于[]%专业工程师关键绩效考核指标KPI考核目的绩效标准进行工程管理方面的政策法规和专业技术动向信息收集的完备性、经常性可以不断提高工程管理部的专业技术水平,掌握最新信息,更好地做好工程管理工作对于新出台的政策法规,知晓时间不得迟于[]天,技术信息收集每月不得少于[]条对项目规划设计方案建议的合理性、实用性保证最佳规划设计方案的顺利完成在项目规划设计方案的制定过程中所提合理化建议不少于[]条对专业技术方案审核和变更洽商所提建议的合理性提高项目施工的质量所提合理化建议不少于[]条对项目进度质量进行巡查的及时性保证项目按计划进行,达到标准未能及时发现的问题不超过[]处审核确定各专业单位工程量的准确性保证项目的准确正确结算对工程量的确定的准确度不低于[]%配合市政设计与施工管理工作的力度保证项目的顺利施工市政设计和施工配合要及时,延误不超过[]天,所未能及时帮助解决的问题不超过[]次对项目施工图所提建议的科学性加强对施工图制作的建议,保证其科学、实用在施工图的制定过程中所提合理化建议不少于[]条图纸会审和设计交底工作的严密性为顺利施工打下良好的基础提出合理化建议不少于[]条项目技术资料抽查的经常性和时效性对项目技术资料进行经常性抽查,保证其质量抽查活动不少于[]次...

1、当您付费下载文档后,您只拥有了使用权限,并不意味着购买了版权,文档只能用于自身使用,不得用于其他商业用途(如 [转卖]进行直接盈利或[编辑后售卖]进行间接盈利)。
2、本站所有内容均由合作方或网友上传,本站不对文档的完整性、权威性及其观点立场正确性做任何保证或承诺!文档内容仅供研究参考,付费前请自行鉴别。
3、如文档内容存在违规,或者侵犯商业秘密、侵犯著作权等,请点击“违规举报”。

碎片内容

房地产公司工程管理部关键绩效考核指标

确认删除?
VIP
微信客服
  • 扫码咨询
会员Q群
  • 会员专属群点击这里加入QQ群
客服邮箱
回到顶部