电脑桌面
添加小米粒文库到电脑桌面
安装后可以在桌面快捷访问

九年级数学(二次函数)复习试卷VIP免费

九年级数学(二次函数)复习试卷_第1页
1/10
九年级数学(二次函数)复习试卷_第2页
2/10
九年级数学(二次函数)复习试卷_第3页
3/10
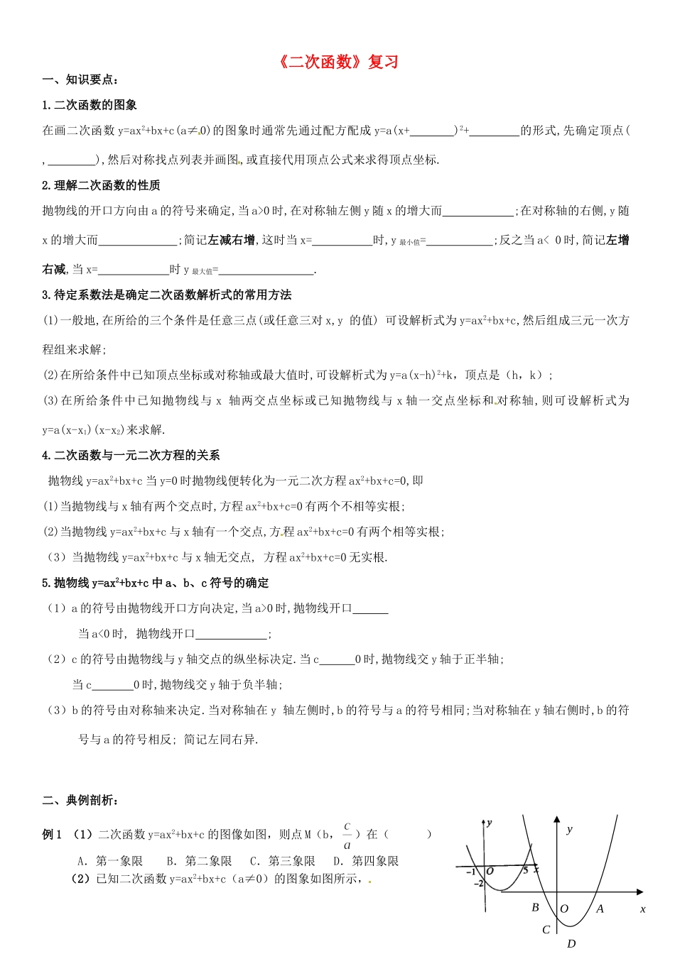
《二次函数》复习一、知识要点:1.二次函数的图象在画二次函数y=ax2+bx+c(a≠0)的图象时通常先通过配方配成y=a(x+)2+的形式,先确定顶点(,),然后对称找点列表并画图,或直接代用顶点公式来求得顶点坐标.2.理解二次函数的性质抛物线的开口方向由a的符号来确定,当a>0时,在对称轴左侧y随x的增大而;在对称轴的右侧,y随x的增大而;简记左减右增,这时当x=时,y最小值=;反之当a<0时,简记左增右减,当x=时y最大值=.3.待定系数法是确定二次函数解析式的常用方法(1)一般地,在所给的三个条件是任意三点(或任意三对x,y的值)可设解析式为y=ax2+bx+c,然后组成三元一次方程组来求解;(2)在所给条件中已知顶点坐标或对称轴或最大值时,可设解析式为y=a(x-h)2+k,顶点是(h,k);(3)在所给条件中已知抛物线与x轴两交点坐标或已知抛物线与x轴一交点坐标和对称轴,则可设解析式为y=a(x-x1)(x-x2)来求解.4.二次函数与一元二次方程的关系抛物线y=ax2+bx+c当y=0时抛物线便转化为一元二次方程ax2+bx+c=0,即(1)当抛物线与x轴有两个交点时,方程ax2+bx+c=0有两个不相等实根;(2)当抛物线y=ax2+bx+c与x轴有一个交点,方程ax2+bx+c=0有两个相等实根;(3)当抛物线y=ax2+bx+c与x轴无交点,方程ax2+bx+c=0无实根.5.抛物线y=ax2+bx+c中a、b、c符号的确定(1)a的符号由抛物线开口方向决定,当a>0时,抛物线开口当a<0时,抛物线开口;(2)c的符号由抛物线与y轴交点的纵坐标决定.当c0时,抛物线交y轴于正半轴;当c0时,抛物线交y轴于负半轴;(3)b的符号由对称轴来决定.当对称轴在y轴左侧时,b的符号与a的符号相同;当对称轴在y轴右侧时,b的符号与a的符号相反;简记左同右异.二、典例剖析:例1(1)二次函数y=ax2+bx+c的图像如图,则点M(b,)在()A.第一象限B.第二象限C.第三象限D.第四象限(2)已知二次函数y=ax2+bx+c(a≠0)的图象如图所示,OxyABCD则下列结论:①a、b同号;②当x=1和x=3时,函数值相等;③4a+b=0;④当y=-2时,x的值只能取0.其中正确的个数是()A.1个B.2个C.3个D.4个例2(1)若二次函数y=(m+1)x2+m2–2m–3的图象经过原点,则m的值必为()A.–1和3B.–1C.3D.无法确定(2)已知抛物线9)2(2xaxy的顶点在坐标轴上,求a的值.例3如图,已知抛物线baxaxy22(0a)与x轴的一个交点为(10)B,,与y轴的负半轴交于点C,顶点为D.(1)直接写出抛物线的对称轴,及抛物线与x轴的另一个交点A的坐标;四、随堂练习:1.已知函数42)1(22mxxmy.当m时,函数的图象是直线;当m时,函数的图象是抛物线;当m时,函数的图象是开口向上且经过原点的抛物线.2.对于y=ax2(a≠0)的图象,下列叙述正确的是()A.a越大开口越大,a越小开口越小B.a越大开口越小,a越小开口越大C.|a|越大开口越小,|a|越小开口越大D.|a|越大开口越大,|a|越小开口越小3.抛物线22121xxy可由抛物线221xy向平移个单位,再向平移个单位而得到.4.若抛物线y=(m-1)x2+2mx+2m-1的图象的最低点的纵坐标为零,则m=_______.5.已知二次函数bxay2)1(有最小值–1,则a与b之间的大小关系是()A.a<bB.a=bC.a>bD.不能确定6.已知方程05322xx的两根是25,-1,则二次函数5322xxy与x轴的两个交点间的距离为.7.抛物线过点A(2,0)、B(6,0)、C(1,3),平行于x轴的直线CD交抛物线于点C、D,以AB为直径的圆交直线CD于点E、F,则CE+FD的值是()A.2B.4C.5D.68.如图,已知⊙P的半径为2,圆心P在抛物线运动,当⊙P与坐标轴相切时,圆心P的坐标为yCEFDABOx9.函数132xaxaxy的图象与x轴有且只有一个交点,求a的值及交点坐标.10.(1)将抛物线y1=2x2向右平移2个单位,得到抛物线y2的图象,则y2=;(2)如图,P是抛物线y2对称轴上的一个动点,直线x=t平行于y轴,分别与直线y=x、抛物线y2交于点A、B.若△ABP是以点A或点B为直角顶点的等腰直角三角形,求满足条件的t的值。九年级数学复习十五——二次函数应用一、中考要求:会构建二次函数模型解决一类与函数有关的应用性问题,应用数形结合思想来解决有关的综合性问题二、知识要点:二次函数应用三、典例剖析:例1.如图①,梯形ABCD中,∠C=90°...

1、当您付费下载文档后,您只拥有了使用权限,并不意味着购买了版权,文档只能用于自身使用,不得用于其他商业用途(如 [转卖]进行直接盈利或[编辑后售卖]进行间接盈利)。
2、本站所有内容均由合作方或网友上传,本站不对文档的完整性、权威性及其观点立场正确性做任何保证或承诺!文档内容仅供研究参考,付费前请自行鉴别。
3、如文档内容存在违规,或者侵犯商业秘密、侵犯著作权等,请点击“违规举报”。

碎片内容

九年级数学(二次函数)复习试卷

确认删除?
VIP
微信客服
  • 扫码咨询
会员Q群
  • 会员专属群点击这里加入QQ群
客服邮箱
回到顶部