电脑桌面
添加小米粒文库到电脑桌面
安装后可以在桌面快捷访问

委托代建合同样本VIP免费

委托代建合同样本_第1页
1/7
委托代建合同样本_第2页
2/7
委托代建合同样本_第3页
3/7
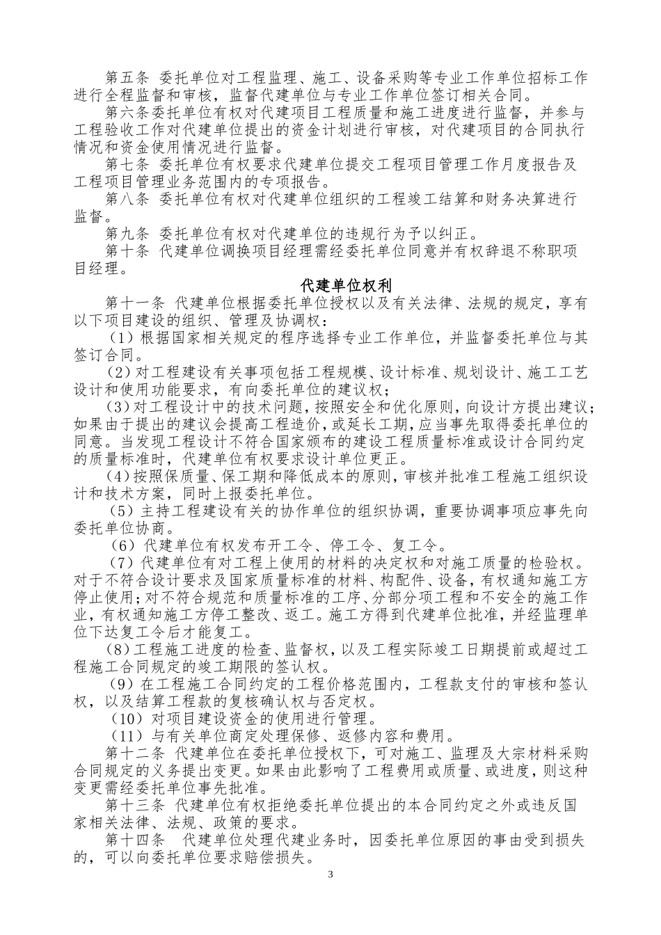
委托代建合同第一部分建设项目委托代建合同项目委托单位(以下简称甲方):项目代建单位(以下简称乙方):依照《中华人民共和国合同法》、《中华人民共和国建筑法》和有关建设项目管理办法,经委托单位研究,同意将职工集资房小区建设项目委托给代建单位实施代建及管理,按照平等、自愿和诚实信用的原则,就代建管理事项协商一致,订立本合同。一、项目概况:工程名称:工程地点:代建范围:建设项目的拆迁前期规划工程建设包括:全剪力墙或砖混结构住宅楼栋。地层,建筑面积平方米,小区配套设施及。投资总额:暂定万元(建设费用包括1、前期费用:航测图、规划设计费、红兰线、图纸设计费、地质勘察费、土地管理费、审图费、消防、人防、拆迁、办理施工许可证费、房屋测绘费、招投标代理费、监理费、燃气;2、工程施工:室内给水、排水、采暖、配电;3、自来水、室外排水、小区绿化、道路、管网等)。代建工作内容:前期工作代理和建设实施代建(项目立项、工程勘察等各项手续办理,施工图设计、施工、监理、工程规划许可证、施工许可证、环保、消防、园林绿化、市政等手续办理,主持工程招投标、工程合同的洽谈与签订、施工过程中的质量、安全、进度、资金管理、工程中间验收、竣工验收、土地证、产权证办理等。工程建设发包与管理)。二、工程代建管理期限工程代建管理期限:自协议签订之日起,项目总建设工期为365个日历天。三、代建控制目标1、质量标准:合格2、费用控制:主楼本体元/平方米;3、工期目标:自年月日开工,至年月日竣工四、代建费支付金额及时间1、住宅楼代建费用暂按投资总额万元计提。2、合同签订后15日内支付30%,主体封顶并经验收合格后支付40%,工程交付使用后15日内支付25%,预留5%一年后支付。五、合同组成的文件组成本合同的文件包括:1、双方认可的有关工程的变更、洽商等书面文件或协议修正文件。2、委托代建合同书及补充合同3、本合同专用条款4、本合同通用条款5、描述代建项目的技术性文件16、标准、规范及有关技术文件构成本合同的文件若存在歧义或不一致时,则按上述排列次序进行解释。六、本协议书中的有关词语含义与本合同第二部分《通用合同条款》中分别赋予它们的定义相同。七、代建单位向委托单位承诺,按本合同的规定承担本合同专用条款中议定范围内的工程委托代建工作。八、委托单位向代建单位承诺,按本合同专用条款中议定的期限、方式和币种,向代建单位支付代建管理费。九、本合同壹式肆份,双方各执贰份;自双方签字盖章后生效。十、争议的解决在合同执行过程中引起的争议,应当协商解决,如未能达成一致,可提交主管部门协调,协凋后争议仍未解决时,提交乌鲁木齐仲裁委员会仲裁或向法院起诉。第二部分通用合同条款词语定义、适用范围和法规第一条下列词语除专用合同条款另有约定外,应具有本条所赋予的定义:(1)“工程”是指委托单位委托实施建设工程项目管理的工程。(2)“委托单位”是指承担投资责任并委托工程项目管理工作的一方。(3)“代建单位”是指承担建设工程项目管理业务及其责任的一方。(4)“项目管理机构”是指代建单位派驻本工程现场实施工程项目管理业务的组织。(5)“项目经理”是指经委托单位同意,代建单位派到项目管理机构全面履行本合同的全权负责人。(6)“工程项目管理的正常工作”是指双方在专用条件中约定,委托单位委托的工作范围和内容。(7)“工程项目管理的附加工作”是指:①委托单位委托项目管理以外,通过双方书面协议另外增加的工作内容;②由于委托单位原因,使项目管理工作受到妨碍或延误,因增加工作量或持续时间而增加的工作。(8)“工程项目管理的额外工作”是指正常工作和附加工作以外或由于委托单位原因而暂停或终止代建业务,其善后工作及恢复代建业务的工作。(9)“专业工作单位”是指由代建单位通过招标等方式选择承担本项目拆迁、勘察、设计、施工、监理、材料和设备供应及安装等工作,具备相应资质的单位。(10)“日”是指任何一个零时至第二天零时的时间段。(11)“月”是指根据公历从一个月份中任何一天开始到下一个月相应日期的前一天的时间段。第二条建设工程委托代...

1、当您付费下载文档后,您只拥有了使用权限,并不意味着购买了版权,文档只能用于自身使用,不得用于其他商业用途(如 [转卖]进行直接盈利或[编辑后售卖]进行间接盈利)。
2、本站所有内容均由合作方或网友上传,本站不对文档的完整性、权威性及其观点立场正确性做任何保证或承诺!文档内容仅供研究参考,付费前请自行鉴别。
3、如文档内容存在违规,或者侵犯商业秘密、侵犯著作权等,请点击“违规举报”。

碎片内容

委托代建合同样本

确认删除?
VIP
微信客服
  • 扫码咨询
会员Q群
  • 会员专属群点击这里加入QQ群
客服邮箱
回到顶部