电脑桌面
添加小米粒文库到电脑桌面
安装后可以在桌面快捷访问

水泥采购合同VIP免费

水泥采购合同_第1页
1/3
水泥采购合同_第2页
2/3
水泥采购合同_第3页
3/3
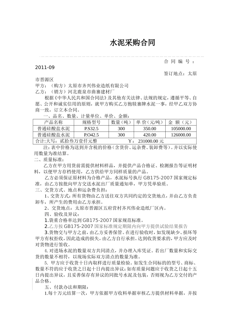
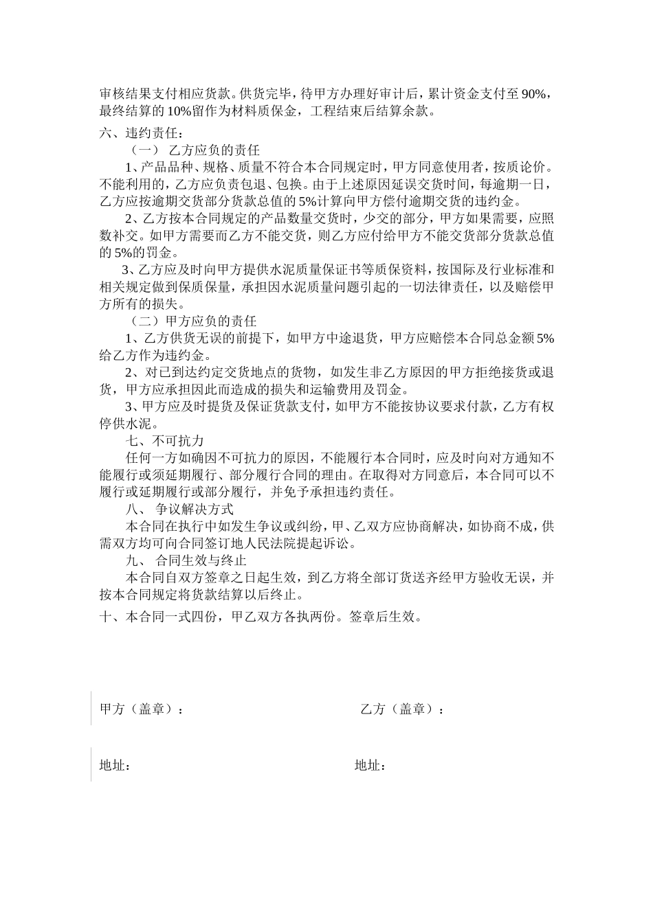
水泥采购合同合同编号:2011-09签订地点:太原市晋源区甲方:(购方)太原市齐兴伟业造纸有限公司乙方:(销方)河北鹿泉市曲寨建材厂根据《中华人民共和国合同法》及其他有关法律、法规的规定,遵循平等、自愿、公开和诚实信用的原则,就甲方购买乙方抱犊寨牌水泥一事,经甲乙双方协商一致,订立本合同。一、品名、数量、计量单位、单价、金额:产品名称规格型号数量(吨)单价(元/吨)金额(元)普通硅酸盐水泥P.S32.5300350.00105000.00普通硅酸盐水泥P.O42.5300420.00126000.00合计:大写:贰拾叁万壹仟元整¥:231000.00元注:表中价格为送到并含税的价格(含货价、运杂费、装卸费等)。并以实际使用数量为准结算。二、质量标准:乙方在甲方用货前需提供材料样品,并提供产品合格证、检测报告等证明材料,以便甲方存档使用,乙方供给甲方同样质量的产品。乙方必须保证原材料为合格产品,水泥标号执行GB175-2007国家规定标准,由乙方按批向甲方交送水泥出厂质量通知单,甲方凭单验质。三、交货方式、地点和运杂费负担:1、交货方式:所有货物由乙方送往双方共同约定的交货地点,并由乙方负责卸车,所产生的费用由乙方承担。2、交货地点:太原市晋源区五府营村齐兴伟业造纸厂区内。四、验收及异议:1.袋重合格率达到GB175-2007国家规范标准。2.乙方按GB175-2007国家标准规定期限内向甲方提供试验结果报告3.货物交与甲方之前,由乙方妥善保管。在进行验收时,如发现缺少、损坏等甲方有权拒收,因此造成的损失,由乙方自行承担。达到收货要求的,甲方应及时对货物进行签收。4.对进场水泥的数量双方共同清点,并办理入库凭证。若出厂数量和实际交货的数量不相符,以现场实际双方清点的数量为准。5.甲方应于收货十日内取样进行质量检验。如发生合同标的的型号、商标、数量不符的应于收货之日起十日内提出异议;如有质量问题应于收货之日起十五日内提出异议,且妥善保存有异议的同批号水泥及包装,否则视为乙方交付的产品合格。五、付款办法和期限:1.每十万元结算一次,甲方依据甲方收料单据审核乙方提供材料单据,并按审核结果支付相应货款。供货完毕,待甲方办理好审计后,累计资金支付至90%,最终结算的10%留作为材料质保金,工程结束后结算余款。六、违约责任:(一)乙方应负的责任1、产品品种、规格、质量不符合本合同规定时,甲方同意使用者,按质论价。不能利用的,乙方应负责包退、包换。由于上述原因延误交货时间,每逾期一日,乙方应按逾期交货部分货款总值的5%计算向甲方偿付逾期交货的违约金。2、乙方按本合同规定的产品数量交货时,少交的部分,甲方如果需要,应照数补交。如甲方需要而乙方不能交货,则乙方应付给甲方不能交货部分货款总值的5%的罚金。3、乙方应及时向甲方提供水泥质量保证书等质保资料,按国际及行业标准和相关规定做到保质保量,承担因水泥质量问题引起的一切法律责任,以及赔偿甲方所有的损失。(二)甲方应负的责任1、乙方供货无误的前提下,如甲方中途退货,甲方应赔偿本合同总金额5%给乙方作为违约金。2、对已到达约定交货地点的货物,如发生非乙方原因的甲方拒绝接货或退货,甲方应承担因此而造成的损失和运输费用及罚金。3、甲方应及时提货及保证货款支付,如甲方不能按协议要求付款,乙方有权停供水泥。七、不可抗力任何一方如确因不可抗力的原因,不能履行本合同时,应及时向对方通知不能履行或须延期履行、部分履行合同的理由。在取得对方同意后,本合同可以不履行或延期履行或部分履行,并免予承担违约责任。八、争议解决方式本合同在执行中如发生争议或纠纷,甲、乙双方应协商解决,如协商不成,供需双方均可向合同签订地人民法院提起诉讼。九、合同生效与终止本合同自双方签章之日起生效,到乙方将全部订货送齐经甲方验收无误,并按本合同规定将货款结算以后终止。十、本合同一式四份,甲乙双方各执两份。签章后生效。甲方(盖章):乙方(盖章):地址:地址:代表人(签字):代表人(签字):经办人(签字):经办人(签字):二零一一年八月十日

1、当您付费下载文档后,您只拥有了使用权限,并不意味着购买了版权,文档只能用于自身使用,不得用于其他商业用途(如 [转卖]进行直接盈利或[编辑后售卖]进行间接盈利)。
2、本站所有内容均由合作方或网友上传,本站不对文档的完整性、权威性及其观点立场正确性做任何保证或承诺!文档内容仅供研究参考,付费前请自行鉴别。
3、如文档内容存在违规,或者侵犯商业秘密、侵犯著作权等,请点击“违规举报”。

碎片内容

水泥采购合同

确认删除?
VIP
微信客服
  • 扫码咨询
会员Q群
  • 会员专属群点击这里加入QQ群
客服邮箱
回到顶部