电脑桌面
添加小米粒文库到电脑桌面
安装后可以在桌面快捷访问

成功影视公司劳务合同VIP免费

成功影视公司劳务合同_第1页
1/5
成功影视公司劳务合同_第2页
2/5
成功影视公司劳务合同_第3页
3/5
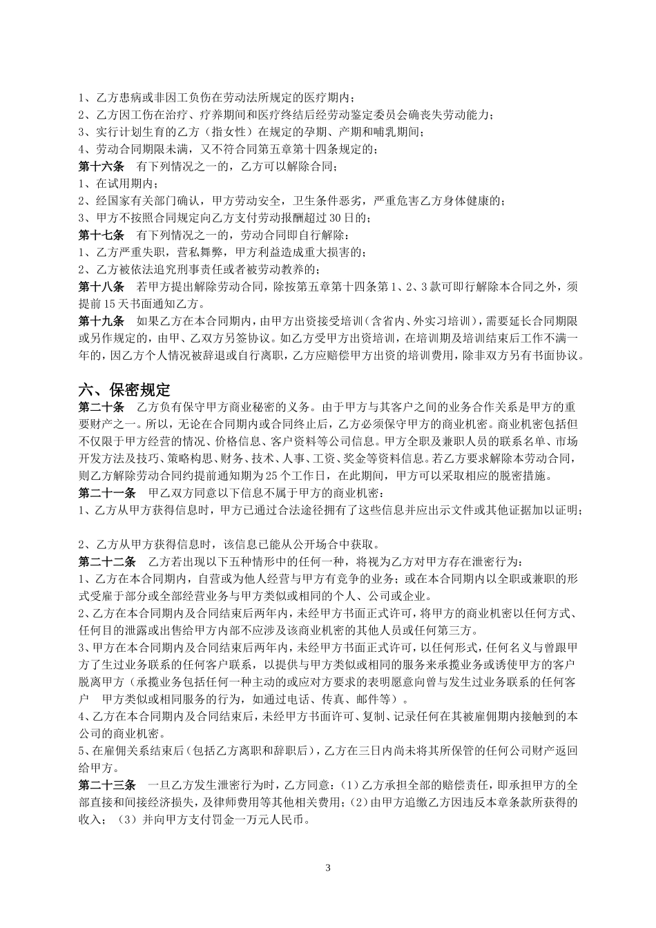
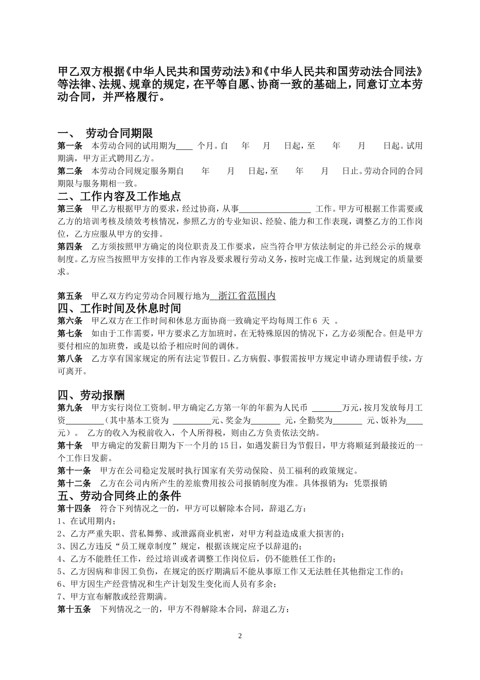
编号劳动合同书甲方(用人单位)名称:东阳市成功影视有限公司地址:浙江省东阳市横店镇大智街52号501室法定代表人(委托代理人):张华丽联系电话:18767991982乙方(劳动者)姓名:性别:家庭住址:现居住地:身份证号:联系电话:1甲乙双方根据《中华人民共和国劳动法》和《中华人民共和国劳动法合同法》等法律、法规、规章的规定,在平等自愿、协商一致的基础上,同意订立本劳动合同,并严格履行。一、劳动合同期限第一条本劳动合同的试用期为个月。自年月日起,至年月日起。试用期满,甲方正式聘用乙方。第二条本劳动合同规定服务期自年月日起,至年月日止。劳动合同的合同期限与服务期相一致。二、工作内容及工作地点第三条甲乙方根据甲方的要求,经过协商,从事工作。甲方可根据工作需要或乙方的培训考核及绩效考核情况,参照乙方的专业知识、经验、能力和工作表现,调整乙方的工作岗位,乙方应服从甲方的安排。第四条乙方须按照甲方确定的岗位职责及工作要求,应当符合甲方依法制定的并已经公示的规章制度。乙方应当按照甲方安排的工作内容及要求履行劳动义务,按时完成工作量,达到规定的质量要求。第五条甲乙双方约定劳动合同履行地为浙江省范围内四、工作时间及休息时间第六条甲乙双方在工作时间和休息方面协商一致确定平均每周工作6天。第七条如由于工作需要,甲方要求乙方加班时,在无特殊原因的情况下,乙方必须配合。但是甲方要付相应的加班费,或是以给予相应时间的调休。第八条乙方享有国家规定的所有法定节假日。乙方病假、事假需按甲方规定申请办理请假手续,方可离开。四、劳动报酬第九条甲方实行岗位工资制。甲方确定乙方第一年的年薪为人民币万元,按月发放每月工资(其中基本工资为元、奖金为元,全勤奖为元、饭补为元)。乙方的收入为税前收入,个人所得税,则由乙方负责依法交纳。第十条甲方确定的发薪日期为下一个月的15日,如遇发薪日为节假日,甲方将顺延到最接近的一个工作日发薪。第十一条甲方在公司稳定发展时执行国家有关劳动保险、员工福利的政策规定。第十二条乙方在公司内所产生的差旅费用按公司报销制度为准。具体报销为:凭票报销五、劳动合同终止的条件第十四条符合下列情况之一的,甲方可以解除本合同,辞退乙方:1、在试用期内;2、乙方严重失职、营私舞弊、或泄露商业机密,对甲方利益造成重大损害的;3、因乙方违反“员工规章制度”规定,根据该规定应予以辞退的;4、乙方不能胜任工作,经过培训或者调整工作岗位后,仍不能胜任工作的;5、乙方因病和非因工负伤,在规定的医疗期满后不能从事原工作又无法胜任其他指定工作的;6、甲方因生产经营情况和生产计划发生变化而人员有多余;7、甲方宣布解散或经营期满。第十五条下列情况之一的,甲方不得解除本合同,辞退乙方:21、乙方患病或非因工负伤在劳动法所规定的医疗期内;2、乙方因工伤在治疗、疗养期间和医疗终结后经劳动鉴定委员会确丧失劳动能力;3、实行计划生育的乙方(指女性)在规定的孕期、产期和哺乳期间;4、劳动合同期限未满,又不符合同第五章第十四条规定的;第十六条有下列情况之一的,乙方可以解除合同;1、在试用期内;2、经国家有关部门确认,甲方劳动安全,卫生条件恶劣,严重危害乙方身体健康的;3、甲方不按照合同规定向乙方支付劳动报酬超过30日的;第十七条有下列情况之一的,劳动合同即自行解除:1、乙方严重失职,营私舞弊,甲方利益造成重大损害的;2、乙方被依法追究刑事责任或者被劳动教养的;第十八条若甲方提出解除劳动合同,除按第五章第十四条第1、2、3款可即行解除本合同之外,须提前15天书面通知乙方。第十九条如果乙方在本合同期内,由甲方出资接受培训(含省内、外实习培训),需要延长合同期限或另作规定的,由甲、乙双方另签协议。如乙方受甲方出资培训,在培训期及培训结束后工作不满一年的,因乙方个人情况被辞退或自行离职,乙方应赔偿甲方出资的培训费用,除非双方另有书面协议。六、保密规定第二十条乙方负有保守甲方商业秘密的义务。由于甲方与其客户之间的业务合作关系是甲方的重要财产之一。所以,无论在合同期内或合同终止后,乙方必须...

1、当您付费下载文档后,您只拥有了使用权限,并不意味着购买了版权,文档只能用于自身使用,不得用于其他商业用途(如 [转卖]进行直接盈利或[编辑后售卖]进行间接盈利)。
2、本站所有内容均由合作方或网友上传,本站不对文档的完整性、权威性及其观点立场正确性做任何保证或承诺!文档内容仅供研究参考,付费前请自行鉴别。
3、如文档内容存在违规,或者侵犯商业秘密、侵犯著作权等,请点击“违规举报”。

碎片内容

成功影视公司劳务合同

确认删除?
VIP
微信客服
  • 扫码咨询
会员Q群
  • 会员专属群点击这里加入QQ群
客服邮箱
回到顶部