电脑桌面
添加小米粒文库到电脑桌面
安装后可以在桌面快捷访问

公共基础知识公文常识资料VIP免费

公共基础知识公文常识资料_第1页
1/4
公共基础知识公文常识资料_第2页
2/4
公共基础知识公文常识资料_第3页
3/4
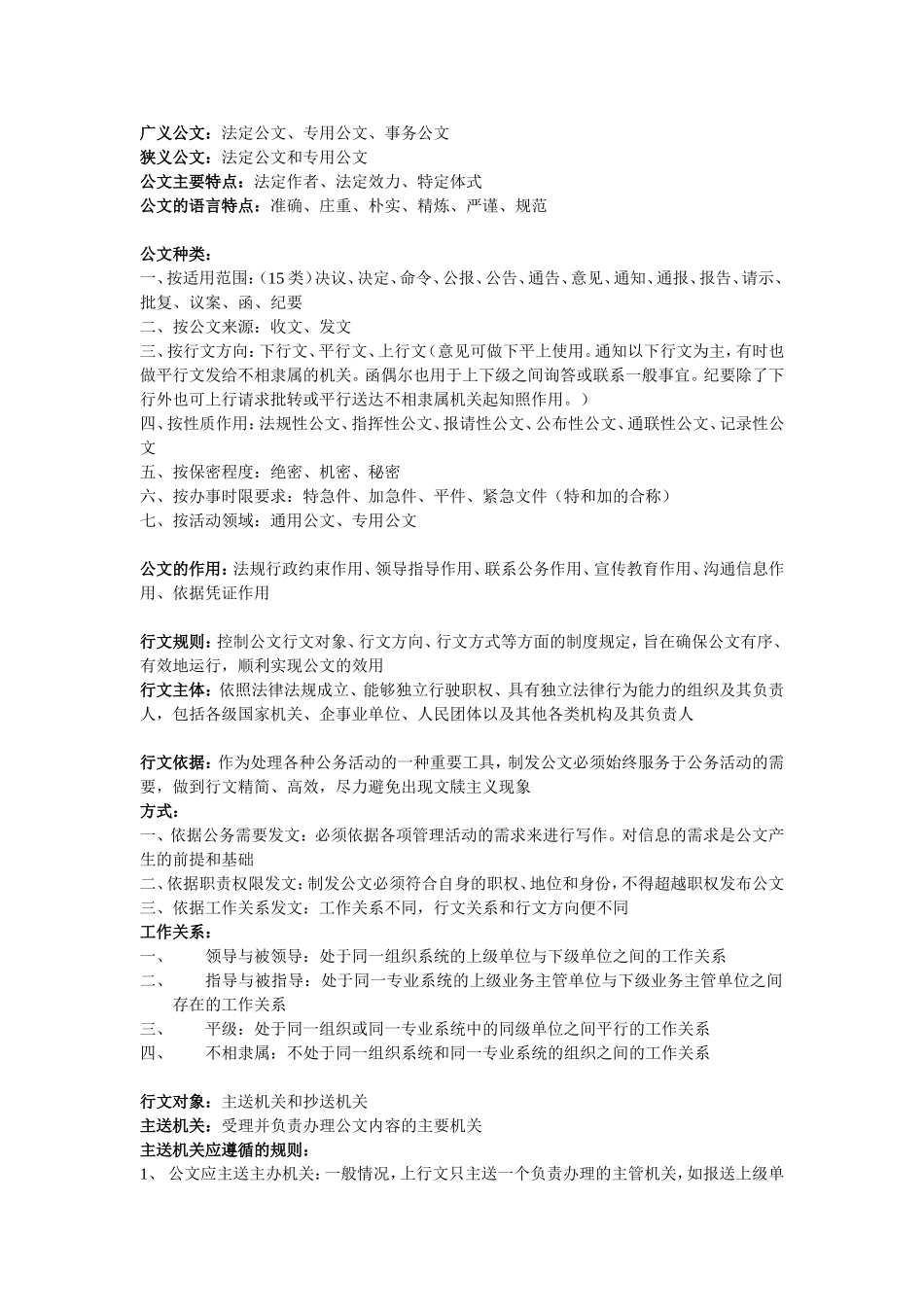
广义公文:法定公文、专用公文、事务公文狭义公文:法定公文和专用公文公文主要特点:法定作者、法定效力、特定体式公文的语言特点:准确、庄重、朴实、精炼、严谨、规范公文种类:一、按适用范围:(15类)决议、决定、命令、公报、公告、通告、意见、通知、通报、报告、请示、批复、议案、函、纪要二、按公文来源:收文、发文三、按行文方向:下行文、平行文、上行文(意见可做下平上使用。通知以下行文为主,有时也做平行文发给不相隶属的机关。函偶尔也用于上下级之间询答或联系一般事宜。纪要除了下行外也可上行请求批转或平行送达不相隶属机关起知照作用。)四、按性质作用:法规性公文、指挥性公文、报请性公文、公布性公文、通联性公文、记录性公文五、按保密程度:绝密、机密、秘密六、按办事时限要求:特急件、加急件、平件、紧急文件(特和加的合称)七、按活动领域:通用公文、专用公文公文的作用:法规行政约束作用、领导指导作用、联系公务作用、宣传教育作用、沟通信息作用、依据凭证作用行文规则:控制公文行文对象、行文方向、行文方式等方面的制度规定,旨在确保公文有序、有效地运行,顺利实现公文的效用行文主体:依照法律法规成立、能够独立行驶职权、具有独立法律行为能力的组织及其负责人,包括各级国家机关、企事业单位、人民团体以及其他各类机构及其负责人行文依据:作为处理各种公务活动的一种重要工具,制发公文必须始终服务于公务活动的需要,做到行文精简、高效,尽力避免出现文牍主义现象方式:一、依据公务需要发文:必须依据各项管理活动的需求来进行写作。对信息的需求是公文产生的前提和基础二、依据职责权限发文:制发公文必须符合自身的职权、地位和身份,不得超越职权发布公文三、依据工作关系发文:工作关系不同,行文关系和行文方向便不同工作关系:一、领导与被领导:处于同一组织系统的上级单位与下级单位之间的工作关系二、指导与被指导:处于同一专业系统的上级业务主管单位与下级业务主管单位之间存在的工作关系三、平级:处于同一组织或同一专业系统中的同级单位之间平行的工作关系四、不相隶属:不处于同一组织系统和同一专业系统的组织之间的工作关系行文对象:主送机关和抄送机关主送机关:受理并负责办理公文内容的主要机关主送机关应遵循的规则:1、公文应主送主办机关:一般情况,上行文只主送一个负责办理的主管机关,如报送上级单位的“请示”“意见”等;下行文可以主送一个或者多个下属机构2、一般不主送单位负责人个人3、上行公文应避免“多头主送”4、党政组织互不主送公文:选择主送机关时,应坚持党政分开行文的原则,避免党政部门之间直接主送报请类、领导类公文抄送机关:只需要了解公文内容或者需要协助办理公文的机关不得作为抄送机关的情况:1、请示上报的同时,不得抄送下级机关2、公文的抄送机关不应再次将公文转抄、转送其他机关3、联合发文时,联合发文的单位不作为抄送机关4、已公开发布的公文,各地区、各部门不得层层抄转发文行文方式:公文传递、运行的方式主要方式:1、逐级行文:按组织结构层次逐级上传下达公文,同一系统的上下级之间行文应以逐级行文为主2、多级行文:将公文同时发送给上几级或下几级机关,甚至直达基层组织与人民群众。传递公文信息迅速,减少逐级转发公文时耗和信息失真,多用于不容许作任何变通和发挥的下行文。3、越级行文:越过自己的直接上一级或直接下一级机关直接向其他上级或下级机关行文。路线短捷、传递迅速的效果,但非具备一定的特殊条件,否则一般不宜采用。(可越级行文的情形:一、情况特殊紧急,逐级上报下达延误时机造成重大损失的;二、经多次请示直接上级,问题长期未得到解决的;三、上级交办并指定越级上报某些事项的;四、检举、控告直接上级的;五、直接上下级之间就某一问题存在异议无法达成一致意见的;六、需直接询问、答复、联系个别专门事项的;七、反应或处理不涉及直接上下层级的职权范围的个别随机偶发事件或问题的。)4、联合行文:处于同等地位的两个或两个以上机关共同发布公文联合行文必须满足两个条件:一、联合行文的组织应是“同级”组织二...

1、当您付费下载文档后,您只拥有了使用权限,并不意味着购买了版权,文档只能用于自身使用,不得用于其他商业用途(如 [转卖]进行直接盈利或[编辑后售卖]进行间接盈利)。
2、本站所有内容均由合作方或网友上传,本站不对文档的完整性、权威性及其观点立场正确性做任何保证或承诺!文档内容仅供研究参考,付费前请自行鉴别。
3、如文档内容存在违规,或者侵犯商业秘密、侵犯著作权等,请点击“违规举报”。

碎片内容

公共基础知识公文常识资料

文章天下+ 关注
实名认证
内容提供者

各种文档应有尽有

相关文档

确认删除?
VIP
微信客服
  • 扫码咨询
会员Q群
  • 会员专属群点击这里加入QQ群
客服邮箱
回到顶部