电脑桌面
添加小米粒文库到电脑桌面
安装后可以在桌面快捷访问

公司税务基础知识VIP免费

公司税务基础知识_第1页
1/3
公司税务基础知识_第2页
2/3
公司税务基础知识_第3页
3/3
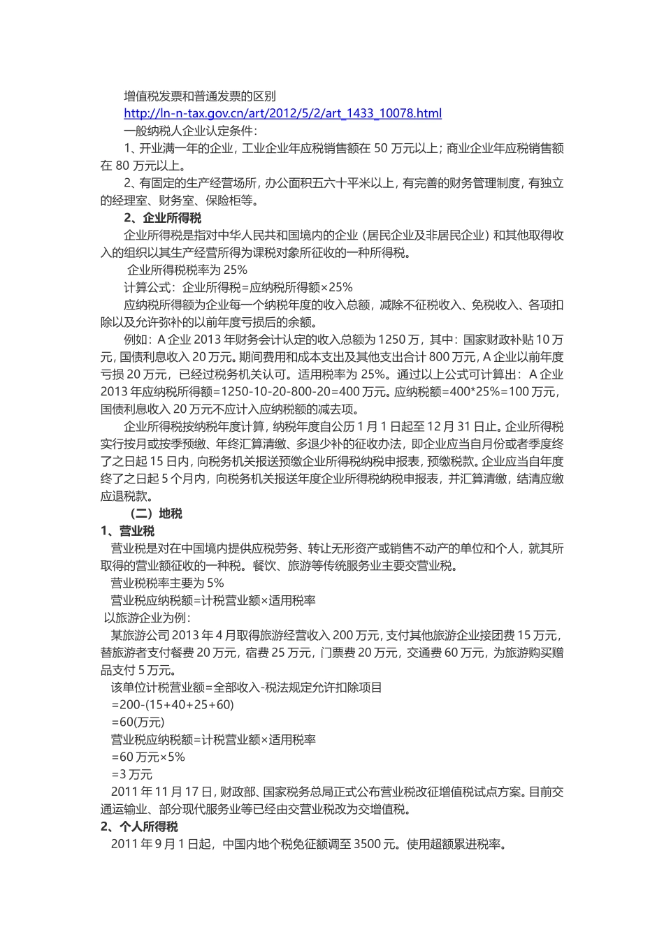
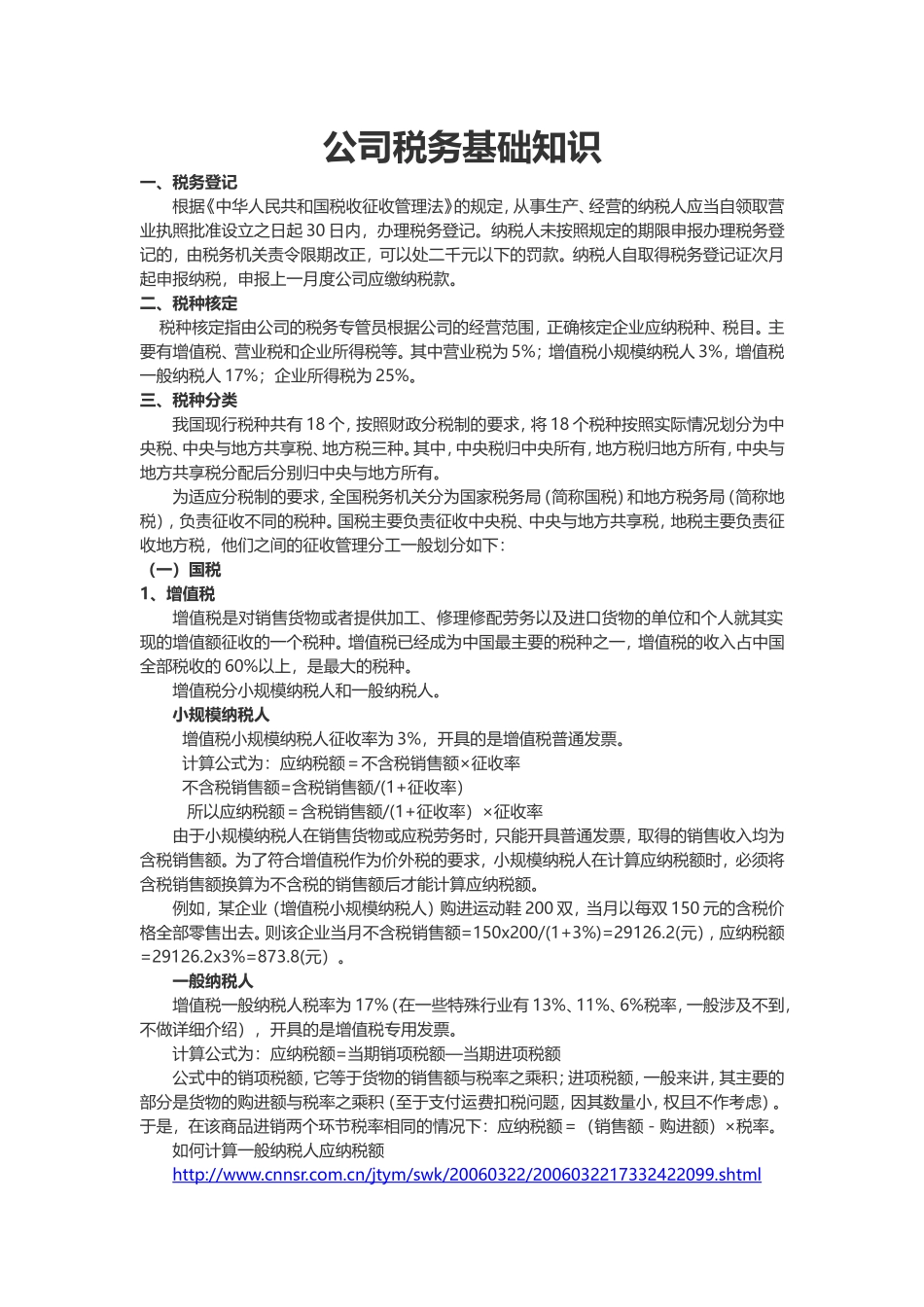
公司税务基础知识一、税务登记根据《中华人民共和国税收征收管理法》的规定,从事生产、经营的纳税人应当自领取营业执照批准设立之日起30日内,办理税务登记。纳税人未按照规定的期限申报办理税务登记的,由税务机关责令限期改正,可以处二千元以下的罚款。纳税人自取得税务登记证次月起申报纳税,申报上一月度公司应缴纳税款。二、税种核定税种核定指由公司的税务专管员根据公司的经营范围,正确核定企业应纳税种、税目。主要有增值税、营业税和企业所得税等。其中营业税为5%;增值税小规模纳税人3%,增值税一般纳税人17%;企业所得税为25%。三、税种分类我国现行税种共有18个,按照财政分税制的要求,将18个税种按照实际情况划分为中央税、中央与地方共享税、地方税三种。其中,中央税归中央所有,地方税归地方所有,中央与地方共享税分配后分别归中央与地方所有。为适应分税制的要求,全国税务机关分为国家税务局(简称国税)和地方税务局(简称地税),负责征收不同的税种。国税主要负责征收中央税、中央与地方共享税,地税主要负责征收地方税,他们之间的征收管理分工一般划分如下:(一)国税1、增值税增值税是对销售货物或者提供加工、修理修配劳务以及进口货物的单位和个人就其实现的增值额征收的一个税种。增值税已经成为中国最主要的税种之一,增值税的收入占中国全部税收的60%以上,是最大的税种。增值税分小规模纳税人和一般纳税人。小规模纳税人增值税小规模纳税人征收率为3%,开具的是增值税普通发票。计算公式为:应纳税额=不含税销售额×征收率不含税销售额=含税销售额/(1+征收率)所以应纳税额=含税销售额/(1+征收率)×征收率由于小规模纳税人在销售货物或应税劳务时,只能开具普通发票,取得的销售收入均为含税销售额。为了符合增值税作为价外税的要求,小规模纳税人在计算应纳税额时,必须将含税销售额换算为不含税的销售额后才能计算应纳税额。例如,某企业(增值税小规模纳税人)购进运动鞋200双,当月以每双150元的含税价格全部零售出去。则该企业当月不含税销售额=150x200/(1+3%)=29126.2(元),应纳税额=29126.2x3%=873.8(元)。一般纳税人增值税一般纳税人税率为17%(在一些特殊行业有13%、11%、6%税率,一般涉及不到,不做详细介绍),开具的是增值税专用发票。计算公式为:应纳税额=当期销项税额—当期进项税额公式中的销项税额,它等于货物的销售额与税率之乘积;进项税额,一般来讲,其主要的部分是货物的购进额与税率之乘积(至于支付运费扣税问题,因其数量小,权且不作考虑)。于是,在该商品进销两个环节税率相同的情况下:应纳税额=(销售额-购进额)×税率。如何计算一般纳税人应纳税额http://www.cnnsr.com.cn/jtym/swk/20060322/2006032217332422099.shtml增值税发票和普通发票的区别http://ln-n-tax.gov.cn/art/2012/5/2/art_1433_10078.html一般纳税人企业认定条件:1、开业满一年的企业,工业企业年应税销售额在50万元以上;商业企业年应税销售额在80万元以上。2、有固定的生产经营场所,办公面积五六十平米以上,有完善的财务管理制度,有独立的经理室、财务室、保险柜等。2、企业所得税企业所得税是指对中华人民共和国境内的企业(居民企业及非居民企业)和其他取得收入的组织以其生产经营所得为课税对象所征收的一种所得税。企业所得税税率为25%计算公式:企业所得税=应纳税所得额×25%应纳税所得额为企业每一个纳税年度的收入总额,减除不征税收入、免税收入、各项扣除以及允许弥补的以前年度亏损后的余额。例如:A企业2013年财务会计认定的收入总额为1250万,其中:国家财政补贴10万元,国债利息收入20万元。期间费用和成本支出及其他支出合计800万元,A企业以前年度亏损20万元,已经过税务机关认可。适用税率为25%。通过以上公式可计算出:A企业2013年应纳税所得额=1250-10-20-800-20=400万元。应纳税额=400*25%=100万元,国债利息收入20万元不应计入应纳税额的减去项。企业所得税按纳税年度计算,纳税年度自公历1月1日起至12月31日止。企业所得税实行按月或按季预缴、年终汇算清缴、多退少补的征收办法,即企业应当自月份或者...

1、当您付费下载文档后,您只拥有了使用权限,并不意味着购买了版权,文档只能用于自身使用,不得用于其他商业用途(如 [转卖]进行直接盈利或[编辑后售卖]进行间接盈利)。
2、本站所有内容均由合作方或网友上传,本站不对文档的完整性、权威性及其观点立场正确性做任何保证或承诺!文档内容仅供研究参考,付费前请自行鉴别。
3、如文档内容存在违规,或者侵犯商业秘密、侵犯著作权等,请点击“违规举报”。

碎片内容

公司税务基础知识

文章天下+ 关注
实名认证
内容提供者

各种文档应有尽有

确认删除?
VIP
微信客服
  • 扫码咨询
会员Q群
  • 会员专属群点击这里加入QQ群
客服邮箱
回到顶部