电脑桌面
添加小米粒文库到电脑桌面
安装后可以在桌面快捷访问

(湖北版)高三历史上学期第一次月考试题-人教版高三全册历史试题VIP免费

(湖北版)高三历史上学期第一次月考试题-人教版高三全册历史试题_第1页
1/10
(湖北版)高三历史上学期第一次月考试题-人教版高三全册历史试题_第2页
2/10
(湖北版)高三历史上学期第一次月考试题-人教版高三全册历史试题_第3页
3/10
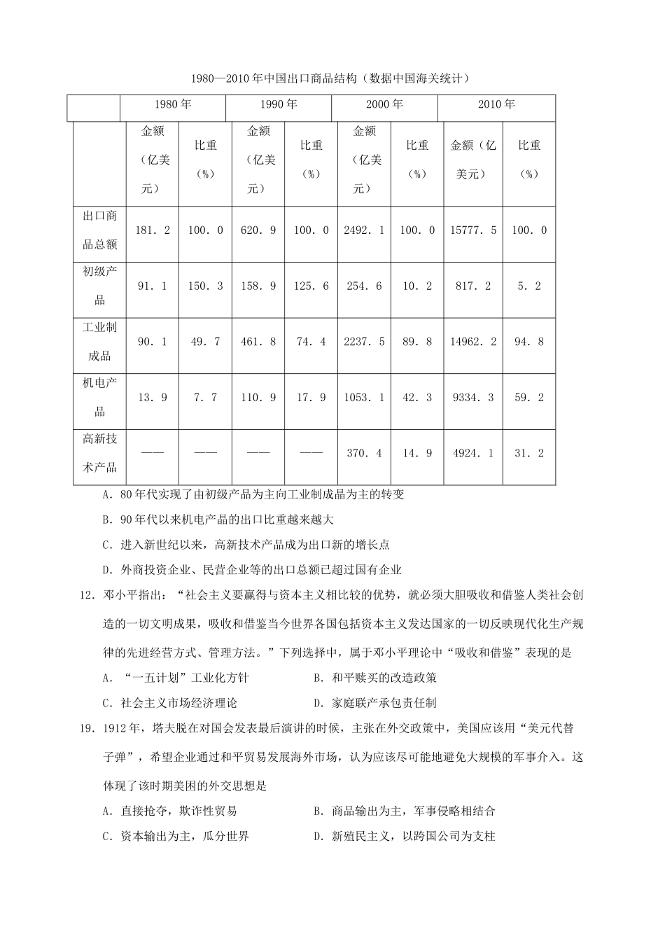
第一次月考历史试题【湖北版】注意事项:1.本试卷分第I卷(选择题)和第Ⅱ卷(非选择题)两部分。满分100分。考试用时90分钟。2.答卷前,考生务必将自己的姓名、准考证号填写在试题卷和答题卡上,并将准考证号条形码粘贴在答题卡上的指定位置。3.选择题选出答案后,用2B铅笔把答题卡上对应题目的答案标号涂黑,如需改动,用橡皮擦干净后,再选涂其他答案标号。非选择题用黑色墨水的签字笔或钢笔直接答在答题卡上。答在试题卷上无效。4.考试结束,监考人员将本试题卷和答题卡一并上交。第I卷(选择题,共48分)一、选择题:本题共24小题,每小题2分,共48分。在每小题给出的四个选项中,只有一项符合题目要求的。1.“春秋何贵乎元而言之?元者,始也,言本正也。道,王道也。王者,人之始也。王正,则元气和顺,风雨时,景星见,黄龙下。王不正,则上变天,贼气并见。”材料表达的主要思想是A.君权神授B.格物致知C.心外无物D.天人感应2.有学者认为,从西周到春秋的社会是一个“世袭社会”,而从秦汉至晚清两千多年的社会发展趋势看,最终是走向了一个“选举社会”,但在“选举社会”形成过程中又夹持一个“世袭社会”的回潮。这一“回潮”的历史时期是A.秦汉B.隋唐C.魏晋南北朝D.明清3.唐代坊市制度严格,《唐律疏议》规定,“凡官私斗、秤、度尺,每年八月诣寺校印署,无或差谬,然后听用之。”这说明唐代A.坊市制度影响社会经济的发展B.法律仅有维护封建统治的作用C.坊市管理有利于商业的发展D.实行较为严格的重农抑商政策4.顾炎武说:“理学之名,自宋人始有之。……今之所谓理学……不取之‘五经’而但资(宋明)之语录。……又曰:‘《论语》,圣人之语录也。’舍圣人之语录,而从事于后儒,此之谓不知本矣。”实际上作者意在表达A.理学悖离“五经”原旨B.孔孟之道为理学之根本C.取儒学之本,舍宋明理学D.用思辨方式来对待理学5.近代史上清政府被迫签订一系列不平等条约,最初清政府总希望找机会更改条约,有时甚至就没打算真心遵守条约;后来清政府却要求“如约者即为应允”、“违约者概行驳斥”,即一是自己守约,二是要求对方也守约。这种变化在一定程度上说明A.清政府对列强条约要求曾全面回绝B.清政府最终由保卫主权转向卖国立场C.清政府的外交逐步与国际社会接轨D.清政府始终利用国际外交规则维护主权6.郭斌铄教授曾这样评价一位中国近代思想家:“先生于中西治术学理,实能究极源委,有以探其异同得失之所在……其翻译西书,志在补偏救弊,有目的、有分寸,与盲从西人,一往不返者大异。”这位思想家是A.魏源B.严复C.康有为D.谭嗣同7.从清末到民国初年不断出现如“实业救国”、“教育救国”、“科学救国”等主张,这些主张A.多是空谈救国或者盲目爱国B.对革命持不赞成态度或认识模糊C.在当时其愿望可以变成现实D.改变了中国半殖民地半封建的性质8.毛泽东在《论联合政府》中说:“我们主张的新民主主义的经济,也是符合于孙先生的原则的。……必须是由国家经营、私人经营和合作社经营三者组成的。而这个国家经营的所谓国家,一定要不是‘少数人所得而私’的国家,一定要是无产阶级领导下而‘为一般平民所共有’的新民主主义的国家。”材料表明新民主主义经济A.实现了孙中山“耕者有其田”的思想B.与新三民主义的经济思想本质一致C.消灭私有制,实现了社会的平等发展D.是国营经济领导下多种成分并存的经济9.新中国成立后,主要贸易伙伴限于苏联和东欧等社会主义国家。1957年我国于广州创办中国出口商品交易会(通称“广交会”),以港澳和东南亚为重点发展对资本主义国家和地区贸易,广交会是中国适应新形势的对外贸易场所。材料反映出A.中国对外贸易形成“一边倒”格局B.中国对外贸易的环境发生重大变化C.中国开始呈现出对外开放的新格局D.中国彻底打破了美国对华经济封锁10.2014年是中法建交50周年,某中学学生对中法建交的历史背景进行讨论。下列选项中分析合理的是A.美国与中国关系的正常化,促使法国改变对中国的态度B.法国戴高乐政府实行独立自主外交,希望摆脱美国控制C.中国经济的飞速发展,使法国不能忽视...

1、当您付费下载文档后,您只拥有了使用权限,并不意味着购买了版权,文档只能用于自身使用,不得用于其他商业用途(如 [转卖]进行直接盈利或[编辑后售卖]进行间接盈利)。
2、本站所有内容均由合作方或网友上传,本站不对文档的完整性、权威性及其观点立场正确性做任何保证或承诺!文档内容仅供研究参考,付费前请自行鉴别。
3、如文档内容存在违规,或者侵犯商业秘密、侵犯著作权等,请点击“违规举报”。

碎片内容

(湖北版)高三历史上学期第一次月考试题-人教版高三全册历史试题

确认删除?
VIP
微信客服
  • 扫码咨询
会员Q群
  • 会员专属群点击这里加入QQ群
客服邮箱
回到顶部