电脑桌面
添加小米粒文库到电脑桌面
安装后可以在桌面快捷访问

山东省德州市高三化学上学期期中试题-人教版高三全册化学试题VIP免费

山东省德州市高三化学上学期期中试题-人教版高三全册化学试题_第1页
1/10
山东省德州市高三化学上学期期中试题-人教版高三全册化学试题_第2页
2/10
山东省德州市高三化学上学期期中试题-人教版高三全册化学试题_第3页
3/10
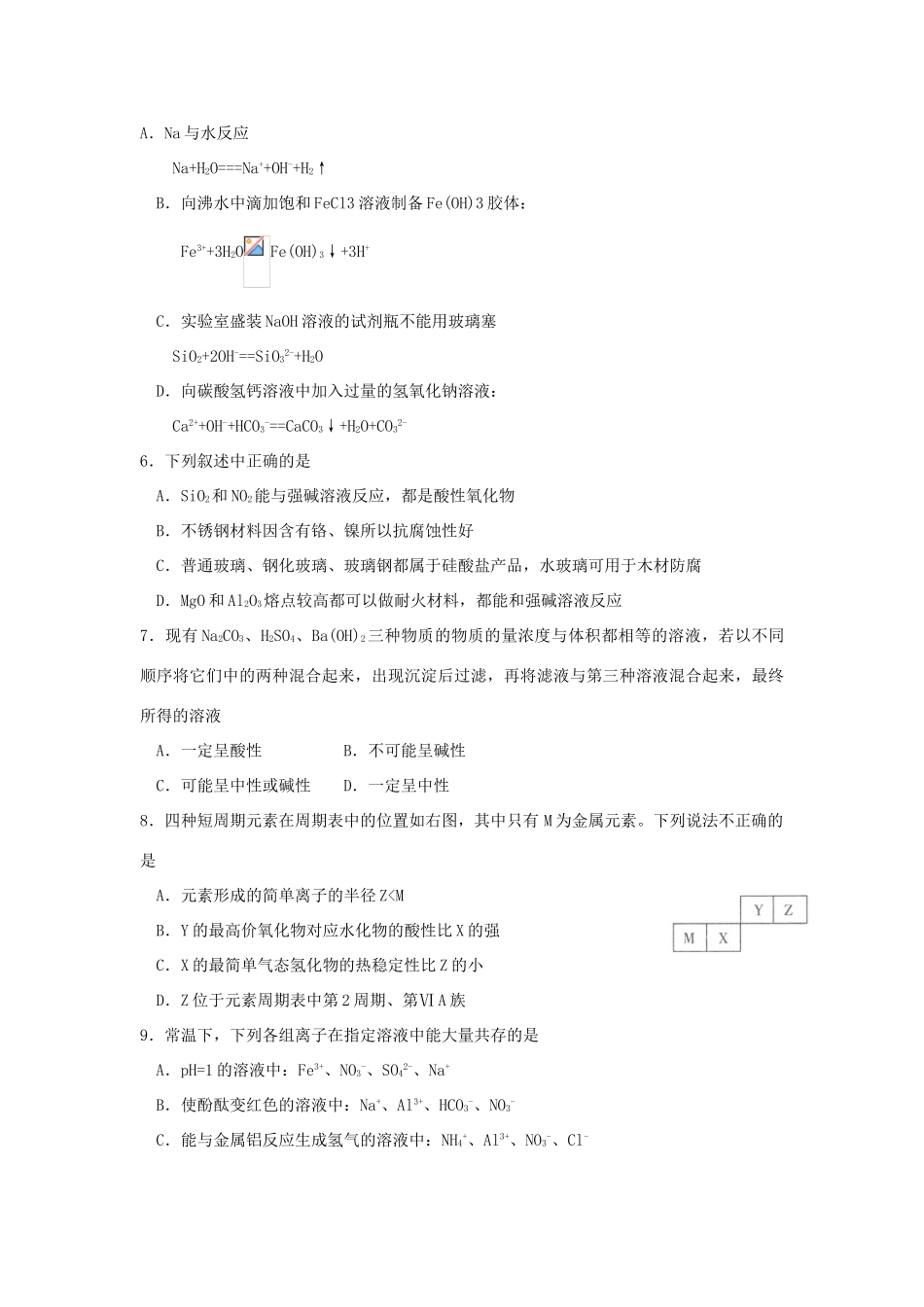
山东省德州市2016届高三化学上学期期中试题2015.11本试卷分第I卷(选择题)和第Ⅱ卷(非选择题)两部分。满分l00分,考试时间90分钟。注意事项:1.每小题选出答案后,用2B铅笔把答题卡上对应题目答案标号涂黑。如需改动。用橡皮擦干净后。再选涂其他答案标号。不能将答案直接答在试卷上。2.考试结束后。请将答题卡一并交回。可能用到的相对原子质量:C:12N:14O:16A1:27S:32Cu:64Ba:137第I卷(选择题共45分)一、选择题(本题包括l5小题,每小题3分,共45分。每小题只有一项最符合题目要求)1.化学与人类生产、生活、社会可持续发展密切相关。下列有关说法正确的是A.某地燃烧化石燃料排放的废气中含CO2、SO2,使雨水pH=6形成酸雨B.水泥冶金厂常用高压电除去工厂烟尘,利用了胶体的性质C.高空臭氧层吸收太阳紫外线,保护地球生物;反应3O2=2O3有单质参加,属于氧化还原反应D.人造纤维,合成纤维和光导纤维都是有机高分子化合物2.下列工业生产的主要反应中,涉及置换反应的是A.生产粗硅B.海水提镁C.电解冶铝D.生产硫酸3.下列叙述正确的是A.H2与T2互为同位素B.SO2、CO均属于酸性氧化物C.离子化合物中一定不含共价键D.氯化铵、氯化氢都属于强电解质4.若NA表示阿伏加德罗常数,下列说法正确的是A.标准状况下,6.72LNO2与水充分反应转移电子数为0.1NAB.18gD2O中含有的质子数目为10NAC.常温常压下,1mol氦气中含有的核外电子数为2NAD.ag某气体含分子数为b,cg该气体在标况下的体积为22.4ab/(cNA)L5.下列离子方程式书写正确的是A.Na与水反应Na+H2O===Na++OH-+H2↑B.向沸水中滴加饱和FeCl3溶液制备Fe(OH)3胶体:Fe3++3H2OFe(OH)3↓+3H+C.实验室盛装NaOH溶液的试剂瓶不能用玻璃塞SiO2+2OH-==SiO32-+H2OD.向碳酸氢钙溶液中加入过量的氢氧化钠溶液:Ca2++OH-+HCO3-==CaCO3↓+H2O+CO32-6.下列叙述中正确的是A.SiO2和NO2能与强碱溶液反应,都是酸性氧化物B.不锈钢材料因含有铬、镍所以抗腐蚀性好C.普通玻璃、钢化玻璃、玻璃钢都属于硅酸盐产品,水玻璃可用于木材防腐D.MgO和Al2O3熔点较高都可以做耐火材料,都能和强碱溶液反应7.现有Na2CO3、H2SO4、Ba(OH)2三种物质的物质的量浓度与体积都相等的溶液,若以不同顺序将它们中的两种混合起来,出现沉淀后过滤,再将滤液与第三种溶液混合起来,最终所得的溶液A.一定呈酸性B.不可能呈碱性C.可能呈中性或碱性D.一定呈中性8.四种短周期元素在周期表中的位置如右图,其中只有M为金属元素。下列说法不正确的是A.元素形成的简单离子的半径Z

1、当您付费下载文档后,您只拥有了使用权限,并不意味着购买了版权,文档只能用于自身使用,不得用于其他商业用途(如 [转卖]进行直接盈利或[编辑后售卖]进行间接盈利)。
2、本站所有内容均由合作方或网友上传,本站不对文档的完整性、权威性及其观点立场正确性做任何保证或承诺!文档内容仅供研究参考,付费前请自行鉴别。
3、如文档内容存在违规,或者侵犯商业秘密、侵犯著作权等,请点击“违规举报”。

碎片内容

山东省德州市高三化学上学期期中试题-人教版高三全册化学试题

慧源书店+ 关注
实名认证
内容提供者

从事历史教学,热爱教育,高度负责。

确认删除?
微信客服
  • 扫码咨询
会员Q群
  • 会员专属群点击这里加入QQ群