电脑桌面
添加小米粒文库到电脑桌面
安装后可以在桌面快捷访问

(专题版)高考历史二轮复习 专题五 工业文明的兴起和世界市场的形成专题测试-人教版高三全册历史试题VIP专享VIP免费

(专题版)高考历史二轮复习 专题五 工业文明的兴起和世界市场的形成专题测试-人教版高三全册历史试题_第1页
1/10
(专题版)高考历史二轮复习 专题五 工业文明的兴起和世界市场的形成专题测试-人教版高三全册历史试题_第2页
2/10
(专题版)高考历史二轮复习 专题五 工业文明的兴起和世界市场的形成专题测试-人教版高三全册历史试题_第3页
3/10
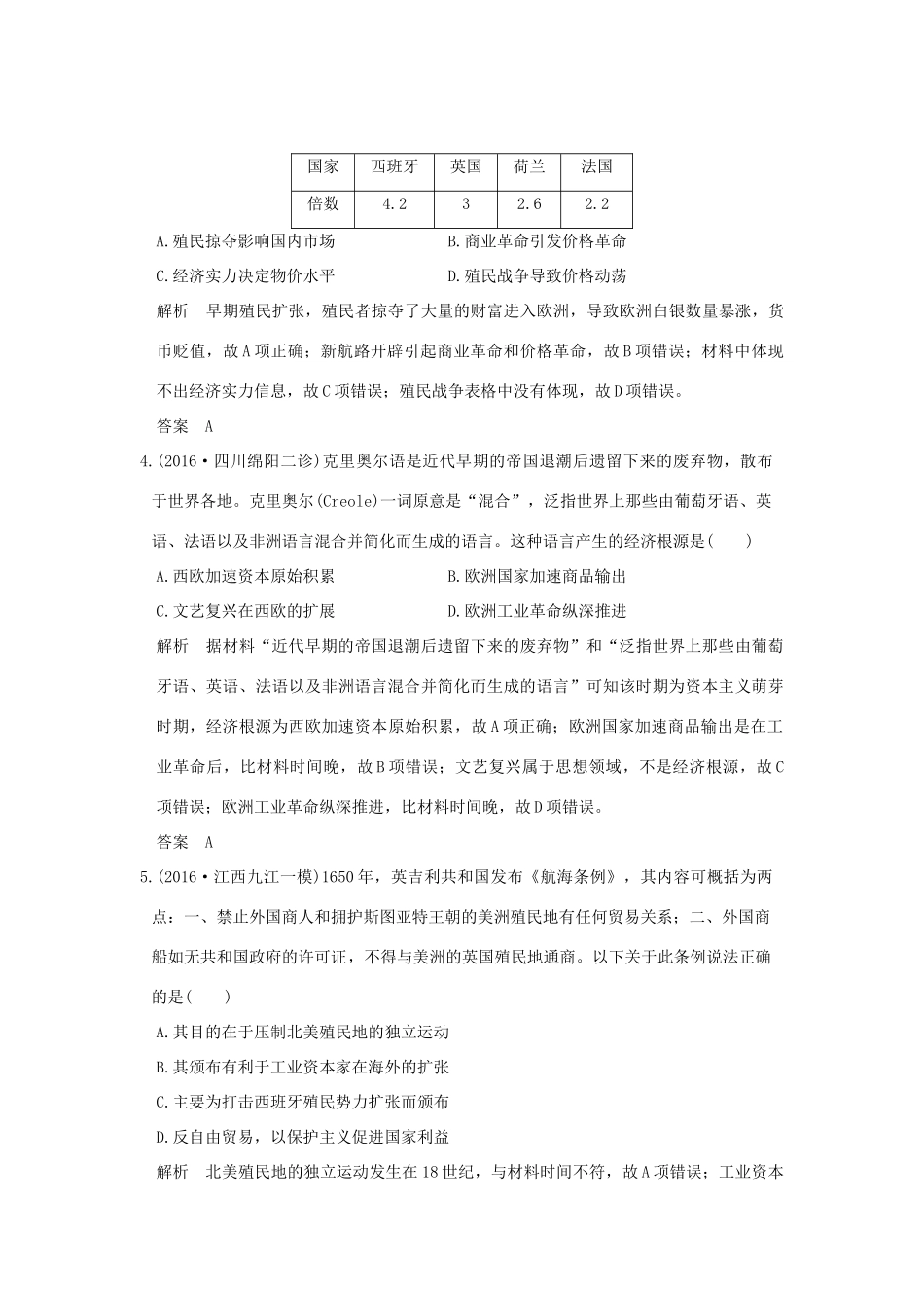
【创新设计】(专题版)2017届高考历史二轮复习专题五工业文明的兴起和世界市场的形成专题测试一、选择题1.(2016·广西柳州一模)一般认为,近代化的一个重要内容就是反对专制,确立民主制度,但研究近代史时,有人得出这样一个结论:专制王权“为现代化的开端创设了一个方便的虽说是专制的契机”。能说明这一观点的事件是()A.新航路开辟B.《航海条例》的颁布C.代议制的确立D.英国工业革命解析西班牙和葡萄牙王室因为较早确立专制王权从而为新航路的开辟创造了条件,而新航路的开辟推动了现代化的出现,故A项正确;《航海条例》是在克伦威尔执政时期颁布的,而这一时期英国并未建立专制王权,故B项错误;代议制是在王权衰微的形势下确立的,故C项错误;英国工业革命时期已经初步建立君主立宪制政体,故D项错误。答案A2.(2016·湖北荆州一模)据统计,1600~1609年,意大利威尼斯和米兰的毛纺布年均产量分别为22430匹和15000匹,而从1640~1649年,两地毛纺布年均产量分别降为11450匹和3000匹。与同时期的英、法比较,意大利威尼斯和米兰毛纺布生产的萎缩说明()A.传统的东方贸易退居次要位置B.意大利缺乏本土工业原料优势C.意大利工商业行会竞争意识不足D.两地生产没有面向大众消费解析据材料可知1640~1649年意大利威尼斯和米兰的毛纺布年产量相较1600~1609年有所下降,联系所学知识可知新航路开辟后,商路由地中海沿岸转至大西洋沿岸,故A项正确;材料无法体现意大利缺乏本土工业原料优势,故B项错误;材料不能说明意大利工商业行会竞争意识不足,故C项错误;材料无法体现两地生产没有面向大众消费,故D项错误。答案A3.(2016·河南洛阳一模)下表是16世纪末欧洲部分主要国家的物价与16世纪初相比的上涨倍数。由此可以推断()国家西班牙英国荷兰法国倍数4.232.62.2A.殖民掠夺影响国内市场B.商业革命引发价格革命C.经济实力决定物价水平D.殖民战争导致价格动荡解析早期殖民扩张,殖民者掠夺了大量的财富进入欧洲,导致欧洲白银数量暴涨,货币贬值,故A项正确;新航路开辟引起商业革命和价格革命,故B项错误;材料中体现不出经济实力信息,故C项错误;殖民战争表格中没有体现,故D项错误。答案A4.(2016·四川绵阳二诊)克里奥尔语是近代早期的帝国退潮后遗留下来的废弃物,散布于世界各地。克里奥尔(Creole)一词原意是“混合”,泛指世界上那些由葡萄牙语、英语、法语以及非洲语言混合并简化而生成的语言。这种语言产生的经济根源是()A.西欧加速资本原始积累B.欧洲国家加速商品输出C.文艺复兴在西欧的扩展D.欧洲工业革命纵深推进解析据材料“近代早期的帝国退潮后遗留下来的废弃物”和“泛指世界上那些由葡萄牙语、英语、法语以及非洲语言混合并简化而生成的语言”可知该时期为资本主义萌芽时期,经济根源为西欧加速资本原始积累,故A项正确;欧洲国家加速商品输出是在工业革命后,比材料时间晚,故B项错误;文艺复兴属于思想领域,不是经济根源,故C项错误;欧洲工业革命纵深推进,比材料时间晚,故D项错误。答案A5.(2016·江西九江一模)1650年,英吉利共和国发布《航海条例》,其内容可概括为两点:一、禁止外国商人和拥护斯图亚特王朝的美洲殖民地有任何贸易关系;二、外国商船如无共和国政府的许可证,不得与美洲的英国殖民地通商。以下关于此条例说法正确的是()A.其目的在于压制北美殖民地的独立运动B.其颁布有利于工业资本家在海外的扩张C.主要为打击西班牙殖民势力扩张而颁布D.反自由贸易,以保护主义促进国家利益解析北美殖民地的独立运动发生在18世纪,与材料时间不符,故A项错误;工业资本出现在工业革命时期,工业革命发生在18世纪,故B项错误;《航海条例》主要为打击荷兰殖民势力扩张而颁布,故C项错误;根据材料内容可以看出,未经同意外国商人不得与英属美洲殖民地贸易往来,说明英国政府采取保护主义促进国家利益,故D项正确。答案D6.(2016·山西师大附中调研)“亚洲的贸易须在公司自己的武器的保护和威力之下,始得以驱动和维持,而购置武器的费用又须以贸易利润支付;故贸易不可无作战,作战亦不可无贸易。”上述荷属东印度公司的言论反映了()A.垄断性的贸易公司参与殖...

1、当您付费下载文档后,您只拥有了使用权限,并不意味着购买了版权,文档只能用于自身使用,不得用于其他商业用途(如 [转卖]进行直接盈利或[编辑后售卖]进行间接盈利)。
2、本站所有内容均由合作方或网友上传,本站不对文档的完整性、权威性及其观点立场正确性做任何保证或承诺!文档内容仅供研究参考,付费前请自行鉴别。
3、如文档内容存在违规,或者侵犯商业秘密、侵犯著作权等,请点击“违规举报”。

碎片内容

(专题版)高考历史二轮复习 专题五 工业文明的兴起和世界市场的形成专题测试-人教版高三全册历史试题

确认删除?
VIP
微信客服
  • 扫码咨询
会员Q群
  • 会员专属群点击这里加入QQ群
客服邮箱
回到顶部