电脑桌面
添加小米粒文库到电脑桌面
安装后可以在桌面快捷访问

高三第二轮专题无机推断题VIP免费

高三第二轮专题无机推断题_第1页
1/8
高三第二轮专题无机推断题_第2页
2/8
高三第二轮专题无机推断题_第3页
3/8
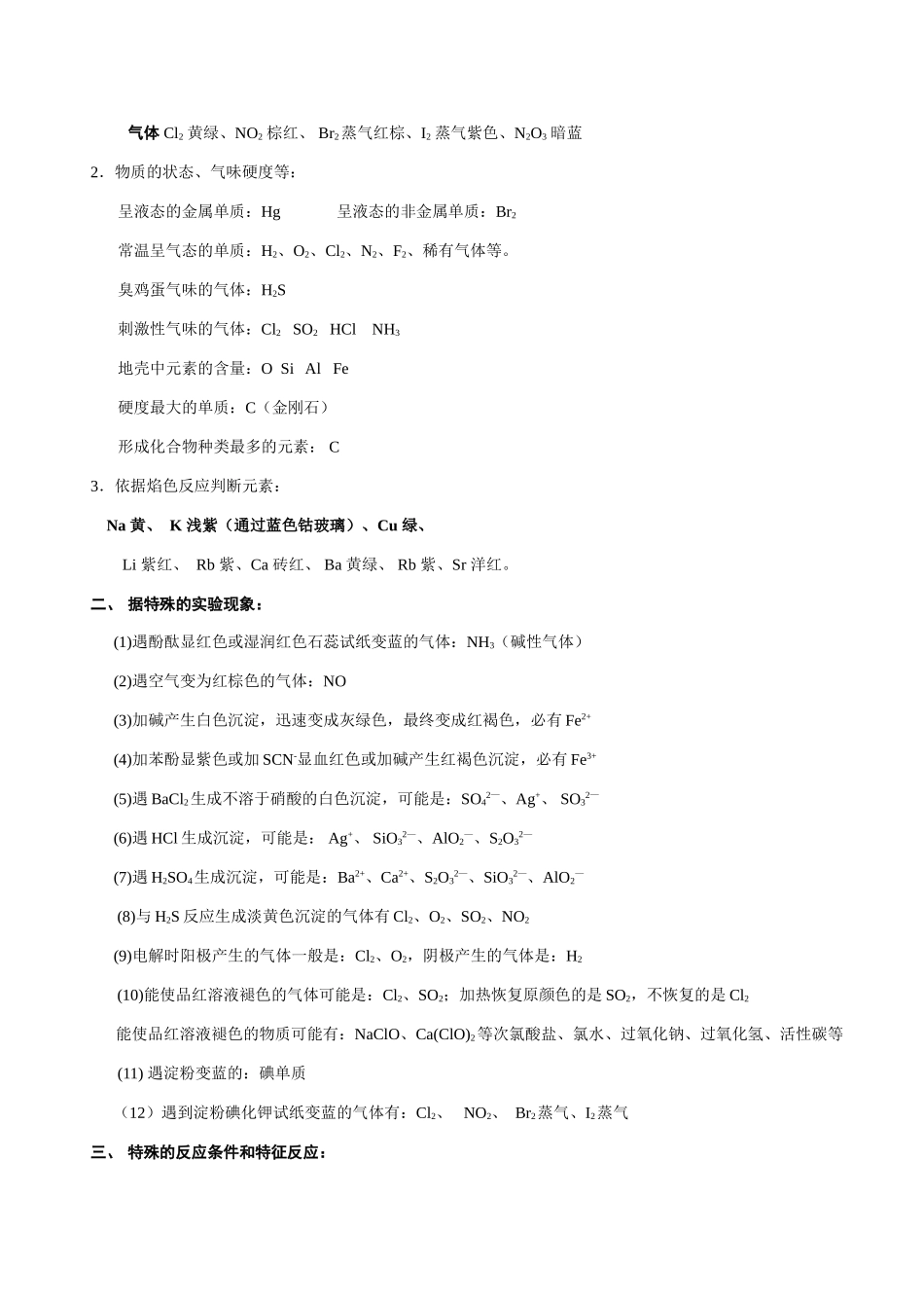
无机框图解题规律总结一、 依据特殊的物理性质:1.常见的有颜色的物质:固体 淡黄色或黄色:S 黄、FeS2 黄、Na2O2 浅黄、AgBr 浅黄、AgI 黄、Au 黄、CuFeS2 黄、TNT 淡黄等。 红色或红棕色:Cu 紫红、 Cu2O 红、Fe2O3 红棕等。 黑色:C(金刚石)无色、C(石墨)黑、CuS、Cu2S 黑、FeS 黑、MnO2黑、FeO 黑、 Fe3O4(磁性物质)黑色晶体、CuO 黑、PbS 黑、Ag2O 棕黑等。 紫黑色:I2 紫黑、KMnO4 紫黑白色腊状固体:白磷溶液 Cu2+蓝、 MnO4- 紫红、Fe2+ 浅绿、Fe3+ 棕黄、Fe(SCN)3 血红、NO2- 浅黄、[CuCl4]2- 黄、[Cu(H2O)4]2+蓝。氯水浅黄绿色、 溴水橙黄色、 碘水棕黄色溴的有机溶液 橙红—红棕、 I2的有机溶液 紫红气体 Cl2 黄绿、NO2 棕红、 Br2 蒸气红棕、I2 蒸气紫色、N2O3 暗蓝2.物质的状态、气味硬度等:呈液态的金属单质:Hg 呈液态的非金属单质:Br2常温呈气态的单质:H2、O2、Cl2、N2、F2、稀有气体等。臭鸡蛋气味的气体:H2S刺激性气味的气体:Cl2 SO2 HCl NH3地壳中元素的含量:O Si Al Fe硬度最大的单质:C(金刚石)形成化合物种类最多的元素: C 3.依据焰色反应判断元素: Na 黄、 K 浅紫(通过蓝色钴玻璃)、Cu 绿、Li 紫红、 Rb 紫、Ca 砖红、 Ba 黄绿、 Rb 紫、Sr 洋红。二、 据特殊的实验现象:(1)遇酚酞显红色或湿润红色石蕊试纸变蓝的气体:NH3(碱性气体)(2)遇空气变为红棕色的气体:NO(3)加碱产生白色沉淀,迅速变成灰绿色,最终变成红褐色,必有 Fe2+(4)加苯酚显紫色或加 SCN-显血红色或加碱产生红褐色沉淀,必有 Fe3+(5)遇 BaCl2生成不溶于硝酸的白色沉淀,可能是:SO42—、Ag+、 SO32—(6)遇 HCl 生成沉淀,可能是: Ag+、 SiO32—、AlO2—、S2O32—(7)遇 H2SO4生成沉淀,可能是:Ba2+、Ca2+、S2O32—、SiO32—、AlO2— (8)与 H2S 反应生成淡黄色沉淀的气体有 Cl2、O2、SO2、NO2(9)电解时阳极产生的气体一般是:Cl2、O2,阴极产生的气体是:H2(10)能使品红溶液褪色的气体可能是:Cl2、SO2;加热恢复原颜色的是 SO2,不恢复的是 Cl2能使品红溶液褪色的物质可能有:NaClO、Ca(ClO)2等次氯酸盐、氯水、过氧化钠、过氧化氢、活性碳等 (11) 遇淀粉变蓝的:碘单质(12)遇到淀粉碘化钾试纸变蓝的气体有:Cl2、 NO2、 Br2蒸气、I2蒸气三、 特殊的反应条件和特征反应:1.与碱反应产生气体(1)(2)铵盐:2.与酸反应产生...

1、当您付费下载文档后,您只拥有了使用权限,并不意味着购买了版权,文档只能用于自身使用,不得用于其他商业用途(如 [转卖]进行直接盈利或[编辑后售卖]进行间接盈利)。
2、本站所有内容均由合作方或网友上传,本站不对文档的完整性、权威性及其观点立场正确性做任何保证或承诺!文档内容仅供研究参考,付费前请自行鉴别。
3、如文档内容存在违规,或者侵犯商业秘密、侵犯著作权等,请点击“违规举报”。

碎片内容

高三第二轮专题无机推断题

雨丝书吧+ 关注
实名认证
内容提供者

乐于和他人分享知识,从事历史教学,热爱教育,高度负责。

确认删除?
VIP
微信客服
  • 扫码咨询
会员Q群
  • 会员专属群点击这里加入QQ群
客服邮箱
回到顶部