电脑桌面
添加小米粒文库到电脑桌面
安装后可以在桌面快捷访问

高一历史上学期开学测试题分类 章节非选择部分(含解析)-人教版高一全册历史试题VIP免费

高一历史上学期开学测试题分类 章节非选择部分(含解析)-人教版高一全册历史试题_第1页
1/20
高一历史上学期开学测试题分类 章节非选择部分(含解析)-人教版高一全册历史试题_第2页
2/20
高一历史上学期开学测试题分类 章节非选择部分(含解析)-人教版高一全册历史试题_第3页
3/20
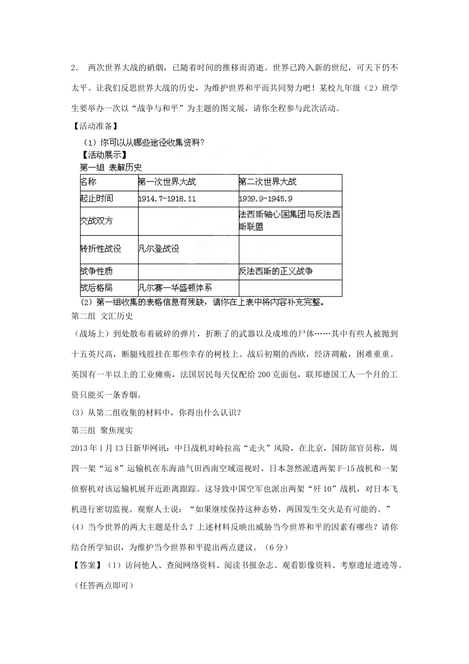
高一历史开学测 章节部分非选择题1. 科技创新推动社会的进步与发展,谁能够抓 住科技革命的机遇,谁就能在激烈的竞争中把握先机,实现经济的飞跃发展。阅读下列材料,回答问题。材料一 那些高耸入云的烟囱,喷出缕缕的烟雾;庞大的厂房,发出隆隆的轰鸣,打破了原来中世纪田园生活的恬静——历史已跨进了一个新的时代。——吴于廑、齐世荣《世界史》 (1)材料一描述的情景,是哪一动力机广泛应用的结果? 材料二 在经过西方国家数月的围追堵截后,伊朗原油出口量在 2012 年的最后一个月“起死回生”。为了遏制所谓的伊朗核计划,2012 年 7 月,欧盟对伊朗全面“禁油”,美国奥巴马政府则逼迫伊朗石油主要买家削减伊朗原油出口,否则一并制裁,“豁免国”则需要减少 20%--30%的进口量。(2)材料二提到的“石油”属于石化燃料,主要被用来加工成柴油和汽油。石油成为重要能源始于哪一次工业革命? 世界石油产量自 1870 年以来不断增长,你认为主要原因是什么? 材料三 下图(3)材料三图片说明了中国航天技术突飞猛进。请说出成功地制造出人类历史上首架飞机,将人类飞上天空的梦想变为现实的人是谁? 中华儿女怀着无比激动的心情目睹我国第一颗人造地球卫星划过夜空是在什么时间? 它的成功发射升空是受哪次科技革命的推动? (4)“科技是一把双刃剑”。但在当今世界,谁不重视科技,谁就要被淘汰。对此,你是怎样理解的? 【答案】(1) 蒸汽机。(2)第二次科技革命;内燃机的广泛使 用。(3)莱特兄弟;1970 年;第三次科技革命。(4)科学技术是第一生产力,是经济发展的决定性因素;合理科学地利用会造福人类,如果利用不合理,会给人类带来灾难等。(言之有理即可)【解析】试题分析:(1)本题主要考查蒸汽机带来的影响。18 世纪中期,英国商品越来越多地销往海外,手工工场生产不能满足市场的发展要求,为了提高产量,人们想方设法改进生产技术,最终导致工业革命的产生。工业革命是以一系列机器的发明和使用开始的,尤其是瓦特改良蒸汽机后,蒸汽机被广泛应用,成为工厂机器的主要动力,在许多的生产部门,人们都利用蒸汽机提供的动力带动机器进行生产,极大地促进了大工厂生产的发展,机器生产代替了手工操作,使人类进入到“蒸汽时代”。本题答案:蒸汽机。(2) 本题主要考查第二次工业革命的成果。第二次工业革命中,19 世纪 80 年代,德国人卡尔·本茨等人设计出内燃机。这种内燃发动机以汽油为燃料,燃料在汽缸内燃烧,有...

1、当您付费下载文档后,您只拥有了使用权限,并不意味着购买了版权,文档只能用于自身使用,不得用于其他商业用途(如 [转卖]进行直接盈利或[编辑后售卖]进行间接盈利)。
2、本站所有内容均由合作方或网友上传,本站不对文档的完整性、权威性及其观点立场正确性做任何保证或承诺!文档内容仅供研究参考,付费前请自行鉴别。
3、如文档内容存在违规,或者侵犯商业秘密、侵犯著作权等,请点击“违规举报”。

碎片内容

高一历史上学期开学测试题分类 章节非选择部分(含解析)-人教版高一全册历史试题

确认删除?
VIP
微信客服
  • 扫码咨询
会员Q群
  • 会员专属群点击这里加入QQ群
客服邮箱
回到顶部