API 5CT 油管大纲1油管标准:(1)API SPEC5CT(2)SY/T6194-1996油管用途:①、抽取油汽:油气井打完并固井之后,在油层套管中放置油管...
油管长度m 自重伸长cm承压伸长cm 总伸长cm 油管长度m 自重伸长cm 承压伸长cm 总伸长cm油管长度m 自重伸长cm 承压伸长cm 总伸长cm7...
Word 资料AP 丨油管规格及尺寸公称尺寸不加厚外径不加厚内径加厚外径加厚内径不加厚接箍加厚接箍(in)(mm)(mm)(mm)(mm)外径(mm)外径(mm...
精品文档---下载后可任意编辑高效节能连续油管关键制造技术讨论的开题报告一、讨论背景和意义:随着全球经济的高速进展和工业化进程的不断...
精品文档---下载后可任意编辑非调制 AG80 油管成分工艺优化及质量控制的开题报告一、讨论背景和意义AG80 油管是一种高强度、高耐腐蚀性...
精品文档---下载后可任意编辑隔热油管真空测试系统讨论的开题报告一、讨论背景隔热油管是核聚变反应堆中重要的结构组件之一,其作用是隔离...
精品文档---下载后可任意编辑自动化起下油管作业控制系统讨论的开题报告一、选题背景及意义随着科技的进展和社会的进步,自动化技术在工业...
精品文档---下载后可任意编辑湿气气藏天然气井油管外壁腐蚀讨论的开题报告一、选题背景天然气、油气等资源的开采对于国家经济建设具有极其...
精品文档---下载后可任意编辑P110 油管与 BG140 套管的往复摩擦磨损讨论及管柱完整性评价中期报告尊敬的评委,大家好。我是**,本文是关...
精品文档---下载后可任意编辑N80 级油管钢 H2SCO2 腐蚀行为讨论的开题报告讨论背景:油管是石油开采和输送的重要设备,其耐蚀性能对于保...
千里马招标网 www.qianlima.com第四章技术标准和要求为保障中石油煤层气有限责任公司韩城分公司油管修复及内衬加工技术服务项目有条不紊的...
第二章 生产套管和油管 套管设计及下套管作业是钻井工程中关系到完井作业质量的一项重要工作,油管设计是完井过程中要完成的一项主要工作...
§菌种管由传统的玻璃菌种管改为 0.5ml带盖塑料离心管。 方法: ①将塑料离心管置耐高压塑料离心管盒内并用双层报纸包好,高压蒸汽 15...
井下作业施工油管修复技术操作规程1 范围本标准规定了待修复油管的清洗、通堵、探伤、车螺纹、换接箍、试压、保存及运输等项操作的技术要...
下载后可任意编辑油管、套管规格尺寸对比表API 油管规格及尺寸 公称尺寸(in) 不加厚外径(mm) 不加厚内径(mm) 加厚外径(mm) ...
下载后可任意编辑油管、套管等规格对比表API 油管规格及尺寸 公称尺寸(in) 不加厚外径(mm) 不加厚内径(mm) 加厚外径(mm) 加...
- 1 - 闲 置 油 管 改 造为地面集输工程管的可行性论 证 报 告- 2 - 目录第一章项目总论 ...................................
连续油管调研情况一、常用的连续油管性能参数连续油管 (Coiled Tubing,简称 CT)又称挠性油管、盘管或柔管。相对于用螺纹连接的常规油管...
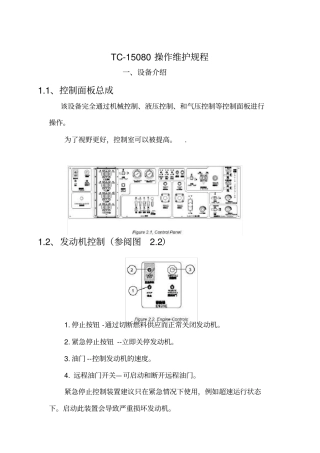
TC-15080 操作维护规程一、设备介绍1.1、控制面板总成该设备完全通过机械控制、液压控制、和气压控制等控制面板进行操作。为了视野更好,...
无锡职业技术学院毕业设计说明目 录第一章 绪论....................................................................11.1 设计目的.....

