过程控制综合训练 课程报告 16 — 17 学年 第 二 学期课题名称 基于 PLC 和组态王的 系统 姓 名 学 号 班 级 成 绩 ...
目录1 绪论 11.1 计算机模拟控制系统 11.1.1 系统的分类 21.1.2 系统的数学模型 21.2 计算机模拟控制系统 21.3 数学模型与其建...
本科毕业设计说明书学校代码: 10128学 号: 202411204050题 目 : 水箱液位控制系统的设计摘 要液位控制一般指对某控制对象的液位...
目录1. 工 程 概 况 … … … … … … … … … … … … … … … … … … … … … … … … … … …...
第一章 水箱液位自动控制系统原理 液位自动控制是通过控制投料阀来控制液位的高低,当传感器检测到液位设定值时,阀门关闭,防止物料溢出...
本科毕业设计论文 题 目 双容水箱液位串级控制系统设计 毕业 任务书一、题目双容水箱液位串级控制系统设计二、指导思想和目的要求通过...
毕业设计(论文)基于 GE PACSystems RX3i 的水箱液位控制设计摘 要液位控制是常见的工业过程控制之一,它广泛运用于水塔、锅炉、高层...
石龙路排水箱涵施工方案1.工程概况 4.5m×2m 线外排水箱涵总长 872.03m,起点于石龙大道与龙大高速公路交叉处,贯穿整个石龙路后半段,...
一、绪论(一)课题讨论的背景温度是工业上常见的被控参数之一,特别是在冶金、化工、建材、食品加工、机械制造等领域,恒温控制系统被广泛...
附录 A 学生用表附表 A.1:大学本科生毕业论文(设计)开题报告表论文(设计)名称双容水箱液位控制系统非线性控制算法设计论文(设计) ...
电气 专业目 录第1章绪论1、 垂直气电焊在国外应用的情况。2、 垂直气电焊目前的使用现状。3、 根据垂直气电焊国外应用的情况和目前使...
恒温水箱 PLC 控制系统 目 录摘要—————————————————————————————— 1第一章 序言——————————...
毕业设计论文基于 PLC 的水箱温度控制系统摘要本文研究的是可编程控制器在水箱恒温控制系统中的应用,水箱恒温控制装置主要用来完成对水...
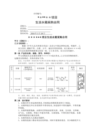
合同编号: ******项目生活水箱采购合同采购方: 供货商: 签约地点: 签约时间: 2024 年 3 月 28 日 ******项目生活...
水箱管道电伴热保温项目1。采纳标准电伴热管道防冻技术是一种国外应用多年,在我国逐渐普及的成熟的水管道及罐体保温防冻施工工艺。其原理...
水箱清洗消毒流程及报价一、清洗流程近年来,自然水系遭受着严重污染,城市供水渠道也同样堪忧.水箱蓄水池长期不清洗、防腐涂料不合格、泄...
二次供水水箱清洗合同委 托 方: (以下简称甲方)地 址:联 系 人:联系电话:受 托 方: (以下简称乙方)地 址:联 系 人:联系电...
目录摘 要 ...................................................................... 1 关键词 ......................................
不锈钢水箱施工方案1. 旧水箱拆除:将水箱进出水阀门关闭,有保温的先把保温拆除,再把旧水箱连接的各法兰口,温度计、液面计拆除,并对已...
水箱安装检验批施工质量验收表 性质: 工程编号: 表 A.6.3分项工程名称工序检验项目性质单位质量标准质量检验结果结论检查箱罐外观无变...


