精品文档,值得拥有1/22012级通达学院第16周大学英语强化周学生课表内容时间班级教室说明16周周一(6月2日)16周周二(6月3日)16周周三(6...
五六年级阅读强化(三)姓名:家长签名:1五六年级阅读强化(三)姓名:家长签名:2
强化英语阅读,提高写作能力【摘要】英语阅读是学生获得各种信息、拥有知识的一个重要途径,对学生的英语写作能力有很大的影响。通过正确的...
“强化战斗精神,提高打赢能力”—部队演讲稿战斗精神是战争的灵魂,是使人的决定性作用得以充分发挥的前提,是提高打赢能力战胜优势装备敌...
“两学一做”演讲稿:“两学一做”中要做到“五突出五强化”“两学一做”学习教育是加强党的思想政治建设的一项重大部署,是党的十八大以来...
部队演讲稿—强化战斗精神,提高打赢能力战斗精神是战争的灵魂,是使人的决定性作用得以充分发挥的前提,是提高打赢能力战胜优势装备敌人的...
此资料由网络收集而来,如有侵权请告知上传者立即删除。资料共分享,我们负责传递知识。银行信贷“井喷”需强化政策导向导读:从今年的金融...
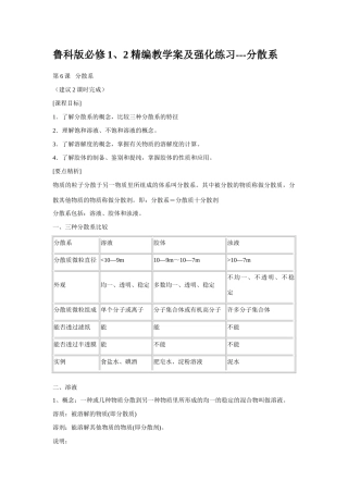
鲁科版必修1、2精编教学案及强化练习---分散系第6课分散系(建议2课时完成)[课程目标]1.了解分散系的概念,比较三种分散系的特征2.理解...
县卫生局麻疹疫苗强化免疫活动工作总结为实现消除麻疹的目标,根据《XX县区卫生局教育局关于的通知》(昭卫发〔20xx〕260号)要求和10月31...
此资料由网络收集而来,如有侵权请告知上传者立即删除。资料共分享,我们负责传递知识。塑造安全文化强化青岗监督塑造安全文化强化青岗监督...
心得三:强化担当意识心得体会“牢固树立法纪意识,强化责任担当”心得体会为深入贯彻习近平新时代社会主义思想和党的十九大精神,坚定不移...
此资料由网络收集而来,如有侵权请告知上传者立即删除。资料共分享,我们负责传递知识。以财政改革为依托不断强化非税收入管理去年以来,我...
学习“三破除、三强化、三提升”心得体会学习三创新、三破除、三提升的心得体会xxx镇卫生院xxx根据上级组织部要求,我院深入开展了以“三创...
新时期强化改善狱政管理工作思考体会监狱是国家的刑罚执行机关,在长期的监管实践中,以改造人为宗旨,不断推进监狱工作法制化、科学化、社...
鲁科版必修1、2精编教学案及强化练习---电解质离子反应第7课电解质离子反应(建议2课时完成)[课程目标]1.掌握电解质、非电解质、强弱电解...
鲁科版必修1、2精编教学案及强化练习——走进化学科学第1课走进化学科学(建议1课时完成)[课程目标]1.了解化学研究的对象和内容。2.了解...
鲁科版必修1、2精编教学案及强化练习---化学键、离子化合物与共价化合物第10课化学键、离子化合物与共价化合物(建议1课时完成)[课程目标]...
课题:初高中化学衔接强化练习题课时:授课时间:学习目标:1、知识目标:正确书写简单化学用语2、能力目标:综合应用能力的培养3、德育目...
领导干部要强化公仆意识江泽民同志在“5.31”重要讲话中指出:贯彻“三个代表”的要求,本质在坚持执政为民,强化公仆意识。这既揭示了社会...
下载后可任意编辑强化控辍保学工作规划教育工作计划范文一、明确工作责任,健全工作制度要常常性地向广阔群众和家长进行法制宣传,使他们充...

