黄边小学 20 周年校庆工作方案 镇江枫叶国际学校 20 周年校庆文艺汇演方案 一、汇演时间:2015 年 5 月 29 日 二、汇演地点:...
下载后可任意编辑武汉铁路职业技术学院 60 周年校庆策划方案(精选多篇) 第一篇:武汉铁路职业技术学院 60 周年校庆策划方案 武汉铁路...
下载后可任意编辑大学周年校庆致辞尊敬的领导、老师,友爱的学生们,大家晚上好.我很兴奋今日能站在这里和大家一起度过这么美妙的夜晚.我谨代...
下载后可任意编辑中学周年校庆筹备方案一、前言中学周年校庆是学校历史上的一个重要节点,也是校园文化的一个重要组成部分。我们学校即将迎...
下载后可任意编辑中学十周年校庆筹备工作方案 市第六中学创建于 1998 年,至 20XX 年已届 10 周年。经校长办公会议讨论决定,学校将...
下载后可任意编辑 尊敬的各位领导、各位来宾,亲爱的各位校友、老师们、同学们 大家好!我是 xx 中学 8 届的毕业生,很荣幸作为校友...
下载后可任意编辑【在庆祝清华大学建校 100 周年大会上的讲话】 清华大学 90 周年校庆 老师们,同学们,同志们,朋友们: 月的北京...
20XX 年教育学院 65 周年校庆工作方案[精选 5篇] 艺术学院校庆工作方案 艺术学院校庆工作方案 **年是**艺术学院建校 70 周年。70...
20XX 年教育学院 65 周年校庆工作方案[精选 5篇] 2018 教育学院 65 周年校庆工作方案 2018 年是**教育学院建校 65 周年,为保...
下载后可任意编辑林桂中学周年校庆筹划方案一、筹备团队1. 筹备主任:校长或副校长2. 策划组:由学校领导和各部门主任组成3. 各部门负责...
下载后可任意编辑武汉铁路职业技术学院 60 周年校庆策划方案(精选多篇) 第一篇:武汉铁路职业技术学院 60 周年校庆策划方案 武汉铁路...
海南大学 20 周年校庆筹备工作计划 江西科技学院 20 周年校庆活动筹备工作方案 2014 年 1 月 3 日是我校建校 20 周年庆典日,...
海南大学 20 周年校庆筹备工作计划 2003 年 11 月,我校将迎来建校 20 周年。这不仅是海南大学的一件大事,同时也是海南教育界的一...
下载后可任意编辑中学十周年校庆筹备工作方案 市第六中学创建于 1998 年,至 20XX 年已届 10 周年。经校长办公会议讨论决定,学校将...
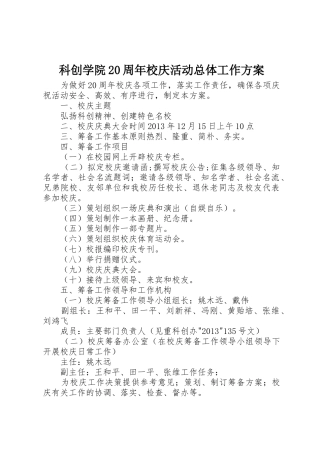
科创学院 20 周年校庆活动总体工作方案 为做好 20 周年校庆各项工作,落实工作责任,确保各项庆祝活动安全、高效、有序进行,制定本方...
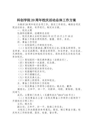
科创学院 20 周年校庆活动总体工作方案 为做好 20 周年校庆各项工作,落实工作责任,确保各项庆祝活动安全、高效、有序进行,制定本方...
下载后可任意编辑关于学校周年校庆祝福语大全注:本文经过精心编辑,部分内容来源网络,如有疑议,请联系我们处理。关于学校周年校庆祝福语...
下载后可任意编辑新疆农业大学 60 周年校庆策划方案 一、活动背景:新疆农业大学校(英文:XJAU University)是具有 60 年办学历史,...
下载后可任意编辑镇江枫叶国际学校 20 周年校庆文艺汇演方案一、汇演时间:2024 年 5 月 29 日二、汇演地点:镇江枫叶国际学校三、...
建校 90 周年校庆活动策划方案XX年是闻喜中学建校90 周年,这是学校发展史上一个重要的里程碑。为隆重、热烈、简朴、务实办好90 年校庆...

