素质教育座谈会发言提纲加强对“走出去”民营企业税收管理和服务的思考------基于对两家民营企业境外投资经营活动进行的分析近年来,随着我...
三八妇女节座谈会发言稿2016三八妇女节座谈会上的讲话尊敬的各位领导、女士们:大家好。今天我发言的题目是“挥毫绘蓝图,放歌谱新篇”。今...
XX年国家宪法日座谈会发言稿:大力弘扬宪法精神全面贯彻实施宪法五篇范文2016年国家宪法日座谈会发言稿:营造社会氛围推动弘扬宪法精神党的...
解放思想大讨论心得体会(科长座谈会发言)解放思想大讨论心得体会周祥自开展学习解放思想大讨论以来,深刻领会到解放思想的重要性和必要性,...
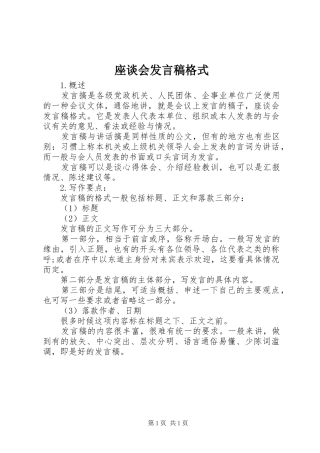
座谈会发言稿格式1.概述发言搞是各级党政机关、人民团体、企事业单位广泛使用的一种会议文体,通俗地讲,就是会议上发言的稿子,座谈会发言...
XX年“三八妇女节”座谈会发言稿与XX年“党在我心中”演讲稿三八妇女节座谈会发言稿演讲稿首先感谢公司领导,给了我们这样一个畅谈感受心得...
XX年国家宪法日座谈会发言稿:突出学习宣传宪法弘扬宪法精神xx年国家宪法日座谈会发言稿:大力弘扬宪法精神全面贯彻实施宪法同志们:在第三...
社区在未成年人思想道德教育座谈会发言提纲中国共产党中央、国务院关于进一步加强和改进未成年人思想道德建设的意见颁布以来,全国各地、各...
安全生产管理座谈会发言材料进入元月份以来,我队先后发生了几起零敲碎打事故,其中最为突出的是发生在元月19日中班的一起片帮伤人事故,给...
三八妇女节座谈会发言稿演讲稿与三八妇女节座谈会演讲稿三八妇女节座谈会发言稿演讲稿首先感谢公司领导,给了我们这样一个畅谈感受心得的良...
反对四风座谈会发言稿四风问题座谈会发言稿反对四风座谈会发言稿党的教育实践活动即将全面开展,如何整治形式主义、官僚主义、享乐主义和奢...
第四个国家宪法日座谈会发言稿:在基层普法中有所作为纪念国家宪法日暨全国法制宣传日座谈会发言稿2篇1:大力宣传以宪法为核心的中国特色社...
三八妇女节表彰大会演讲稿与三八妇女节警察座谈会发言稿三八妇女节表彰大会发言稿尊敬的各位领导,同志们,大家好;我是来自XX县区公用事业...
第四个国家宪法日座谈会发言稿:在基层普法中有所作为第四个国家宪法日座谈会发言稿:身体力行践行宪法精神今天是我国的第四个国家宪法日。...
学习“四个全面”座谈会发言稿学习宣传“四个全面”座谈会发言稿(2篇)篇一坚决落实全面从严治党要求努力开创机关党建工作新局面党要管党...
廉政座谈会发言提纲[精选]党风廉政建设工作座谈会发言提纲一、要在认识再提高上下功夫,更加充分地认识到党风廉政建设工作的重要性胡锦涛总...
文化产业发展座谈会发言提纲全市文化改革发展工作座谈会发言提纲各位领导、同志们:根据会议安排,我将芒砀山旅游区的开发建设,茴村书法文...
土地管理工作座谈会村支书发言稿加大执法创建力度提升资源保护能力各位领导:根据会议安排,作一个交流发言。我们村辖区内有26个村民小组。...
红豆集团两化融合座谈会发言稿两化融合发言稿导语。两化融合是指电子信息技术广泛应用到工业生产的各个环节,信息化成为工业企业经营管理的...
组织工作调研座谈会发言提纲组织工作座谈会发言提纲各位领导:九矿是平煤效益较差的单位之一,但在组织工作中丝毫没有懈怠,始终严格落实集...

