某口腔护理用品股份有限公司岗位说明书一、岗位标识信息分析日期:岗位名称:理化分析配方试制隶属部门:技术发展部岗位编码:直接上级:开...
氯气(Chlorine)的理化性质本品为无色无臭气体,化学性质不活泼,不燃,常温下和锂能直接反应,炽热时与镁、钙、锶、钡、氧和氢直接化合,微...
理化实验室的污染与对策【摘要】介绍理化实验室中常见的污染种类及危害,阐明理化实验室是一种不容忽视的污染源,其污染种类复杂、毒害较大...
2010年上海市初中毕业统一学业考试理化试卷(满分150分,考试时间100分钟)化学部分可能用到的相对原子质量:H-1C-12N-14O-16Na-23S-32Cl-35...
理化实验室的污染与对策【摘要】介绍理化实验室中常见的污染种类及危害,阐明理化实验室是一种不容忽视的污染源,其污染种类复杂、毒害较大...
第1页共3页编号:时间:2021年x月x日书山有路勤为径,学海无涯苦作舟页码:第1页共3页年度岗位绩效考核表部门:开发科岗位:理化分析配方...
一、目的及使用范围(一)目的本手册主要介绍理货员应具备的基本知识、职责和工作规范,为做好理货工作提供指导性依据。(二)使用范围门店...
、、化验员A岗(理化检测)岗位说明书岗位名称化验员A岗(理化检测)岗位编号所在部门生产技术科岗位定员8直接上级化验班班长岗位工资直接下级...
一、目的及使用范围(一)目的本手册主要介绍理货员应具备的基本知识、职责和工作规范,为做好理货工作提供指导性依据。(二)使用范围门店...
第1页共4页编号:_____2024春理化教研组工作计划范文学校:_________教师:_____________年___月___日(此文内容仅供参考,可自行修改)202...
第1页共11页编号:时间:2021年x月x日书山有路勤为径,学海无涯苦作舟页码:第1页共11页理化检验主管技师模拟试卷6本试卷共有试题100道.单...
第1页共22页编号:时间:2021年x月x日书山有路勤为径,学海无涯苦作舟页码:第1页共22页理化室试验方法目录一.化验试验方法目录序号检测项...
长春科技学院招标文件(理化实验仪器设备)二〇一四年二月二十日目录第一部分招标邀请.....................................................
2011年冲刺中考系列专题策划方案2011年陕西省中考理化卷命题研究与分析一.试卷概述1.全卷分值分布:物理占70分,化学占50分。物理课题型分...
REPORTING2023WORKSUMMARY蛋白质理化性质通用课件•蛋白质的组成•蛋白质的理化性质•蛋白质的分离与纯化•蛋白质的稳定性与变性•蛋白质的...
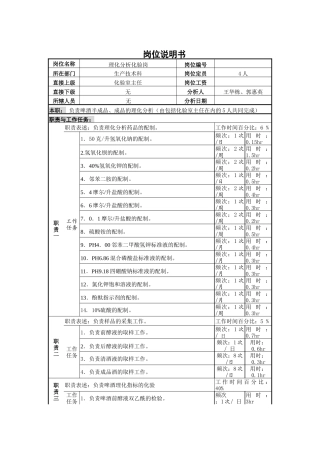
岗位说明书岗位名称理化分析化验岗岗位编号所在部门生产技术科岗位定员4人直接上级化验室主任岗位工资直接下级无分析人王华栋、郭惠英所辖...
年度岗位绩效考核表部门:开发科岗位:理化分析配方试制姓名:年月日考核项目具体内容及定义考核标准考核结果任务绩效1.具体负责对产品、半...
职务说明书基本情况职位名称理化专员职位编制及现有人数1所属部门质量检查部直接上级质量检验部经理直接下属本室人员职责1.完善理化室管理...
某口腔护理用品股份有限公司岗位说明书一、岗位标识信息分析日期:岗位名称:理化分析配方试制隶属部门:技术发展部岗位编码:直接上级:开...
一、填空题:(共20分,每小题1分)1、钢材的力学性能试验是用来研究材料的强度、硬度、弹性、塑性、韧性等力学性质的一种试验方法。2、常...

