目录国家计委、建设部关于发布《工程勘察设计收费管理规定》的通知 2工程勘察设计收费管理规定 2 工程勘察收费标准 3 1 总则 3 2 ...
目录国家计委、建设部关于发布《工程勘察设计收费管理规定》的通知 2工程勘察设计收费管理规定 2 工程勘察收费标准 3 1 总则 3 2 ...
设计费计取过程一、 收费依据:工程勘察设计收费标准(2024 年修订本)二、计取过程:依据上述收费文件:基本设计收费=工程设计收费基价×专...
《工程勘察设计收费标准》 1 总 则1。0.1 工程设计收费是指设计人根据发包人的委托,提供编制建设项目初步设计文件、施工图设计文件、...
一、工程勘察设计收费标准1 总 则1.0.1 工程勘察收费是指勘察人根据发包人的委托,收集已有资料、现场踏勘、制订勘察纲要,进行测绘、勘...
工程勘察设计收费标准(2024 年修订本):设计部分作者:佚名 来源:网 更新:2024-9-1 18:10:47 【声明:转载此信息在于传递更多信...
《工程勘察设计收费标准》 1 总 则1。0。1 工程设计收费是指设计人根据发包人的委托,提供编制建设项目初步设计文件、施工图设计文件、...
工程勘察设计收费标准国家计委、建设部关于发布《工程勘察设计收费管理规定》的通知 二 00 一年一月七日 计价格[2024]10 号 国务院...
工程勘察设计收费标准一、工程勘察设计收费标准1 总 则1。0。1 工程勘察收费是指勘察人根据发包人的委托,收集已有资料、现场踏勘、制订...
工程勘察设计收费标准国家计委、建设部关于发布《工程勘察设计收费管理规定》的通知 二 00 一年一月七日 计价格[2024]10 号 国务院...
工程勘察收费标准 目 录1。 总则2. 工程测量3。 岩石工程勘察4. 岩土工程设计与检测监测5. 水文地质勘察6。 工程水文气象勘察7。 ...
岩土工程勘察设计收费标准 2024 1 总则1。0.1 工程勘察收费是指勘察人根据发包人的委托,收集已有资料、现场踏勘、制订勘察纲要,进行测...
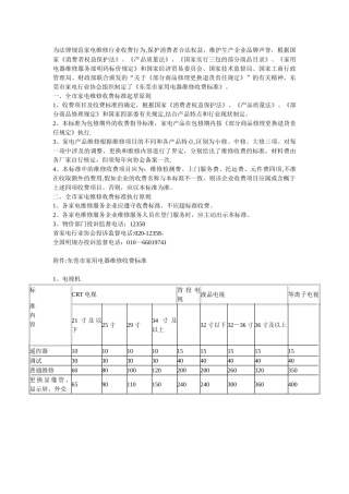
山东安全评价收费标准山东省安全生产管理协会文件鲁安管协字〔2024〕4 号关于公布《山东省安全评价收费指导价(试行)》的通知各安全评价...
山东建筑工程材料检测费收费标准-详询当地建筑 2024-07-10 12:45:00 阅读 545 评论 0 字号:大中小 订阅聊城市 2024 年建筑工程...
山东安全评价收费标准山东省安全生产管理协会文件 鲁安管协字〔2024〕4 号关于公布《山东省安全评价收费指导价(试行)》的通知 各安全评...
居家养老服务服务收费一览表为促进我站家养老服务的法律规范、有序进展,我们以政府支持为基础,依托社区服务资源和志愿者的广泛参加,采纳...
各地针刀治疗收费标准一览表 省/市 发布机构发布时间项目名称收费标准(元/例)大手术中手术小手术北京市北京市卫生局、北京市物价局1999 ...
家政企业客户指导性收费原则聘任家庭服务员收费原则级别月工资最低原则服务费每月保险费一年协议履约金初级1 0 00—120 0元月工资 1...
小区电动车停车、充电管理规定及收费标准一、为维护停车场内交通及停车秩序,确保停车场内摩托车、电动车、自行车整齐停放,特制定本规定:1...
审计服务收费标准表计件收费序号服务项目名称计价单位50 万元 以下部分50—100万元部分100—500万元部分500—1000 万元部分1000-5000万...

