土方工程作业指导书一般规定:土石方工程应合理选择施工方案,编制、审批、实施符合九九定额精神,尽量采用新技术和机械化施工。施工中如发...
填方段渠堤填筑作业指导书1.工程简况本标段设计起止桩号为Ⅳ33+700~Ⅳ38+000,标段全长4.3Km,其中明渠段长度为3526m。渠道设计深度为8.64...
第二章土方工程练习题一填空题:1常见的土方工程的种类:、、、、和回填土等。2零线即和的分界线,也就是不挖不填的线。、3土方调配,就是...
110kV变电站土石方开挖及土方回填施工方案
住宅土方与基础工程施工方法住宅土方与基础工程施工方法土方工程分类土是一种天然物质,其种类繁多,分类方法有多种。目前,在建筑基础工程...
售楼部土方开挖方案
新亚洲商业、商务公寓楼页脚内容0深圳大学土木实验室工程土方开挖及边坡支护专项施工方案施工单位:湖南省建筑工程集团总公司编制:邓勇编...
(完整版)深基坑土方开挖专项施工方案
三、土方工程施工方案1.编制依据1.1施工图纸图纸名称图纸内容工程号归档日期设计单位北京××工程施工图纸基础开挖图602×年×日北京××建...
..多面体的体积和表面积图形尺寸符号立方体长方体∧棱柱∨三棱柱棱锥棱台圆柱和空心圆柱∧管∨..斜线直圆柱直圆锥圆台球球缺圆环体∧胎∨球...
高新区南部园区大源片区公交B站及配套用房工程D区屋面土方回填专项施工方案编制人:审核人:审批人:四川省佳宇建筑安装工程有限公司2015年...
土方回填施工方案56255
第1页共42页编号:时间:2021年x月x日书山有路勤为径,学海无涯苦作舟页码:第1页共42页第一章编制依据1.1项目概况1.1.1项目名称:繁昌县峨...
西城尚景小区二期二标段项目土方工程施工组织设计目录第一章工程概况及编制依据.................................1第一节工程概况...........
三亚市东岸村棚户区改造安置区建设项目基坑支护及土方开挖、降水施工方案三亚市东岸村棚户区改造安置区建设项目基坑支护及土方开挖、降水施...
目录第一章编制说明及编制依据第一节编制说明第二节编制依据第二章工程概况及特点第一节工程概况第二节工程特点第三章施工组织机构第一节施...
目录第一章施工总体进度保障措施第二章施工方案与技术措施第三章质量保证措施第四章安全措施管理体系与措施第五章文明施工技术措施第六章冬...
一、施工组织设计编制单位:广西桂川建设集团有限公司编制人:刘乙凤审核:龚国强编制日期:2012年1月16日目录一、施工组织设计..............
1工程概况****二期二阶段工程位于佛山****镇****路南侧,总建筑面积8.13万m2。本工程设计为4栋18层高层,剪力墙结构,有地下室,地下室平面...
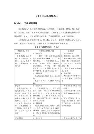
6-1-8土方机械化施工6-1-8-1土方机械的选择土方机械化开挖应根据基础形式、工程规模、开挖深度、地质、地下水情况、土方量、运距、现场和机...

