企业各部门岗位职责范本总经理办公室信息部行政部保卫科基建科人事部财务部技术开发部供应科品质管理部营销部生产部董事会监事会文秘科企管...
企业各部门岗位职责范本(下)会计核算科;直接上级:财务部经理;下属部门:固定资产核算岗位,材料核算岗位,工资核算岗位,成本费用核算...
工作分析第一阶段:部门职责、任务清单与岗位职责的确认1.填写工作日志:各部门连续填写10个正常工作日的工作日志,以便查清每个岗位目前所...
第1页共80页编号:时间:2021年x月x日书山有路勤为径,学海无涯苦作舟页码:第1页共80页万佳百货运营作业手册公司简介本公司前身为“深圳万...
第1页共8页编号:时间:2021年x月x日书山有路勤为径,学海无涯苦作舟页码:第1页共8页综合部2006年度工作计划安排表序号项目内容责任人完成...
第1页共161页编号:时间:2021年x月x日书山有路勤为径,学海无涯苦作舟页码:第1页共161页目录第一章行政综合管理部规章制度.................
验票员工作流程一、班前15分钟,更换工服,佩带胸卡,做到仪容清爽、整洁;二、整理补充必备的物品:印章、宣传材料、记数器,携物单;三、...
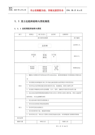
第1页共51页编号:时间:2021年x月x日书山有路勤为径,学海无涯苦作舟页码:第1页共51页总经理工作职责总经理在董事会的领导下,全盘主持公...
第1页共52页编号:时间:2021年x月x日书山有路勤为径,学海无涯苦作舟页码:第1页共52页1目的为认真贯彻《安全生产法》中有关安全生产责任...
各个市医疗器械有限责任公司(各部门人员规章制度)目录组织框架图.......................................................................
中铁十七局集团公司南昆铁路南百段增建二线施工2标项目经理部项目部各部门职责及各部门岗位职责第一章机构设置中铁十七局集团有限公司南昆...
第1页共27页编号:时间:2021年x月x日书山有路勤为径,学海无涯苦作舟页码:第1页共27页健身俱乐部各部门工作流程和岗位职责管理部岗位职责...
第1页共40页编号:时间:2021年x月x日书山有路勤为径,学海无涯苦作舟页码:第1页共40页一、组织机构图:二、职能部门岗位职责:1、办公室...
第1页共41页编号:时间:2021年x月x日书山有路勤为径,学海无涯苦作舟页码:第1页共41页(首创芭蕾雨)项目各部门工作手册编制:审核:审批...
各部门协调配合工作流程一、各部门季初三日内向董办上报季度工作计划;二、生产仓储部每月23日前将次月的生产计划和采购计划提报给经理办公...
第2页共65页编号:时间:2021年x月x日书山有路勤为径,学海无涯苦作舟页码:第2页共65页职位分析岗位名称:董事长直接上级:董事会下属岗位:...
第1页共40页编号:时间:2021年x月x日书山有路勤为径,学海无涯苦作舟页码:第1页共40页目录目录...........................................
前言第一条为了加强公司的规范化管理,完善各项工作制度,促进公司发展壮大,提高经济效益,根据国家有关法律、法规及公司章程的规定,特制...
第1页共46页编号:时间:2021年x月x日书山有路勤为径,学海无涯苦作舟页码:第1页共46页中国石油天然气集团公司反违章禁令...................
第1页共86页编号:时间:2021年x月x日书山有路勤为径,学海无涯苦作舟页码:第1页共86页审核检查表被审核部门:品管部审核日期:审核员:标准...

