下载后可任意编辑汽车物流装修方案随着社会的不断进展和进步,汽车运输业也越来越受到人们的关注和重视。汽车物流装修方案是指对汽车运输公...
03365 物流运输组织与管理(第二版)第 1 章物流运输概论物流运输:是指流通领域和生产领域中货物的运输。物流运输与一般运输不同之处表...
下载后可任意编辑某物流中心规划方案概述随着电商快速进展,物流行业也在快速进展。作为电商的重要一环,物流中心的规划和建设也越来越受到...
下载后可任意编辑普通物流推举方案简介在物流行业,普通物流是指一种运送货物的方式,使用普通运输工具,如汽车、火车或轮船,将货物从一个...
下载后可任意编辑快递物流消毒方案随着新冠疫情的全球爆发,人民群众对公共卫生的关注度也在不断提升。快递物流作为人们日常生活中必不可少...
下载后可任意编辑宁波物流选址改进方案概述随着全球化的深化和信息化的进展,物流选址成为企业经营的关键。因此,对于物流企业来说,选址优...
重庆嘉川物流有限公司质量体系文件(编号)质量手册2002 年 5 月 8 日发布2002 年 6 月 1 日实施重庆嘉川物流有限公司发布质量手...
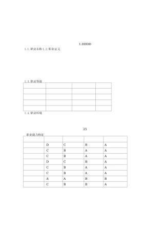
1.DDDD1.1.职业名称 1.2.职业定义1.3.职业等级1.4.职业环境25职业能力特征DCBACBAACBAADCBACBAACBAAAABBCBBA50DCBA1A5C3D1A5B3C4A5B8A1BAB...
第 1 页共 16 页一、编制依据二、工程概况三、作业条件四、安全防护内容和要求(一)、基础施工防护(二)、三宝的正确使用(三)、洞...
物流管理》课程整体教学设计(学年第一学期)、管理信息课程名称:运输管理课程代码:学分:学时:课程类型:专业必修课授课对象:物流管理...
下载后可任意编辑商贸物流平台建设方案一、背景和目标随着网上购物的普及和电子商务的进展,物流配送已经成为商业流程中不可或缺的环节。传...
下载后可任意编辑商贸物流招商引资方案一、项目背景物流产业一直是全球经济进展的重要组成部分,在我国经济快速进展的情况下,物流业也得到...
下载后可任意编辑商贸物流提速进展方案背景随着经济全球化的进一步进展,商贸物流行业成为世界经济的重要组成部分。商贸物流产业链包括货物...
下载后可任意编辑商贸物流增效方案背景随着经济全球化的趋势愈演愈烈,商贸物流已成为国际贸易中不可或缺的环节。物流增效是提高国际商贸竞...
下载后可任意编辑商贸物流宣传方案1. 背景商贸物流是现代商业运营的重要环节,其中包括了商品采购、存储和物流分销等诸多环节,为商业进展...
下载后可任意编辑商家物流推举方案前言随着电商平台和互联网的飞速进展,越来越多的商家在电商平台上开店,实现网络销售。物流作为电商平台...
下载后可任意编辑商城物流基地建设方案1. 引言随着电子商务和物流行业的不断进展,商城物流基地建设成为了必须要面对的现实。物流基地是商...
下载后可任意编辑商品运输物流方案商品的顺利运输离不开物流方案的制定和实施,同样,匠心制作的商品往往因为不当的物流方案而无法按期到达...
下载后可任意编辑卷烟物流对标提升方案背景卷烟是我国的特色产业之一,也是经济重要组成部分。卷烟生产商和销售商之间的物流环节尤为重要。...
下载后可任意编辑单位物流方案1. 简介物流管理是现代企业实现优化运营、提高效率和降低成本的重要组成部分,特别是对于需要运输货物的企业...

