下载后可任意编辑内贸集装箱货物运输代理合同 甲方(托运方): 乙方(承运方):中山市逸航物流有限公司 根据国家有关法规,甲乙双方本...
下载后可任意编辑内贸合同协议范本 2 篇_贸易合同“ id=“contentText”> 所谓协议是指当事人双方就合同内容达成一致的意见,也就是双...
下载后可任意编辑 合同号:内贸运输协议书甲方: 乙方: 地址: 地址:电话: 电话:传真: 传真:甲、乙双方为更好地开展海运业务,...
下载后可任意编辑商业局内贸流通工作汇报 商业局内贸流通工作汇报近年来,我县紧紧抓住 XX 市“两江三区”和振兴苏区吉泰走廊建设的契机...
进口和内贸业务流程图财务审核出仓单,告知实际出仓,并反映到库存。在订单处应有查询现货库存的操作,方便指导销售进程。该过程包含客户的...
内贸 内贸就是指国内贸易,在国内贸易公司买来货物,然后供应给另外一家更大的贸易公司,最后由大贸易公司直接跟买方交易,然后小的贸易公...
下载后可任意编辑内贸合同协议范本 2 篇_贸易合同“ id=“contentText”> 所谓协议是指当事人双方就合同内容达成一致的意见,也就是双...
下载后可任意编辑 合同号:内贸运输协议书甲方: 乙方: 地址: 地址:电话: 电话:传真: 传真:甲、乙双方为更好地开展海运业务,...
下载后可任意编辑内贸集装箱货物运输代理合同 甲方(托运方): 乙方(承运方):中山市逸航物流有限公司 根据国家有关法规,甲乙双方本...
内 贸 操 作 流 程 及 相 应 责 任 人 一 、内贸出口单证操作 1、客服收到托单后,首先要明确此票的业务人员是谁,确认后第一...
本资料所有人QQ:80897378学府 22100天津市开发区第二大街35号银座大厦12A-06室华润创业 45830(45000)浙江岱山县高亭镇锦绣华府锦绣苑5...
2015年9月29日内贸沿海散货船船期表编号船名吨位空船港空船日期1 畅明洋 99761 天津 10月9日2 天盛1697002 石岛 9月29日3 华强8000...
区商务局内贸流通情况年终工作总结(精选多篇) 第一篇:区商务局内贸流通情况年终工作总结 区商务局内贸流通情况年终工作总结 (一)消费...
局长在全市内贸工作会发言 同志们: 市委、市政府领导对内贸工作非常重视,会前,两位主要领导亲自听取了这次会议准备情况和粮食工作情况...
市长在内贸工作会发言 2010 年全市内贸工作取得了不斐的成绩,我认为主要有四大亮点:一是经济指标实现跨越式增长。全市社会消费品零售总...
下载后可任意编辑市长在内贸工作会发言与市长在农业三抢推介会发言汇编市长在内贸工作会发言服务业已经成为现代产业的前沿领域,是当今最重...
下载后可任意编辑市长在内贸工作会发言与市长在军地座谈会讲话汇编市长在内贸工作会发言服务业已经成为现代产业的前沿领域,是当今最重要、...
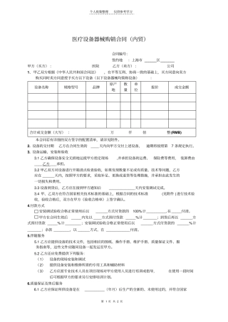
个人收集整理仅供参考学习第 1 页 共 2 页医疗设备器械购销合同(内贸)合同编号:签约地:上海市 ______区_______甲方(买方) :...
关于发布《内贸系统批发、零售企业消防安全管理规定》的通知【法规分类号】204101199503【标题】关于发布《内贸系统批发、零售企业消防安全...
下载后可任意编辑商务机关内贸实施要点与商务礼仪协会招新总结汇编商务机关内贸实施要点二、抓好生猪定点屠宰管理。以“放心肉”为重点,一...

