1TPMTPMTPM112()3()1()xinyiwei.com5631PDCA1231251175Whywww.xinyiwei.com61175121312345PDCA
正朝智能点检仪操作手册北京正朝科技2014-03 目录一、智能点检终端外观认识. ......................................... 错误 !未定义...
精选文档. 检测设备日常点检表设备名称:设备编号:使用地点 : 年月序号保养点检项目点检周期日期午日周123456789101112131415161718192...
下载后可任意编辑产品控制计划要求点检表 产品控制计划要求点检表定义/说明/要求/目的: 控制计划是指:对控制产品所要求的系统和过程的...
下载后可任意编辑关于举办“电气、仪表设备点检实务及故障诊断技术暨高级电气工程师研修班”的通知各企事业单位:为了降低企业主生产设备非...
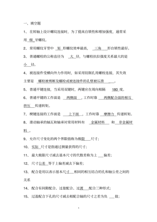
1 一、填空题1、 在转轴上设计螺纹连接时,为了提高自锁性和增加强度,通常采用_细_牙螺纹。2、 常用螺纹牙型中 _矩 形螺纹效率最高,...
III1 范围12 标准性引用文件13 术语和定义...14 编制依据15 编制方法16 设备点检标准16.1 主变26.2 高厂变...46.3 启备变... 66....
电 气 部 分 点 检 标 准 电动机点检标准 序号 部位 项目及内容 点检标准 点检周期 状态 点检方法 专职 运行 生产 运转...
专业运行生产专业运行生产运转停止目视手摸听音敲打嗅觉解体精密其它结垢情况较轻 2M1D8HOOOOOO腐蚀情况1W1D8HOOOO泄漏情况1W1D8HOOOOOO结...
岗位名称检查位置生料制电机减速机阀板气动阀减速机所负责设备名称 金属探测仪胶带机 金属探测仪胶带机电机头尾轴承皮带减速机气动分料阀...
履 历 表版数年月日变更理由作成审核批准批准印1.目的保证机器、附属设备的正常运行,确保品质及纳期的完成。2. 范围成形车间3. 使用工...
皮带机机械点检标准1 目录驱动装置⋯⋯⋯⋯⋯⋯⋯⋯⋯⋯⋯⋯⋯⋯⋯⋯2 支承装置⋯⋯⋯⋯⋯⋯⋯⋯⋯⋯⋯⋯⋯⋯⋯⋯6 张紧装置⋯⋯⋯⋯⋯...
Q/xxxxx-FP-104.006-2014 热控设备点检标准 2012-12-01發佈 2012-12-01實施 XXXXXXXXX公司標準化委員會 發佈 XXXXXXXXXX限公司 企 ...
烧结厂点检标准
炼焦车间设备点检内容
补 连 塔 煤 矿 点检管理制度汇编 编制: 审核: 2 0 0 5 年 8 月 管理制度清单 1、 总则 2、 点检管理的责任范围 3 ...
备 煤 车 间 螺旋卸车机点检润滑示意图 设备名称 螺旋卸车机 润滑油脂点数 8 所在单位 备煤车间 设备型号 LXJ8-00 检测周期(...
1 凌 源 钢 铁 集 团 有 限 责 任 公 司 专 职 点 检 员 工 作 手 册 第 一 部 分 设 备 基 础 管 理 知...
状态日期标记代码点检日检专检精检日检专检精检日检专检精检状态1温度RD手摸〇/△2严密性RD听音、手摸〇/△3本体ZW目视〇/△4本体、系统各...
第三章 机械设备精密点检技术介绍 设 备 状 态 管 理 的 核 心 内 容 是 设 备 状 态 的 监 测 与 分 析 。 点 ...

