某啤酒企业人力资源部部长岗位说明书岗位名称人力资源部部长岗位编号所在部门人力资源部岗位定员1直接上级党委副书记岗位工资直接下级薪酬...
人力资源部的管理理念酒店的管理主要是通过对人的管理来实现,人力资源是酒店最重要的资源.开发人力资源的潜能,选就一支高素质的员工队伍,实...
人力资源部XX年度工作计划与人力资源部下月工作计划人力资源总监工作计划近年来,由于市场经济的再度变轨,国家法律法规的逐步完善,加之市...
岗位管理岗位说明书岗位名称岗位管理岗位编号HR-04所在部门人力资源部岗位定员直接上级人力资源部经理职系直接下级薪酬等级所辖人员岗位分...
公司人力资源部XX年工作计划一、指导思想针对员工适应能力、创新能力、改进能力薄弱的现象,结合公司“xxx”总体发展战略,大力推进员工素...
人力资源部工作计划—完善公司组织架构公司人力资源部:根据XX省电业公司统一安排,我于2012年5月14日—20日在XX省电力职业培训中心参加了...
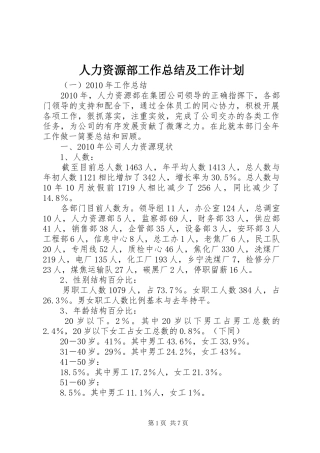
人力资源部工作总结及工作计划(一)2010年工作总结2010年,人力资源部在集团公司领导的正确指挥下,各部门领导的支持和配合下,通过全体员...
人力资源部目标计划...二00八年人力资源部目标1、员工满意度85%以上(实现方式:改善工作环境、加强企业文化建设、建立良好的沟通机制等)2...
人力资源部年度工作计划范本人力资源部工作目标一、呈送文二、人力资源部组织架构三、xx年人力资源部基本工作情况四、xx年人力资源部年度总...
人力资源部年度工作计划一、公司组织架构的完善组织架构建设决定着企业的发展方向。鉴于此,人力资源部首先应完成公司组织架构的完善。基于...
人力资源部工作计划(一)根据本年度工作情况与存在不足,结合目前公司发展状况和今后趋势,人力资源部计划从十个方面开展20**年度的工作:...
XX年公司人力资源部工作总结及XX年工作计划2019年是公司的**年,也是**年,在各部门紧密团结、努力下,基本完成总公司的各项管理工作,为20...
人力资源部201X年工作计划20XX年开始了,为配合公司全面推行并实现20XX年的年度销售目标,加强公司人力资源工作的计划性,人力资源部也要依...
XX年人力资源部工作计划范文一、工作计划:1、完成公司各部门各职位的工作分析,为评定薪资、绩效考核提供科学依据;2、完成日常人力资源招...
人力资源部下半年工作计划下半年工作安排及改进措施:根据上半年工作情况和存在问题,下半年工作重点安排及改进措施如下:(一)经过上半年...
人力资源部年度工作计划范本人力资源部工作目标一、呈送文二、人力资源部组织架构三、xx年人力资源部基本工作情况四、xx年人力资源部年度总...
20XX年人力资源部工作计划范例(一)定期优化组织结构随着外部环境和公司工作的调整,公司的组织架构也须相应的随之改变。组织架构建设也决...
第1页共16页信托投资公司人力资源部工作总结信托投资公司人力资源部工作总结信托投资公司人力资源部工作总结信托投资公司人力资源部工作总...
人力资源部管理制度1人力资源部管理制度第一章总那么第一条为使本公司人力资源管理走上正规化、制度化、现代化的道路,在有章可循的情况下...
人力资源部20xx年度工作总结及20xx年度工作规划人力资源部XXX201x年X月X日目录第一部分201x年工作总结......................................

